您现在的位置: 新语文 >> 市场营销 >> 销售管理 >> 营销控制 >> 正文
[组图]快速消费品的管理特点           ★★★ 【字体:
快速消费品的管理特点

作者:佚名     人气:298    全球最全的财富中文资源平台

  快速消费品是我们目前市场上竞争比较激烈的产品,很多企业在这个产品的市场管理方面存在着问题,笔者根据自己多年企业经验和咨询工作中的的亲身体会谈一些观点,希望有所帮助。
  快速消费品是指那些使用寿命较短,消费速度较快的消费品。作为快速消费品的企业,在进行销售管理时绝对不能脱离快速消费品的基本特征及消费者的购买习惯。
  在论述快速消费品的管理时,我们首先要看一下快速消费品的基本特点:
  快速消费品的基本特征是包括了产品周转周期、通路特征、市场生动化组织形态、销售组织特征、物流状况、售后服务着重点等各项特征的总合。
  下面是快速消费品区别特征情况:

  快速消费品的的消费特性是:
  ·便利品,消费者可以习惯性地就近购买;
  ·是视觉化产品,消费者在购买时很容易受到卖场气氛的影响;
  ·快速消费品的品牌忠诚度不高,消费者很容易在同类产品中转换不同的品牌。
  这些消费特征决定了消费者对快速消费品的购买习惯是:简单、迅速、冲动、感性。
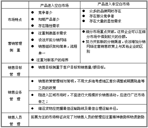
  了解了快速消费品的特征之后,我们要分析根据自身产品所处的产品阶段和自己企业的具体特点来决定如何进行我们的营销管理,首先我们看一个产品在刚刚进入市场的时候应该如何进行管理的:
产品进入市场阶段的管理
  产品在进入市场前,企业必须决定新产品是推向单一的地区、一个区域、几个区域,还是全国市场。具有信心、资本和能力是把新产品推向全国分销市场的必要条件,而这样的企业是很少的。一般企业的做法是宁可随时间而推行有计划的市场扩展。小企业特别会选择一个有吸引力的城市和以闪电战以进入市场。它们也可能一次进入另外的几个城市。大企业将会把它们的产品引入某一整个区域,然后再进入另外的区域。
  产品在进入市场时,无论是全新产品或是非全新产品进入市场,最主要的也是最重要的工作就是开拓市场。全新产品在进入市场时,企业作为市场开拓者,具有一定的优势:
  ·能够拥有较高的市场份额;
  ·这种优势是以消费者为基础的,因为他们试用过并感到满意;
  ·开拓者的品牌还未成为估价产品等级特征的标准;
  ·还能获得生产优势,避免规模经济、技术领袖、稀有资源的拥有的和其他的进入障碍。
  然而这并不是说非全新产品在进入市场时就不具备优势了。非全新产品在进入市场时,企业作为市场的跟随者,具有一定的优势:
  ·不必为开拓市场而付出代价;
  ·竞争对手的产品可能已经暴露出缺陷;
  ·可以通过市场调研等方式了解到市场规模、市场分割状况、市场细分状况、消费者偏好、消费者忠诚度、消费者购买习惯等。
  当然企业不能只盲目地看到优势,优势与劣势在某中程度上是互补的,如产品进入全新市场时,市场的从无到有的开拓是需要极大的人力物力的,而对消费者行为习惯改变和需求产生的引导和推动更是艰巨而长期的工作;产品进入非全新市场时,原市场总有一个或几个市场主导者或领先者占据着相当可观的市场份额,虎口夺食的工作需要有相当准确的市场定位、持久而强劲的市场攻击和市场渗透、对竞争者市场反应的第一时间有效对策等。因此更应注重产品进入市场时的销售管理。
  在产品进入市场时,由于企业的资源条件不同,设定的目标也就有所区别,采用的管理方式和方法也就产生了不同,对于中小企业来说,采用区域市场进入的方法比较多,而一些大喜大型企业或者已经具备一定通路资源能力和品牌能力的企业,则采用全国性直接进入的方法。下面我们先看一下区域性市场和全国市场的管理特点和方式:
产品进入区域性市场时的管理
  产品进入市场时,由于各方面条件的限制或出于保险性的考虑,只进入了区域性市场,此时由于市场特征相对简单,应对症下药,针对某一或某些突出市场特征和消费者购买习惯进行重点突破,以期赢得长期有效客户。
  产品进入区域性市场时的管理特点:


产品进入全国性市场时的管理
  产品进入市场时,由于企业具有强大的资本、强势的后援、必胜的信心,又作好严密而周全的市场调研、准确的市场定位、旗帜鲜明的市场策划等各项充分的准备,产品将进入全国性市场。
  产品进入全国性市场时,由于市场特征相对复杂得多,各个区域由于经济、人文、自然条件等的不同,构成不同区域不同的市场特征和消费者消费心理和习惯,如中国大陆即可分成东北、华北、华东、华南、西南等几个大区。
  因此产品进入全国性市场时,不能抱着从一而终的态度,不能把某种市场策略强加在每一个区域,应根据区域市场特征采用不同策略进行区别性的市场推广。
  下表是产品进入全国性市场时的管理特点:

产品建设市场阶段的管理
  产品在建立市场时的,销售管理工作最重要的任务是最大限度地占有市场份额。此时销售管理者应将销售管理内容进行适当的调整。
  ·产品建设区域性市场时的管理    
  产品在建设区域性市场时,由于进入市场已有一定的时间,分销网络达到了一定的规模,故占有一定的市场份额,但是此时市场还不稳定,有待于进一步的拓展,而消费者的忠诚度还未完全建立起来,稍有风吹草动,便会投向竞争者的怀抱。
  下表是产品建设区域性市场时的管理特点:

  ·产品建设全国性市场时的管理      
  经过一定时间的市场拓展,产品的分销网络在全国市场已经铺开。当然由于各区域的市场特征、工作力度、广度、深度以及消费者接受程度的各不相同,产品在各区域市场占有的市场份额是不同的。同时由于推广方式和投入的差异,各区域市场的销售利润也不同。
  对全国性市场的建设,不能脱离各区域市场现有的市场状况,应有的放矢,区别对待,注意各区域间的趋同性和差异性。同时,某区域的成功管理经验和案例,应作为其他区域相应方面的借鉴,但必须在适合区域市场情况的前提下试行,试行中也可作相应改动,不能照搬照抄。
  建设全国性市场时,应注意各区域之间的平衡和牵制,同时有效控制重要客户,控制通路宽度,做到市场的有序持续发展。
  下表是产品建设全国性市场时的管理特点:

br>中国营销传播网, 作者: 刘永炬
财富论今——新的理念  心的飞越   
  • 上一篇财富:

  • 下一篇财富:
  • 打造全球最全最实用的财富中文资源平台!     的理念   的飞越