您现在的位置: 新语文 >> 市场营销 >> 销售管理 >> 营销控制 >> 正文
[组图]耐用消费品的销售管理特点           ★★★ 【字体:
耐用消费品的销售管理特点

作者:佚名     人气:320    全球最全的财富中文资源平台

  市场的激烈竞争使我们的很多耐用消费品也参与到其中,而像彩电、冰箱等大件的耐用品更是竞争到了白热化的程度,很多跨国公司在中国的市场上也感受到了前所未有的压力,中国市场的特殊性和营销的节奏性也越来越受到包括跨国公司在内的很多大型耐用品企业的重视,而对于把握和控制这些节奏的营销策略和管理也以从未有过的地位被提到各个企业的重点整改目标上。
  对于耐用消费品来说,它与快速流转的消费品在管理上存在着很多不同的方面,首先,我们要认识其特点,耐用消费品是指那些使用寿命较长,一般可多次使用的消费品。作为耐用消费品的企业,在进行销售管理时也应牢牢抓住耐用消费品的基本特征及消费者的购买习惯,同时又应注意与快速流转品在销售管理方面的区别点。
  本人从自己的实战体会和理论总结从以下几个方面来说明一下耐用消费品的管理特点,首先让我们了解一下耐用消费品的基本特征:
  耐用消费品由于使用寿命较长,可多次使用,使得购买次数少,而消费者的购买行为和决策较慎重。耐用消费品的典型适用产品如:家用电器、家具、汽车等。
  下面是耐用消费品的一些市场特征:
      
  了解了耐用消费品的市场表现特征之后,我们还要看一看消费者购买耐用消费品的习惯,耐用消费品由于其使用寿命长,价格也相对昂贵,消费者的购买行为表现得较为理性。其消费者消费购买习惯如下:
  ·消费者购买时选择性大,购买决策相对复杂;
  ·消费者会仔细比较各种品牌的性能价格比,对产品品质、功效、售后服务质量,包括企业的商誉都有较高要求;
  ·消费者购买时并不就近购买,而是到规模较大产品较集中的商场进行销售行为,而且经常货比三家。
  根据以上的市场表现特征和消费者对购买产品的习惯,我们再根据产品的市场阶段性特征来设计我们对其产品的市场管理
产品进入市场时的管理
  耐用消费品的企业,最终面临的,往往是全国性市场。但在产品在进入市场前,由于对产品的市场定位准确度和消费者接受程度等的不可预知,加上耐用消费品企业资金、人力等各项投入的巨大,不少产品的推广策略是从地区性向外城市、省市扩散渗透的方式进行。
  全新产品在进入市场时,企业作为市场拓荒者,对市场需求的引导是一种创新性的是需要极大的人力物力的工作,而消费者对新产品所持有的极度的谨慎态度尤其增加了市场开拓工作的难度。但是,由于企业是已将一种全新产品导入市场,产品能满足人们对更高质量生活的要求或对其被替代产品(如果有的话)是一种科学技术、质量和工艺上的进步,因此,如果推广方式得当,它必然在一定时期内拥有其他追随者所不能占有的优势:
  ·能够拥有较高的市场份额;
  ·在一定时期内成为市场领导者;
  ·产品的最初市场导入优势能获得消费者相对较大的忠诚度;
  非全新产品在进入市场时,企业作为市场的跟随者,短时间内无法逾越市场上原领导品牌的市场份额及其对市场的影响力,而产品的上市也将受到其他品牌的攻击。同时,非全新产品在进入市场时,又具有一定的优势:
  ·市场需求已被开发出,不必为开拓市场而付出代价;
  ·改进对竞争对手产品质量或服务方面的的弊端,已更胜一筹的姿态进入市场,蛊惑消费者;
  ·可以通过市场调研等方式了解到市场规模、市场分割状况、市场细分状况、消费者偏好、消费者忠诚度、消费者购买习惯等,明确市场定位和产品的区别性特征。 
  因此无论进入市场的是全新产品,还是非全新产品,企业都应认清自身的优劣势进行相应的市场推广和完善的销售管理。
产品进入区域性市场时的管理
  产品出于保险性或各方面条件的限制而只进入了区域性市场,由于市场规模相对较小、市场特征相对简单,应进行大力市场拓展,宣传产品特性,力争在尽可能短的时间内打开市场,并获得最先采用产品的消费者的忠诚度。
  产品进入区域性市场时的管理特点:


产品进入全国性市场时的管理
  产品进入全国性市场时,虽然各区域市场的市场特征相对复杂得多,而各区域地理、人文、自然条件等也有区别,可由于耐用消费品的特性与快速流转品有显著不同,所以并不用象快速流转品那样,需要采用不同策略的市场推广。
  当然由于各区域经济和消费意识的不同,应在推广力度和资金投入方面有所不同,在市场潜力大、经济较发达、消费意识较先进的地区,辅以强势推广。
  产品进入全国性市场时的管理特点:

产品建设市场时的管理
  耐用消费品产品在建设市场时,应注意产品市场的有序性规划,使全国市场在高效的销售组织的领导下,逐渐扩大市场份额,有计划地一步步实现企业的即期、短期和长期目标。此时销售管理者应将销售管理内容进行适当的调整。
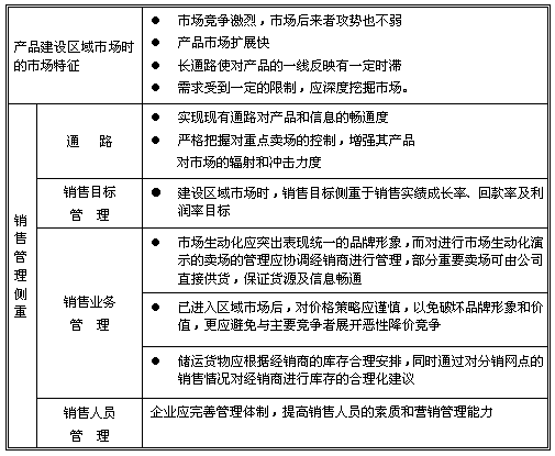
 ·产品建设区域性市场时的管理   
  产品在建设区域性市场时,前期的市场开拓工作已初有成效,消费者对产品有了一定的认知,但还不具备信任度,未建立起对产品的信任度和忠诚度。因此在前期的市场开拓基础上应持续投入市场支持,明确和维持品牌形象,使之和产品紧密联系,以高质量、优服务达到深入人心的效果。
  下表是产品建设区域性市场时的管理特点:

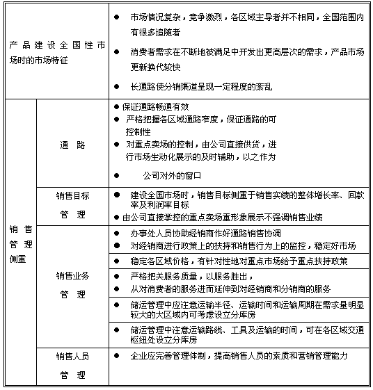
  ·产品建设全国性市场时的管理
  随着产品分销网络在全国市场的广泛铺开和一定时间的销售比较分析,各区域之间的销售差距必然拉开。对销售排名在前的区域,维持其销售势头并稳定市场;对销售业绩一般的区域,细分其市场进行重点突破;对销售状况不尽人意的区域,区分原因分而治之:若是区域经济及消费者消费能力所限,则对该地区的销售定量应放宽,同时加大对产品和品牌的宣传力度,培养潜在消费者;若是具有显性需求而市场推广的深度、广度和力度不够,则应在相应的方面加大投入。
  建设全国性市场时,应特别注意各区域之间在价格上的相对一致,严格控制各区域市场范围,防止各区域相互冲货,维持市场的稳定发展。下表是产品建设全国性市场时的管理特点:
  产品建设全国市场时的市场特征:

  总之,产品在进入和建设市场的时候,要根据现实的市场特征、市场潜力、消费者消费特征来制定产品的市场开拓方案,找到切入点,争取以最快的速度占领尽可能大的市场,引起消费者的兴趣,建立起消费者的爱好,培养消费者的忠诚度;而产品在建设市场时,应根据市场发展状况、竞争者的实力和市场占有状况、消费者的偏好等情况总结市场开拓期的经验,找到工作的深入点,加强品牌知名度,建立起品牌忠诚度,用品牌概念的延伸来加固和拓展产品市场。

  当然,以上所述均为一般情况下的销售管理模式,企业在面临纷繁复杂的市场状况时,会遇到层出不穷的问题,这就需要企业在掌握要点的同时根据实际情况进行实地操作。
中国营销传播网,   作者: 刘永炬
财富论今——新的理念  心的飞越   
  • 上一篇财富:

  • 下一篇财富:
  • 打造全球最全最实用的财富中文资源平台!     的理念   的飞越