您现在的位置: 新语文 >> 品牌传播 >> 品牌营销 >> 正文

[组图]我们和百年品牌的差距在哪里?         ★★★ 【字体:
我们和百年品牌的差距在哪里?

作者:佚名     人气:517    全球最全的财富中文资源平台

 2005年2月21日当富有传奇色彩的中国百富榜富豪的尹明善出现在合肥明珠国际大酒店时,前来参加2005力帆摩托安徽营销峰会的经销商们报以热烈掌声。随后人们听到这位50岁起家如今已过而顺之年的企业家掷地有声地立誓,要做“百亿力帆,百年力帆”。  

  世人当然非常乐意于看到中国企业家们胸怀的大志。如同1999年9月27日至9月29日世界《财富》论坛在上海召开时,国内媒体们乐意看到中国的企业家扬言冲刺世界500强那样。然而,等到世界《财富》论坛2001年再次赏脸在香港召开时,几乎没有哪家中国企业还坚持提出要冲刺“世界500强”了。

  像打造百年品牌这样的梦想似乎也是大多数国内老字号所梦寐以求的,但似乎大多数的梦想注定要落空的。有关资料显示,1949年新中国成立时,我国的老字号有上万家,这些老字号都属于当时日子过得相对不错的企业。而2004年杭州举办的 “中国百年品牌高峰论坛”发布的信息显示:如今国家有关部门确认的“中华老字号”只剩下了1600多家。跨入21世纪的门槛,幸存的这些老字号中70%只能勉强维持现状;20%的长期亏损、面临倒闭和破产,而有一定生产经营规模和效益好的老字号只占10%左右。  

  可见,做百年品牌是说起来容易做起来难的事情。  

  品牌基础观念上的差距  

  力帆摩托能否真正做成百年品牌,我们并不敢妄下结论。估计尹明善先生和笔者这样年纪的营销咨询顾问,是扛不到它成为百年品牌的那一天了。但在活着的时候,我们可以根据本土品牌的现状来做一个剖析,看看我们和百年品牌之间所存在差距,从而想办法缩小这个差距。  

  当2000年国家商标局裁定‘sino-hongda’商标不能使用时,本土品牌应该懂得在利用强势品牌赚钱之外,创建自有品牌是多么重要。所以尹明善先生应该感谢那些使他2001年全面启用“力帆”品牌的对手。因为没有这种改变,力帆也许不会有今天的成就。  

  然而,这并不意味着本土摩托车企业对品牌的认识已经足够深刻,足以令它们成就百年品牌了。我们断言,本土摩托品牌在完成原始积累才进入创建品牌初级阶段的当前,也就仅仅被意识到了品牌可以被利用来帮助消费者识别一个(或一群)卖主的货物或劳务的名称、术语、记号、象征、设计或其组合,并使之同竞争对手的产品区别开来。但是这一基于生产者导向的品牌观念,并不能引到本土品牌找到一条正确的通往百年品牌的道路。  

  现在活着的可以被拿来剖析的百年品牌并不多见,而幸存的百年摩托品牌更是极其稀罕,只有如今依然强势的哈雷才配当拿来供我们研究。  

  从哈雷那里我们看到,它作为百年品牌的重要现象是它的标识是世界上被消费者纹在自己肉体上做多的品牌。也就是说,哈雷是最为目标消费者爱戴、忠诚度最高的品牌之一。从这一现象出发,再结合成为百年品牌的要求,我们说品牌是一种心智符号,是消费者通过商品消费满足其多层次需求的心智现象。品牌也就成为消费者通过与品牌相关的产品属性、名称、包装、价格、历史、声誉、广告等对精神需求满足的状况,来最终决定其消费行为的心智现象。  

  这符合品牌产生和变化的客观规律。市场竞争的支点经历了“产品→商标→名牌→品牌→复合型品牌→品类品牌→个性化品牌”这样一个越来越向消费者转移的过程。在这个过程中,品牌也逐渐由产品符号演变成了心智符号,最终成为消费者自我标榜的工具。  

  由此我们看出,本土摩托品牌和百年品牌基础观念的差距在于,前者是站在生产者立场认识品牌,而后者是从消费者的角度来做维护品牌。前者往往容易根据生产者自己的生产规模、经济实力等来判断品牌是否强大,而后者则依赖品牌与消费者关系是否牢固、消费者对品牌热爱的程度来评判品牌的生命力。很显然前者可能会使品牌与消费者渐行渐远,而后者必然使品牌越来越深入人心。  

  所以我们认为,强势品牌不是指实力雄厚的企业拥有的品牌,不是指有强大的广告投入和市场渠道的品牌,也不是指当前市场规模庞大的品牌,而是指消费忠诚度较高、与消费者关系牢固,从而有良好盈利能力和持久生存力的品牌。  

  那么,要做百年品牌就必须首先对我们的品牌基础观念进行革命。  

  品牌构建的全方位差距  

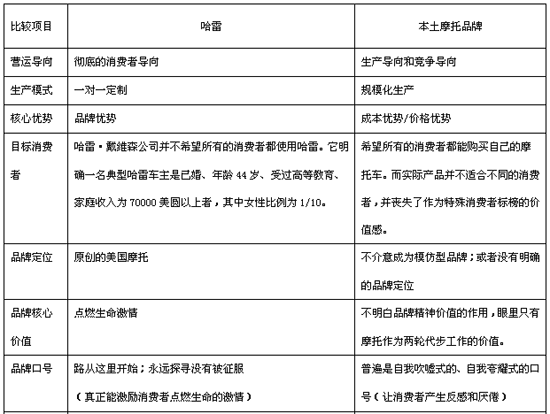
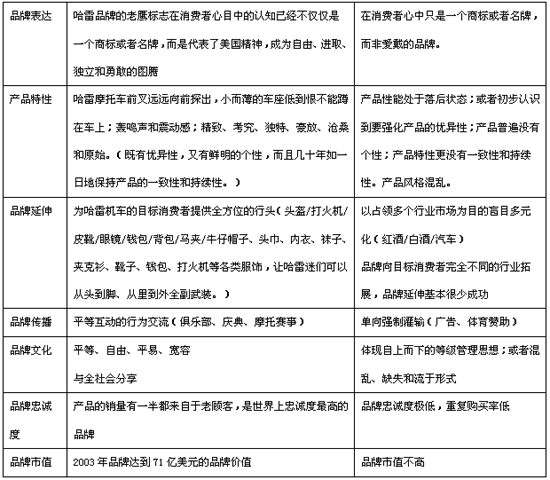
  我们把本土摩托品牌和哈雷在品牌构建方面的具体情况做了细分比较,以下比较表格:

 爱成,以擅长市场爆破著称,被《成功》杂志称为“策划界的疯子”,中广协学术专业委员会委员、中国营销学会副秘书长、中国经营报专家顾问团高级顾问、《销售与管理》杂志总策划。2004年获“中国10年最有影响力策划机构50强”。著作有《卖脑传奇》《疯狂策划》《心智战》《动机》。全案主持和正在主持欣龙股份(洁之梦)、富亚健康漆、蓬巴杜(魔肽)、金列宁、尼斯卫浴、太白葛业(美妙原素)、前列腺灸、仕奇定制、健博士、派标管业、瑞士卡天龙等二十多个行销运动,并拍摄了富亚健康漆、魔肽、丽舍浴、巨源管等许多大胆、奇效的广告片;“aichn广告测试模型”创始人。Tel:13911006869,http://www.aicheng.com Email:aicheng@aicheng.com

财富论今——新的理念  心的飞越   
  • 上一篇财富:

  • 下一篇财富:
  • 打造全球最全最实用的财富中文资源平台!     的理念   的飞越