您现在的位置: 新语文 >> 品牌传播 >> 品牌营销 >> 正文
[组图]品牌营销管理之道           ★★★ 【字体:
品牌营销管理之道

作者:温韬     人气:329    全球最全的财富中文资源平台

 
  首先,有一个概念是“品牌营销”。它不同于一般的品牌策划,也不同于一般的营销策划。
  一般的品牌策划注重于品牌的建立以及品牌资产的积累,一般的营销策划则注重于产品的销售。

  品牌营销管理之道,是“双剑合壁”的品牌经营模式。既注重了品牌的建立与品牌资产的积累,也强调了在品牌经营过程中对销售的重视。

  如果说市场营销过程就是发现市场(消费者)需求并通过创造产品和价值满足这种需求的过程。那么,对品牌营销的定义可以是是:个人和群体通过创造品牌价值,并同他人交换以获得所需所欲的一种社会及管理过程。

  同样,品牌营销过程则是发现市场(消费者)品牌需求并通过创造品牌价值去满足这种需求的过程。

  为了满足功能性需求,市场营销强调的是创造产品和价值,而品牌营销为了满足识别(象征)需求和情感需求,强调的是创造品牌价值。


  由于科学的发展,技术的进步,企业通过在创造产品和产品价值上的领先来保持竞争优势越来越困难,另外,随着生活水平的不断提高,人们越来越多的追求更高层次的消费,追求个性化消费,单纯的产品功能在购买因素中所占比例越来越少,消费者在消费过程中并不单追求生理上的需求(功能性需求),更多的是追求心理上的需求(识别、象征需求,情感需求),追求的是一种感觉、自我价值的体现,一种自身的价值和重要性得到认同后的心理满足。如有人花6000元买了一套皮尔卡丹西装,在他的消费过程中,功能性需求——保暖又占了百分之几呢?所以,我们应该清醒地认识到:消费者购买的是有情感依托的品牌,而非单纯的产品。

  在对这一基本消费观念变化的把握和研究的基础之上,我们从理论到实际操作,形成了自己的一套完善的品牌构建管理模式和品牌识别系统建立模式,其基本理念就是通过创造品牌价值来满足消费者的心理需求——识别、象征需求和情感需求。而且,这种品牌价值不仅能为消费者带来利益,也将为企业创造更高的利润和更广阔的发展空间。


品牌营销管理之道下的品牌构建模式


 

    品牌诊断是所有工作的开始,但根据不同的实际情况诊断的层次和内容也不同,比方说对于一个全新的品牌,这种诊断叫做品牌调查或许更恰当,它主要是对目标市场和目标消费群体的调查研究,这与一般意义上的市场调查不同,它包括一般的市场调查,另外还包括对目标消费群体的品牌需求的调查分析,目的在于发现某种品牌需求,需要对目标消费群体进行深入的沟通和研究,对人性的分析,发现他们心脑中未被其他品牌开发的处女地,然后后面的工作就是对这块处女地的开发建设和管理;

  要是对于一个已经有一定品牌基础的品牌来讲,品牌诊断工作就可以把市场调查放在较次的位置,因为有了前面对市场的操作经验,已经对市场比较熟悉。但这时候的工作,还应包括对原品牌的诊断,如对原品牌名称、标志、色彩等基本要素的诊断,对企业的理念、行为的诊断,对营销的诊断,对广告的诊断等。这其中的每个方面又包含许多不同的层次,例如对理念的诊断,就包括以下方面:

  一、有没有理念;

  二、理念是否正确: 

  1、理念能否反映行业特色;

  2、理念能否反映出企业个性;

  3、理念能否反映出企业特色;

  4、理念能否适应社会、政治、经济、文化要求;

  5、理念能否适应未来几年企业发展的需要;

  6、理念能否简明扼要;

  三、理念是否具有指导性与可操作性。

  四、理念是否有效果;

  五、理念的传达是否规范、系统;

  六、公众是否接受、理解这样的理念。

  对广告的诊断从品牌诊断的角度看,主要是看广告风格是否与品牌风格相一致,有一家果汁饮料企业,产品定位十分准确:100%纯鲜榨果汁,广告片也通过一群年轻人的劲舞来展现健康、活力的品牌印象,广告词、歌曲都很不错,但糟糕的是片中的主人公——一位年轻的女孩,脸上胭脂太厚粉太多。一个细节,却真真正正的破坏了100%纯鲜榨的品牌定位。本来是应该选择一位特清纯的女孩做代言人的。

  还有一家电企业,以技术、产品质量见长,销售上做得也都不错,但其宣传单页无论是设计还是材质印刷质量都很糟糕,一个细节,破坏了品牌技术含量高、产品质量好的品牌印象。

  但不管对什么样的品牌,按照品牌营销管理的服务模式,都把对目标消费群体的研究作为重中之重,通过对目标消费群体的深入研究分析,发现消费者心脑中的那块“处女地”,然后通过建立品牌来创造品牌价值去满足这种需求。

  上面所讲的可以归为对市场的诊断和对自身的诊断,还必须包括对竞争者的调查研究,这样才能指定出有效的品牌营销策略。
在品牌诊断的基础上,进行品牌战略规划,决定品牌的发展方向,发展策略,竞争策略等。

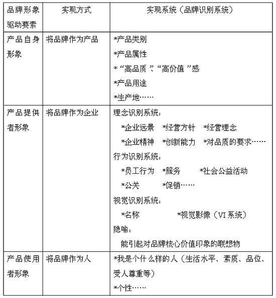
  然后就是要在大方向(品牌战略规划)的指导下,建立品牌认同系统(我们希望消费者如何看待品牌)。然后是品牌定位(品牌定位是经常品牌管理者拿出来向消费者展示的那部分品牌认同)——在品牌认同这个大系统中找出品牌最大的竞争优势并通过经常的传播传达出去,得到消费者的认可。

  品牌定位是从市场定位开始的,首先必须找到我们想要开发的市场(市场定位),然后针对这个市场、这部分消费群体,我们应该开发什么样的产品去满足他们的需求(产品定位),然后是针对这部分消费群体,针对我们的产品,应该塑造一种什么样的品牌形象——品牌形象定位。

  在知道我们的品牌应该塑造一种什么样的形象后,就要建立完善的品牌识别系统把这种形象传达出去——靠品牌的传播传达出去。

  这个完善的品牌识别系统就是我们要传播的内容。


品牌营销管理之道下的品牌识别系统建立模式



  相关概念:

  品牌认同:是品牌管理者想要人们如何看待这个品牌。

  品牌识别:是品牌管理者们希望创造和保持的能引起人们对品牌美好印象的联想物。

  品牌识别系统:是品牌认同的实现系统。

  特点:将品牌形象的驱动要素与CI的对外传播功能相结合的,将品牌认同系统建立与品牌识别系统建立相结合的全方位的品牌识别系统建立平台,为品牌的传播提供最具指导性的依据和最丰富的传播资源。

  但这个系统比较庞大,我们没有那个财力也不需要面面俱到全部清晰的传达出去,那么我们应该重点传播哪一块呢?就重点传播我们的优势即我们的品牌定位。但是品牌的经营是一项长期的工程,少则数年,多则几十年甚至上百年,在这样长的时间里,我们必须有一个核心的东西——品牌精髓,所有的传播活动都要围绕这个精髓来开展,随着时间的推移,在品牌传播甚至品牌的形象要根据社会的发展有所变动,但有了这个品牌精髓,我们就可以万变不离其宗,使得品牌资产得到良好的积累。

  品牌的传播就要将品牌形象反映于所有传播工具。

  品牌的传播包括很多方面。在二十世纪九十年代兴起的整合营销传播理论中,把所有的营销活动都视为传播活动。从产品、产品包装到广告、促销、公关、企业形象等都视为品牌的传播活动。这其中的每一项又包含许多方面,如促销就包括产品陈列、促销用品、促销人员、终端POP、卖场气氛、沿幕、气球等;企业形象包括了企业的名称、标志、色彩等基本形象要素,还包括这些基本要素的具体应用,如公司旗帜、车辆、员工制服、名片等,还包括企业的人(从总经理到普通的员工)的一言一举一动,上述这些都应视为品牌形象的传播工具并加以有效利用。

  最后,还要通过密切追踪品牌状况,确保品牌策略得到良好执行,确保品牌的健康成长。


财富论今——新的理念  心的飞越   
  • 上一篇财富:

  • 下一篇财富:
  • 打造全球最全最实用的财富中文资源平台!     的理念   的飞越