您现在的位置: 新语文 >> 市场营销 >> 销售策划 >> 营销渠道 >> 正文
[组图]日本销售士对零售业发展的启示         ★★★ 【字体:
日本销售士对零售业发展的启示

作者:佚名     人气:513    全球最全的财富中文资源平台

本销售士制度是由社团法人日本销售士协会、日本商式会议所、全国商工会联合会共同推动的一种“销售士”资格认证制度。本文介绍了这种制度,并重点介绍了日本销售士考试的科目内容
  企业发展的关键在于人才,流通业的人才与其它产业相比更为匮乏,科技含量相对其它行业也较低。从建国到80年代零售业的发展以国有商业为主体,中上层管理人才几十年一贯制,虽说这批人才很可贵,但一则人数很少;二则未进行过正规培训;三是大多管理的是百货业态,对其他业态的管理经验并不丰富。人员素质相对其他行业低,是历史形成的原因。
  90年代以来零售业迅猛发展,大型零售店和连锁商业的发展尤为突出,所有制结构、业态种类与90年代以前相比发生了巨大变化。国有商业的比重下降,一般只占50%左右,有的城市只占30%。在北京,80年代的大型店主要是王府井、西单、东风市场、隆福大厦,后起之秀有长安、城乡,而到了1996年,北京的大型零售店就发展到54家,到本世纪末,将超过百家,其它大中城市的情况也大体相当。中小型零售店,尤其是小型店,主要以个体经营为主,其发展速度在80年代达到高峰,但面对大型零售业和大规模企业牗连锁企业牘的竞争,在规模和经营管理都不理想的情况下,有可能出现更频繁地更换业态或倒闭。在这种竞争激烈的时候,零售业除了力求商品、设施、战略的改进外,提高销售服务的质量将是赢得胜利的重要之举,而人才又是其中最关键的一环。
  零售业的过快增长问题,形成人才供需的严重失衡,而对于零售业来说,又是以人的服务为中心的产业。因此,从业人员的素质与服务质量的高低,就成为本行业发展的关键。日本的零售业在70年代也面临快速增长,面对这种局面,日本商工会议与全国商工会联合会,在日本通产省、中小企业厅的支持下,为落实中小零售商场振兴法,在1973年实施销售士的考试,考试合格者授予“销售士”资格。
  日本销售士制度是由社团法人日本销售士协会、日本商式会议所、全国商工会联合会共同推动,每年除有各种检查考试外,还举办销售士培训课程、销售士讲师论文评选活动,通过这些活动,不断引进新观念和新教材,推广经营管理与销售的新理论、新技术。
  日本销售士的资格认定有三个等级,每个等级的标准不一样。比如:三级销售士强调待客的基础知识与商品的专门知识;二级销售士除了强调这些有关的知识外,还要加强商场与店铺管理能力;一级销售士除了具备这些知识外,对于流通业的市场动态和企业经营的专业素质,亦应有更深的了解。一般而言,三级销售士适合的对象为:零售业一般销售人员、小型店店长。二级销售士适合的对象为∶零售业牗含连锁店牘中级主管、中型店店长。一级销售士适合的对象为:零售业经营者、大型店店长、连锁店高级主管。检查合格的比例,依日本过去几年的统计,三级销售士合格率约为45-50%左右;二级销售士合格率为35%左右;一级销售士合格率为9%-12%左右。
  日本销售士制度实施以来,全国取得资格的人员包括一级到三级约有二十几万人,受到零售业人士的重视,经实际调查显示:流通业界对此制度具有极高的评价,对于取得该项资格的人员,在人事考核、升级、加薪等方面,成为相当重要的参考依据,尤其是新进人员任用,更是行业内参考的资料。实施至今,在行业内扮演着非常重要的角色。
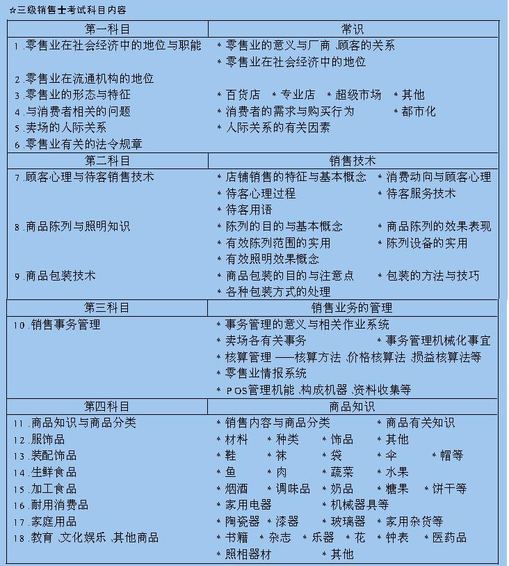
  日本销售士考试科目内容:
  
 


  
  我国目前流通领域尤其是零售业界管理人才奇缺的情况,导致了零售业经营混乱,管理水平普遍低下的状况,严重阻碍了零售企业向现代化企业发展的进程。目前虽然很多新建的大型零售商场很注重引进人才,但由于我国并未有任何学校或教育制度能使其经过一定的培育后直接担任中高级企业管理职务。很多有高学历的管理者,对流通业和零售业不熟悉,仍导致了企业的经营管理不善。而借鉴日本培养销售人才的经验,对我国流通业的发展将有着积极的作用。对全社会零售业经理级人才的培养,将提高整个零售业从业人员的整体水平,并且能有效地控制企业的从业人员,从根本上推动了零售企业向科学、现代化水平发展。
  对于中国零售业而言,已由高速成长期逐步向低速成长期和成熟期转变。加强商品以外有关管理与服务的附加值将成为企业发展的必备条件。因此人的因素与管理质量的提高,自然更将得到零售业界的重视。在我国相应推行这一制度,可以培养出大批的管理者。当然要使从业者当好一名称职的流通业从业人员,必须还要理论与实践相结合。
  日本的这套销售士制度分成三级,有关各级具备的知识与业务技术,更能体现出不同层次拥有的能力、素质的不同之处,通过这样的培养,可以为社会提供不同层次的管理人才,满足不同层次的管理需要。通过这样的培训,使从业人员持有了相当于上岗证的资格证书,这对于规范我国流通业的发展有着积极的作用。
  借鉴日本这套培养人才的办法,我们必须对我国的成人教育实行改革,即将课本到课本的教学法改为案例式教学法,让学习者始终与实际结合,使培养出来的人才能适应现实发生的情况,从而得到零售业界的认可。
中国流通经济   孟黎加  
财富论今——新的理念  心的飞越   
  • 上一篇财富:

  • 下一篇财富:
  • 打造全球最全最实用的财富中文资源平台!     的理念   的飞越