您现在的位置: 新语文 >> 市场营销 >> 销售策划 >> 营销渠道 >> 正文
[组图]中国的《商法通则》该是什么样?——谈商业规划与大型零售企业的发展           ★★★ 【字体:
中国的《商法通则》该是什么样?——谈商业规划与大型零售企业的发展

作者:佚名     人气:330    全球最全的财富中文资源平台

  最近一段时间,随着大型连锁零售超市的不断发展,越来越多的门店布局不均的问题展现在各地政府部门面前,如何规划这些大型的零售巨无霸成为令政府经济要员头痛的难题。而同时,成立“商业法”的呼声和新近宣布已经成立的商务部,也成为今年两会商业流通代表最热衷的话题。3月9日,湖南代表团人大代表王填准备一份这样的议案。在这份主题为“流通秩序和商业立法”的议案中,有这样一句话:希望新成立的商务部能够立即着手起草一部《商法通则》来规范流通秩序。如果这份议案能够通过大会审批,并最后转交给新成立的商务部,那么它将成为新商务部成立后接到的第一份人大议案。而与此同时,一份被人们寄予厚望的政协议案有可能同时到达新商务部的办公桌,主题是期待政府通过制定商业流通法,消除流通业存在的“外资享受超国民待遇问题”,为整个流通行业营造公平的竞争环境。
  那么,大店法的实施和制定将会给我们国内的连锁零售企业带来什么样的影响呢?我们在制定大店法的时候应当注意什么那?
  我们还是先从国外的商业规划的实施演化说起吧!
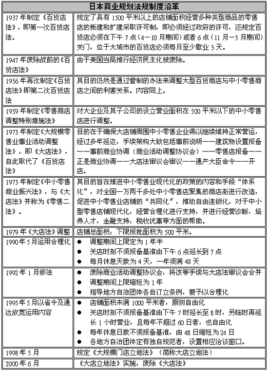
日本的商业规划
  日本商业规划法规的发展沿革
  在我们的邻国日本,也曾经面临过大型零售企业无序的建立新店进行扩张,严重导致当地商业结构不平衡的现象,同时,也在其衬托显得小型零售商店是如此的弱不禁风。因此,日本政府先后制定了一系列的法规对此进行相应的管理限制。虽然,在日本的宪法中明文规定着“营业自由(第二十一条)”,但经营百货店和其他大型零售门店的时候则需要通商产业大臣许可,此外营业时间和公休日等也要受法律规定的限制。限制的原因之一就是大型零售商店严重影响了一般的零售商店,违反了“公共福利”。
  为保护中小零售业之生存,日本政府先后1937和1956年颁布了《百货店法》,后又于1973年制定《大规模零售业事业活动调整法》,即《大店法》,订立之初原本为了限制开设大型店铺的数量和面积,但是到1979、80年时期,大型商店激增,与中小零售店铺发生摩擦,日本通产省乃于1982年导入《事前说明制》,进行指导并约束大型门店的扩张,形成种种不合理现象,诸如开设500平米以上零售店,须先召开事前说明会,对附近商店同业说明相关计划,若无法取得当地同业认同,通产省则不接受报备手续,出现过其办理开店的手续问题历时8、9年才得以开店之事例,不但妨碍本国商业发展,亦阻碍外国进入零售市场,被指称为贸易障碍。近来日本改变观点,于1998年5月制定《大规模零售店立地法(简称大店立地法)》,并自2000年6月1日起实施,同日废除大店法。
  (其历程详见下表)
   
  至于这几个主要法规在发展演变的过程中有什么不同呢?其主要是从管理的对象范围,管理方式,以及管理的目的都在发生着变化。其对比详见下表:
   
  日本大店立地法隐藏的“杀机”
  日本的大店立地法的实施确实是弥补大店法的一些缺陷。其有如下的益处:第一,促进大型零售商能与地区调和,不至于因为大量涌进的消费者和货物产生交通混乱及环境污染等问题;第二,大型零售商在设立遵循日本政府规定的设立条件;并召开公开说明会,让当地的居民有公正及透明的方式阐述自己的意见;且由地方政府拥有根据地区的发展需求决定设立的主导权。 
  它与大店法相比,最主要的不同在于:其解除了对大型零售商的经营活动的管制,而改为交通阻塞、交通安全、停车、噪音、废弃物、废气排放等环境品质的规范,且使大型零售商的申请流程更加简洁、单一化及省时。因此,大店立地法已不再是只停留在保护中小型零售商的利益,同时也考虑到了消费者及周边居民的利益。
  由于大店立地法着眼点系维持商店周遭之生活环境,解除旧大店法规定每年须休业24日以上限制(休业在24日以下者须报备),因之各主要连锁超市已先后决定增加营业日数,诸如DAIEI决定所有314家连锁店,除结算盘点日外,全年无休,JUSCO也决定全部连锁门店(372家)原则上取消休业,伊藤洋华堂则决定半数(90家)店铺先实施全年无休,再顺次扩大至全体店铺。以DAIEI为例,目前各连锁店平均每年休业12天,若全部改为正常营业,1年等于增加3,000以上营业日,对销售低迷之零售业不啻一大福音。与大店法相较,似大幅放宽限制,但也出现其它新的问题。
  依据立法精神,今后开设大型零售店(1,000平米以上),只要遵守法令所规定之停车场、废弃物保管等规定,原则上即可自由设立,但是管理权限改由地方自治单位承担,各地方唯恐新设之商业设施更加混乱,倾向在母法之外,自行订定条例或纲要,各自加以规范。据日本经济新闻社调查,全国主要都市中,约有44%已决定或将检讨自行订定条例,如东京江户川区于4月修正指导纲要,规定新设300平米以上店铺即须召开居民说明会,且每50平米须有1个停车位等,不但限制对象较母法为严,且可能随各地区需要,设定不同之限制,因之零售业者认为相关手续恐更为复杂,并增加开店成本,或许形成另一种市场障碍。
   


  但是,因为大店立地法大幅度提高了地方政府的权限,各地政府可以自行制定条例,规范大型零售商,如此一来,可能出现各个地方政府环境品质基准不一,甚至可能高于中央政府的规定基准,因此可能会产生对大型零售商管制过严的现象,重蹈《大店法》的覆辙,成为大型零售商发展的绊脚石。 
  总而言之,大店立地法虽然大幅放宽了对大型零售商的严格管制,但依然摆脱不了对大型零售商管制的隐藏含义,而大店立地法的实施,究竟效果如何,究竟对大型零售商的发展是利是弊,还有待进一步观察。
  日本大店法下的零售企业发展
  由于《百货店法》以同一个店铺内拥有1500平米以上店铺面积的出售多种商品的百货店为管制对象,一些超市就设法“化大为小”,在大楼的每一层设立系列化的子公司,由于各个子公司不算是“同一店铺”,“同一法人”,因而不在以企业为单位进行管制的《百货店法》的适用范围。这真是“上有政策下有对策”的一个典型表现。
  而美国反斗城玩具却又是经历一个漫长的历程,在10余年前欲进军日本市场之际,饱受大店法之苦,迟迟无法顺利取得营利执照,尚得动用政府力量与日交涉,始于91年开设第一家店铺。该公司活用美国式经营方针,并打破日本玩具界透过批发商进货之惯例,直接向制造商进货,价格得以较其它公司便宜2~3成,因之短短5年即成为日本玩具销售第一大业者,2000年4月25日并成为第一个外资零售业股票在股票市场公开之先例,可见在日本市场只要经营得体,商机仍是无限。
欧美的商业规划
  商业流通是一个国家居民日常生活消费的一个基础条件,在某些地区经济中还占有十分重要甚至最为重要的位置,因此,合理利用土地开发,怎样从保护国民生活环境的观点以及地方经济社会发展的规划出发,如何采取相应的政策措施调整大型零售商店与中小零售企业的关系,促进商业发展与地区经济乃至自然环境的发展相协调是至关重要的。在欧美地区也有类似的政策。例如在法国的《罗崴法》即中小零售业与大型零售企业的调整法,对大规模企业进入零售行业进行限制。在英国,美国,德国,虽然没有直接以批发和零售业为对象的法规,但是往往是通过地区发展规划的方式,在实质上对大型零售商店进入零售领域进行了调整和限制。
  美国沃尔玛与城市商业规划之间的斡旋
  通常情况下,沃尔玛会选择它梦想中的土地——大块的,未经开发,远离市中心或者远离其他商业区的商业用地。但是这地并不总是规划成沃尔玛所希望其成为的那种高税的零售用地,所以,沃尔玛必须提前改变这种规划,或在申请政府批准的同时改变这种土地规划,通常来说,这个任务并不是很难,沃尔玛和它的开发者们都是精于此道的专家,他们会准备好各种各样的文件展示给本城市所能想象到的最好的新市民。而这块地应该成为沃尔玛的新家,这些提议被沃尔玛的批评家称为沃尔玛数字,即他们只是知道“加法”,更多的就业机会,更多的社区参与,本地购买,对本地需求的积极反应——全都是虚假一套。所以对于那些不想让沃尔玛落户他们家园的人们这是阻止它的最好机会了。
  兰喀斯特县(宾夕法尼亚州)计划委员会总结了一套简洁的防止沃尔玛方案:
  制定一个城市界限发展规划,换句话说就是限定本城区允许城市化发展的区域,并使之明确而有约束力。
  研究当地总体发展计划;一个城镇的总体发展计划通常为该理想发展模式设立了目标和政策。这个文件生命了该城镇的身份,以及他希望自己成为什么样子。这对于那些想按照自己的想法改变它的外来开发者是一个有力的反击。
  研究当地的区域规划条例;一个城镇的区域规划条例应该和他的整体发展计划和谐一致。研究细分和土地开发规划。这些规定说明一个开发者应该如何展示他的发展计划的本质和影响。一定要注意使规划措辞有力而明确具体。让开发者给你的城市一个明明白白的交待。
  要钻现有区域规划的空子
  在弗吉尼亚,沃尔玛竟然想出一个方法,多过了不仅是一套,而是两套市政规划法规。在沃伦顿小镇,市政府规定了任何超过5万平方英尺的零售企业必须经过特殊的批准才能够进行建设,当沃尔玛来到沃伦顿时,它无疑要获得批准才能进行建设他的面积达到120000平方英尺的巨型卖场,小镇也许被沃尔玛的规模吓住了,回答说不。这对于我们来说太大了。从表面看,沃尔玛受到了挫折,他的要求受到了拒绝。现在在沃伦顿邻居的小镇法块尔县也有类似的法规,他规定面积超过7万5千平方英尺的零售企业必须经过批准。这下沃尔玛发现一块跨越两个县的土地,它分别符合沃伦顿和法块尔的区域规划,沃尔玛就占用了沃伦顿不到5万平方英尺的土地,而法块尔不到7万5千平方英尺的土地,这正好可以躲过两个县镇的限制,而达到它辉煌的目的——面积达到了12万平方英尺的大型超级市场。当地的法庭也拿它无可奈何,因为它的这种用的时允许的……至少没有现成的法规可以阻止这种做法。
  瞒天过海
  在科罗拉多常青城的一些居民怀疑沃尔玛将在他们的城市设立门店,于是他们给沃尔玛总部打电话咨询,得到的消息是不打算在那里做什么。与此同时,来自丹佛的一个地产开发公司出现在该城的区域规划委员会面前,要求他们重新规划几块地。他们并不拥有这些地,但是非常感兴趣让他们得到重新规划,然后再买下它,以后卖给或租给沃尔玛,这样,他们就给沃尔玛铺平了前进的道路。那些不欢迎沃尔玛的当地居民也就失去了最有利的反对武器:严格的区域规划规定。所以,小心任何一个重新区域规划的请求,也许就是沃尔玛服务的,不过到底是谁呈上的这个请求。我们很难知道谁是后面的主使。
商业法规面临的矛盾
  外资引进与城市行业开放之间的矛盾
  在WTO条款中,中国承诺的对外零售企业开放时间表,本来是为了保护本土商业企业才艰难谈判得来,但一些地方为了出政绩,引进外资,私自将零售行业提前开放,并给予外资企业“超国民”待遇,这严重违背了WTO规则,造成了中外零售企业的不公平竞争。进而出现了外资零售企业可以依靠自己雄厚实力和惊人的发展速度,加上在中国受到税收政策等各方面的“超国民”优厚待遇,逐步在国内的零售市场上占领一定的份额,而要解决这些问题,需要相关法律和政府的支持,但在商业方面,中国并没有一部针对性比较强的法律。
  面对这样的情形,即将制定的商业法规应当如何规避这些外资零售企业开发过度的问题呢?确实是值得思考……
  大型连锁与中小零售门店之间的矛盾
  在一定的程度上,目前的国内还有相当大比重的零售企业的管理水平还很低下。一方面是大型零售企业的快速扩张,而这高速扩张对于广大的中小零售企业造成了致命的威胁。而以单店出现的中小零售企业却是一个人多势众,店多势众的群体,面对这样一部分的利益群体可以说是一个弱势的群体。如果由于一系列大企业的快速的扩张,中小零售企业迅速灭亡,这样的结果必将会影响到整个的社会的稳定和社会就业的难题。所以,我们的商业法规应当注意这样的两个群体之间存在的种种竞争和市场的矛盾。
  生产制造与商业流通之间的矛盾
  如今的中国已经成为了世界级的生产加工中心,在这种大量制造生产的刺激下,国内的连锁零售行业也在发生着重大的变化。大批的零售企业在对大型仓储超市,便利店,折扣店,专业店等新兴的零售业态进行这不断的探索和发展,但是在这种高速发展的下面,隐含的问题也是数不胜数。在去年的连锁经营行业先后发生了一批大型连锁超市内部管理混乱,苛扣供应商货款,工商关系紧张等等诸多的问题,这些问题处理不当,将会严重影响国内的生产制造行业,这两者之间的关系协调可以说也是至关重要的。同时,由于在流通领域中存在着不正当竞争的行为和不公平交易的现象,如何继续公平竞争,公平交易日益引起人们的关注。尤其是在目前的国内,流通领域中不公平交易的问题特别严重,规范供需双方的经营行为已经势在必行。
  传统与新兴经营业态之间的矛盾
  在80-90年代的时候,国内零售业态主要是以百货店为主,但是,随着连锁超市的出现和发展,目前的连锁超市已经远远的超过了百货店,因而造成了超市与百货店发展之间的矛盾,这一个矛盾正属于传统经营业态与新兴经营模式的矛盾。
  每一个新的符合社会发展的业态产生,总是会受到社会和政府的一些关注和照顾,现在的超市正在利用了这一系列政策上的优惠条件和对于竞争对手百货店的种种约束制约,获得了巨大的生机。当初7-11进入日本也正是适应了在快节奏的现代社会中的随时,就近,迅速购买到日常用品的购物需要而快速发展起来的。而目前,国内正有一些企业也正在利用一些政府改造的背景支持,假借革新的幌子正在占领着目前的商业流通市场,例如生鲜食品的肉菜市场改造,夫妻店面的收购等等,这些新旧流通模式之间都存在着一系列的矛盾。
  从另一个方面也可以看到最近几年中的连锁零售企业的发展速度,在2002年的连锁零售行业的发展数据可以看到:连锁零售行业正在成为商业流通社会的主导。2002年连锁百强总计实现销售额2465亿元,比上年的1620亿元增长52%。门店总数达到16986个,比上年的13117个增长29%。营业总面积达1334万平方米,比上年的836万平方米增长59%。员工人数51.97万人,比上年的41.64万人增长了24%。百强企业销售额占社会消费品零售总额40911亿的6.0%,比上年的4.3%提高了2.7个百分点。2000年-2002年连锁百强销售与社会消费品零售总额增长情况如下:从上表中看出,连锁百强的销售增幅远远高于社会消费品零售总额的增长幅度,而且保持连锁几年的快速增长,同时连锁百强占社会消费品零售总额的比例逐年加大,说明连锁百强在零售市场中的地位逐步增强。特别是上海和北京,连锁企业的销售额已分别占到社会消费品零售总额的30%和18.2%。
   
财富论今——新的理念  心的飞越   
  • 上一篇财富:

  • 下一篇财富:
  • 打造全球最全最实用的财富中文资源平台!     的理念   的飞越