您现在的位置: 新语文 >> 市场营销 >> 销售策划 >> 市场促销 >> 正文
[组图]浅谈促销管理及其基本方式         ★★★ 【字体:
浅谈促销管理及其基本方式

作者:佚名     人气:553    全球最全的财富中文资源平台

本文论述了如何对有限的促销投入进行合理规划与科学管理,促其产生最佳效益的问题.
  在日益丰富多彩的商品社会,我们每天都可以从身边的生活感受到商业经营方式的变化,从公共汽车更换频繁的灯箱广告到P&G公司促销小姐挨家挨户发送试用品,从专卖店引人注目的打折海报到百货商场刺激购买的限时酬宾……无一不影响并引导着社会的消费行为。人们把这种旨在促进销售、增加利润的商业活动称为促销。
  从零售业发展的角度看,促销是市场激烈竞争形势下的必然产物,创意无限的促销不但构成了零售业的一道新的风景线,而且已成为零售业发展与竞争的催化剂,并开始向商业技术领域渗透。
由于促销的最终目的是获得更高的利润,所以保证促销产出与投入的最优比应该是促销的核心问题,同时也是生产厂商与零售商最关心的一项内容。这就很自然地提出了促销的管理问题,即如何对有限的促销投入进行合理规划与科学管理,促其产生最佳效益。
  促销管理流程由设定促销目的、制定促销计划、实施促销计划、促销评价四个部分组成,如下图所示: 
       
  在目前阶段,有一个问题不容忽视,即很多促销活动存在盲目性,策划者更多地考虑了形象促销,促销管理没有真正得到重视。其实,作为企业经营过程的重要组成部分,促销的地位是不可替代的,其操作程序的严谨性更是至关重要。我们必须拥有一套完整的促销方案,坚持严密的管理程序,并注意不断进行检验与评估或做出修正,才能使促销真正发挥出为企业经营服务的作用。
  关于促销目的、种类及其简单分析
  1. 增加营业额的促销
  营业额由消费者的数量和消费金额两个指标决定,所以我们可逐一从这两方面展开分析促销问题。
  在增加消费者的数量问题上,零售商除了要创造条件稳定固定消费者群外,还应采取有效形式和策略吸引潜在消费者,并推进潜在消费者向固定消费者的转化。
  目前已被国内外众多商家采用的“会员制”形式,其宗旨正是在于稳定固定消费者群。应该说,“会员卡”的应用必然会加强持卡人与发卡人间关系的密切程度,提高顾客对发卡人的“忠诚度”,同时,通过“会员卡”的统计数据还可进行顾客分析,为计算机系统提出新的促销措施提供的信息支持和技术准备,增强促销决策的科学性和有效性。
在增加消费金额的问题上,我们可以从两个角度考虑,一方面是提高消费者的购买欲望,另一方面则是要提高顾客的批次购买能力,即鼓励顾客在消费时做更大投入。例如,对于一些使用周期短、需求量很大的商品,我们可以采取加大包装销售或者几件同类商品组合式销售的方法,虽然其单位售价会有所降低,但消费者的购买金额会因商品数量的增加相应有所增加。
  2. 加速商品周转的促销货架上能随时摆放新鲜、应时的商品,而没有陈旧、积压的商品,是经营单位购销两旺最直接的一种体现,也必然会给顾客留下良好的印象,拉近与顾客的心理距离,使顾客产生安全感和信赖感。这种促销方式除用于一般商品外,也可用于新品上市或滞销压库商品。举例来说,由于鲜活商品对供应期限有严格限制,所以该类商品必须在规定的保质期内及时售出,这就要求销售商能够做到合理促销;而从技术意义上讲,则要求计算机系统能为促销提供数据支持,其中包括保鲜数据的管理、在规定时段做出销价或其他处理等。
  另外,成功的促销有助于更好地树立企业形象,进而提高企业的知名度;有助于增进消费者对企业的信赖感和亲近感,使企业有更多的机会成为消费者的选择对象。由于促销本身就是竞争的体现与产物,所以成功的促销必然有助于减少同类企业竞争的影响。从争取更多的消费者,争取更高利润的意义上讲,促销已成为市场竞争中一种必要的对策。
关于促销计划的制定
  促销活动在新颖创意的同时必须兼顾有效性,应以提高利润为目标。由于促销已经成为企业经营的一项经常性内容,所以,制定科学的促销计划就显得尤为重要。
  我们先从促销时间的长短来分析一下促销计划的不同形式。长期性促销计划,即选定一个促销主题来制定全年在不同时期的一系列促销活动;全年节日促销计划,可针对全年法定假日及中、西方特有的节日及其消费特点,寻求相应的促销主题,制定促销策略;短期促销计划,如新店开张、周年店庆的促销计划;配合社会性、政治性事件发生的促销活动,如庆祝1997年7月1日香港回归而举办的促销活动等;随机促销计划,由于随机事件的发生带有偶然性,所以随机促销计划通常是根据往年的经验与教训,对可能发生的事件进行前瞻和预测而制定,随机促销计划应力求保证随时可以调用执行。
  我们再来看一下促销计划的制定过程:
  1. 明确促销目的从前文讲述的促销目的与类型不难看出,适宜的促销目的加上适宜的促销方式是促销成功的两个基础。
  2. 分析现况并寻找问题点所在促销策略要注意分析市场竞争环境、消费行为和消费心理的特点、消费趋势的发展及消费形态的演变,寻找影响商业经营的症结所在。
  3. 找准问题的切入点和解决问题的策略与手段,特别是对系统提出的新要求,需要提前进行调整。
  4. 设定目标该目标主要指经营方面的差距以及衡量促销活动在弥补这些差距方面的量化指标,为促销效果的检验做好标准上的准备。
  5. 促销计划的总体安排这是促销计划制定过程中最关键的一步,需要考虑很多因素,如时间、天气、重大事件、有关法律等。应该引起重视的几个具体环节包括:(1)界定促销对象;(2)确定促销主题,促销主题应有创造性及口语化特点。如新东安市场重张开幕时精雕细琢的广告语“百年东安,百姓乐园”,恰到好处地把新东安市场的历史与现实结合在一起,极富感染力;(3)选择具有足够吸引力的促销商品;(4)规定条件以及具体运作时间;(5)选择适宜的宣传媒体。
  6. 确定实施促销计划的人员
  7. 预算分配为保证投资回报,应该使消费者享受到实际优惠(即直接促销成本),并使促销管理费用得到合理有效的使用。
  8. 确定日期及进度,保证计划如期实施制定促销计划的流程图如下:
   


  本文开始部分已明确指出促销要以合法性为前提,所以在制定促销计划过程中,我们应充分考虑到促销本身不能违背国家和行业的有关法律、规定、政策,这也是促销能否赢得顾客认同的重要因素。
实施促销计划
  在实施促销计划阶段,首先要使整个企业了解促销的基本内容,特别是促销所涉及的有关部门要清楚自己的责任与具体工作。需要指出的是,在促销过程中,应有专人负责促销商品的供应及质量。与此同时,还要营造出热烈的促销气氛,使消费者能积极而广泛地参与。
  促销评价
  促销评价,既包括对业绩的评估,如是否达到促销目标;也包括促销期间经营资料的收集与分析,如消费者的购买动机、消费特点等。这些数据资料可以通过商品销售分析系统或顾客分析系统,在第一时间得到快速响应。
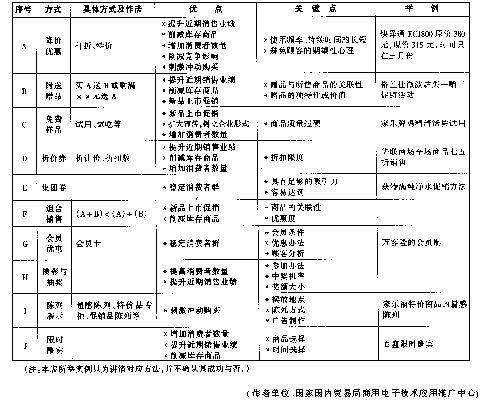
  在分析国内外典型促销活动的基础上,我们归纳了一些常见的促销方法及其特点,或许会给促销策划者提供一点借鉴(如下表所示)。
   


  在零售业的激烈竞争中,促销作为争取利润、赢得商机的有力武器已被越来越多的商家重视与使用。合理有效地运用好促销策略,必须把握一条原则———以“人”为本,“人”即消费者。建立在这一原则基础上的促销才会得到顾客的响应。本文特以War-marl的创始人山姆·沃尔顿先生的一句话———“顾客将最终决定你是否能获得成功,顾客决定你的未来”作结尾,或许能进一步加深我们对促销的理解。
市场与电脑   郭增利 刘睿   1998.05
财富论今——新的理念  心的飞越   
  • 上一篇财富:

  • 下一篇财富:
  • 打造全球最全最实用的财富中文资源平台!     的理念   的飞越