您现在的位置: 新语文 >> 市场营销 >> 销售策划 >> 市场促销 >> 正文
[组图]为何促销——谈渠道促销的目的           ★★★ 【字体:
为何促销——谈渠道促销的目的

作者:佚名     人气:332    全球最全的财富中文资源平台

  促销是营销组合四大要素之一,是企业营销策略的重要组成部分,也是企业参与竞争、贯彻各项战略意图的利器之一。促销有广义与狭义之分,广义的促销是指广告、公关、人员推广、销售促进活动,狭义的促销是指销售促进,本文所讨论的对象是狭义促销。
  既然促销是企业参与竞争、实现既定目标的重要手段,那么就有必要从战略高度来对促销进行规划。促销规划的首要任务是明确促销目的,促销目的不同,促销政策也不相同。只有在明确促销目的前提下来制定相应的促销政策、拟定促销方案,才能成功地实现既定目标。纵观我们身边林林总总的促销活动,真正有战略、有目的、有规划、有创意的促销活动又有几个?
  促销对象可以是最终消费者,也可以是渠道成员。促销对象不同,促销手段也会有所不同。针对渠道成员(代理商、批发商、零售商等)开展促销是企业渠道推广策略的重要内容之一。通常,针对渠道开展促销的目的有六个:实现铺货率目标;扩大销量;新品上市;消化库存;季节性调整;应对竞争。本文将对这六个目标所对应的渠道政策分别进行探讨。
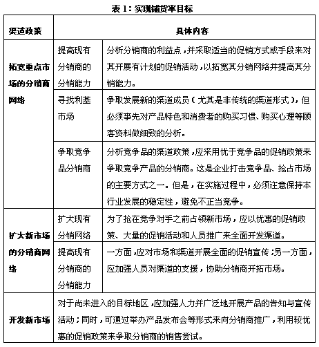
1.实现铺货率目标
  产品推广成败的一项重要指标是“铺货率”。在产品上市阶段,一定的铺货率对产品推广、广告配合、稳定市场等都有着极为关键的作用。为确保铺货率目标的实现,企业需要按计划来组建、扩大或调整分销网络。通常,企业可采取以下做法(详见表1):
   
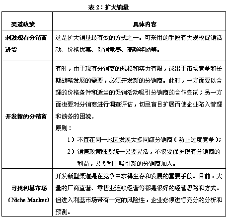
2.扩大销量
  在相应市场达到较高“铺货率”之后,企业的主要目标是提高市场占有率(Market Share)。此时,促销目标已经由实现铺货率目标转为扩大销量(即增加分销商的订货量,获取企业预期的利润)。实现此目标的方法一般有以下几种(详见表2):
   
3.新品上市
  由于顾客需求呈多样化和多变性趋势,企业往往需要及时向市场推出新品。在新品上市过程中,企业需要进行大量的宣传并制定相应的销售政策。在新品上士过程中,必须处理好新旧产品之间的关系(矛盾和竞争)。关于新旧产品关系处理的方法一般有以下几种(详见表3):
   
4.处理库存
  受生产规模、运输及仓储等条件的限制,企业需要定期清理库存。大量处理库存可能会打乱市场价格体系,并减少企业利润。但另一方面,如果在处理库存时能巧妙运作渠道资源,却可以籍此扩大市场占有率。
  比如,顶新集团为了处理库存,就曾对“康师傅”方便面采取过一次大规模的促销行动。当时,为了将大量库存转移给经销商,同时将经销商的库存消化于零售店,顶新集团将经销商的库存清点后进行折让促销,诱使零售商纷纷进货,以此减少批发商的库存并使批发商大量进货。本次促销不仅迅速提高了“康师傅”的销量,而且避免了一笔巨额的库存费用支出。关于处理企业库存的思路一般有以下几种(详见表四):
   


5.季节性调整
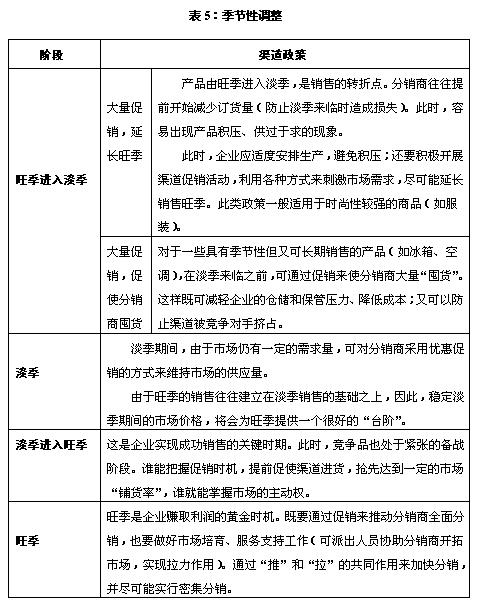
  有些行业产品的销售会受到季节性因素的影响(典型的如空调、冷饮、礼品等行业),这是由产品特性和消费者需求变化引起的。产品不同,淡旺季也随之不同。企业不仅要分析本企业产品的季节性变化趋势,更要分析竞争品和行业等方面的变化趋势。对销售季节性的调整可从四个阶段来逐一分析:旺季进入淡季;淡季;淡季进入旺季;旺季(详见见表5)。 
   
  备注:
  ★淡季进入旺季
  典型的例子是冷饮业。冷饮类产品销售的季节性很强。在进入销售淡季的前期,分销商往往会提前停止订货,从而产品销量急速下降。此时针对渠道开展促销活动可以减缓销量下跌的趋势,延长冷饮销售时期,甚至可以促进经销商大量“囤货”。这样,企业既可以回收资金、减小库存压力,也可以占用渠道资源,防止竞争对手挤入;此外,还可为“铺货”做好准备,
  以便在旺季到来的时候达到“热销”。
  ★旺季进入淡季
  典型的例子是空调业。空调是一种季节性很强的商品。为了达到市场占有率目标,企业往往会对渠道采取各种优惠政策。如为了鼓励分销商在旺季来临前“铺货”,企业常常采用“按月逐加”的折扣政策(即按临近旺季的月份顺序,逐月递增折扣比率,以刺激分销商增加进货)。
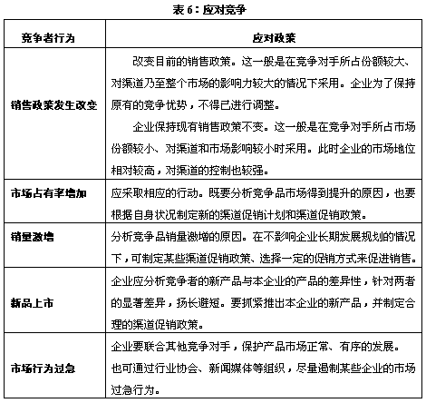
6.应对竞争
  竞争对手的市场行为是企业制定促销政策时必须考虑的重要因素。当某行业生产企业不多、少数企业占据大部分市场份额(市场集中度较高)、产品差异性不大、消费者有相当的识别能力并了解市场情况时,分析竞争者的市场行为就显得尤为重要。关于竞争者行为及应对政策如下(详见表6):
   
  以上内容是关于渠道促销的六大目的(动机),同时介绍了企业开展渠道促销的一些常见思路。本文没有过多地探讨具体的促销方式,因为企业不同、产品不同、战略不同,相应的促销方式也不相同。关于具体的促销方式,笔者将在另一篇文章——《如何促销——谈促销的花样》一文中进行探讨。
  需要指出的是,渠道促销的目的必须与企业的整体营销战略相一致。促销是一把双刃剑——“杀敌一万,自损三千”,在促销时一定要把握好“无损于整体战略(品牌战略、渠道战略等等)”这一原则,把握好促销的“度”,慎用这一“营销利器”。无论如何,为增加一点点销量而损害品牌形象或整体战略的做法是得不偿失的。
  另外,在确定具体的促销方式之前,企业应进行周密的市场调查和促销规划,并在实施之前与分销商进行充分的沟通。只有这样,促销才能有序进行并得到分销商的配合和支持,也只有这样才能达到各项预定目标。
  您的企业这样做了吗?做得好吗?
深圳市麦肯特企业顾问有限公司, 作者: 芮新国
财富论今——新的理念  心的飞越   
  • 上一篇财富:

  • 下一篇财富:
  • 打造全球最全最实用的财富中文资源平台!     的理念   的飞越