您现在的位置: 新语文 >> 市场营销 >> 营销攻略 >> 经典案例 >> 正文
[组图]强行带货失败之后           ★★★ 【字体:
强行带货失败之后

作者:佚名     人气:332    全球最全的财富中文资源平台

  稳据尿素产品市场老大地位,如何在新引进产品“复合肥”上寻求突破?
  营销差异化,是每个营销人梦寐以求并毕生修炼的“武林秘笈”。农用化肥由于其产品的大宗单质和购买对象的特殊性,杀价成为诸多厂商竞争的“葵花宝典”。于是,行业内高度同质化的营销方式使商家陷入价格战万劫不复的深渊。真的就没有破解之道了吗?挥舞差异化的利器,遵循渠道差异化和传播差异化的原则,刚刚上任的洪经理施出两招,解救了一个在别人认为是即将垂死的产品。
  一、出师未捷,留下滞销残局
  正值销售旺季,前任经理渴望利用各种优势冲刺,但两次都吃了败仗。播下龙种,收获跳蚤,新上任的洪经理正面临着一盘残局。
  九天宜宾公司老板洪经理上任伊始,就摊到一个“奄奄一息”的棘手产品。
  九天宜宾公司是九天农资公司设在四川宜宾市的子公司,九天公司生产基地离宜宾只有不到200公里的长江水路,凭借便利的物流和在该市发展多年的历史,九天宜宾公司经销的自有品牌“沃土”牌和“田力”牌尿素的年销量达5万吨,市场占有率在60%以上。
  为了做大做强,九天公司积极组织经销其他化肥品种,湖丰牌复合肥就是这时被外购引进的。湖丰复合肥是湖北省某大型化肥厂生产的高浓度三元复合肥,特点为颗粒大,颜色纯白,肥效高,产品质量相当不错。九天期望借此在销售外购肥方面打开局面。
  九天一直提倡直插终端的“小批发”模式,鼓励与乡镇级经销商合作,于是,引进湖丰复合肥之后,九天宜宾公司确定了“先期以自销为主,经销商分销为辅,高定价”的销售策略,并作出如下部署:
  1.主要利用三个自建乡镇级经营部销售,同时也通过原有尿素销售渠道向县区、乡镇级经销商铺货,但自销和分销的供货价格相同。
  2.租车到各个乡镇,利用农村集市赶场散发传单、悬挂横幅,对农民进行产品和功能的告知性宣传。
  3.与尿素、磷肥等不同品种的化肥进行捆绑销售,购买湖丰,其他化肥即适当降价。
  几招使过,市场始终不温不火,一个月的销量尚不足30吨。九天宜宾当时的老板经过调查认为,经销商和农民对产品的质量和包装评价不错,有进货和购买的欲望,但渠道中出现了一些不和谐音:一些大经销商提出,统一供货价赚头太小,要求成为区域独家总代理;部分中小经销商也提出,湖丰是新产品,单价较高,难上销量,要求给予铺货支持,并提出,九天也应该像其他农资公司一样,在推新品时对经销商实行赊销。
  九天宜宾公司断定,以上两种不同立场的要求均不符合公司的渠道深耕的思想和经销原则,于是都不加理会。
  出于身处尿素市场领头羊的强烈自信,九天宜宾公司有理由作出如下判断:前期销量不大,主要因为“新产品推广需要一个过程”;今后利用自身渠道并搭配尿素销售,完成“湖丰”的初步铺货不是问题,而且,用肥旺季即将到来,只要加大促销力度,产品完全有能力打开市场。
  九天宜宾公司在以往渠道政策的基础上,兴致勃勃的将着力点放在了终端促销和变相搭售降价上:
  1.为扩大分销面,对所有经销商推出了购湖丰复合肥搭低价尿素的“套餐计划”。
  2.利用厂家提供的赠品肥,分包成0.5斤/袋的小包装,趁农民赶集时在茶馆中免费赠送(四川农民赶集后有喝茶聊天的习惯),同时在茶馆中播放复合肥知识讲座的光盘。此活动在农民赶集、红事、搬新房等人群聚居的场合下多次开展。
  3.与农技站联系,在蔬菜、水果、烟草等经济作物基地中建样板田,进行对比试验。
  然而,播下龙种,收获跳蚤。九天宜宾期盼的火爆销售的场面成了肥皂泡,湖丰复合肥在市场中仍然毫无起色,销量不足100吨。此时春季用肥旺季已过大半,其他公司的复合肥销售良好,尤其是竞争对手绿地公司代理的云水牌复合肥,销量已过500吨——经销商库存和资金已经渐渐被其他品牌的复合肥挤占。
  就在这时,洪经理的前任调离,洪经理走马上任九天宜宾公司的老总。前任经理在销售旺季集中各种优势,却吃下了败仗,冲刺冲不上去,那么洪经理该如何收拾残局?
  二、洪经理的调研
  按照多年的工作习惯,洪经理首先对市场进行了走访和调研。调研内容涉及多个方面:本市复合肥年总用肥量分析,本市复合肥使用区域和经济作物种植区域调查,消费者用肥调查,各级经销商对湖丰复合肥的认识和评价,农民消费者对湖丰复合肥使用后的评价,经销商对公司销售政策的看法及评价,竞争对手及竞品分析等等。
  根据调研情况,洪经理为湖丰复合肥做了一个SWOT分析(见表格1):
   


  随后,洪经理还专门对本市的竞争对手进行了调研。绿地公司是九天宜宾的主要竞争对手,其经销的云水牌复合肥进入本市最早,也是销售最好的同类产品,去年销量在1000吨以上(约占全市复合肥销量的25%),湖丰的质量与云水不相上下,价格上略高30元左右,这主要是因为云水是四川省内产品,而湖丰是省外产品,湖丰运距较远,物流成本较高。洪经理得出结论:湖丰是一个具有市场竞争力的产品。
  那么症结究竟在哪里呢?
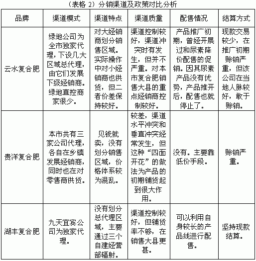
  为了更深入分析,洪经理将湖丰和主要竞品的渠道政策做了对比,并发现各自有着以下差异(见表格2):
   
    三、寻求破局
  把区域代理权下放给下级大经销商,进行层层铺货,对洪经理来说,这无遗是个快速而简易的办法,但它的风险也很大。经过慎重考虑,洪经理最后决定“抓大也抓小”。
  通过以上对比分析,洪经理逐渐找到了销售不畅的渠道症结,主要有以下几点:
  1.渠道的广度不够,新品上市伊始,过高估计了自身渠道的铺货能力和尿素的带货能力;
  2.坚持现款结算,把部分资金实力不够的小经销商挡在了门外,然而这部分人对乡镇市场的渗透能力非常强。竞争对手通过赊销,就有效地占领了这部分渠道。但拒绝赊销是九天宜宾公司一贯原则,因此不会在这个方面作出努力。
  3.本市大部分复合肥的销量都集中在几个县,这几个县的销量又主要集中于几个经销商,九天宜宾公司恰恰对他们缺乏控制。
  问题找到了,怎样才能扬长避短,破解困局?
  洪经理首先想到的是一个快速简易的办法:马上把区域代理权下放给下级大经销商,利用他们的网络和资金进行层层铺货。这固然是个好办法,但由此可能带来的两个弊端始终无法摒除:
  一,有实力的经销商同时代理着多个同类产品,不给他们足够的价差,湖丰很有可能成为经销商主推品牌的配货产品,陷入“代而不理”的尴尬;二,个别大经销商在向公司要不到优惠政策的情况下,为了快速获利,很可能大量微利抛货,并忽略对空白市场和乡镇终端的开发,如此带来的后果会更可怕,因为没有成熟乡镇网络的支撑,没有广大乡镇终端对湖丰的认可和重复购进,产品就不能在渠道内正常合理地流动,甚至很快被做死、做穿。
  由于风险过大,这条快速通道被洪经理自己给否定了。洪经理清楚,由于接手的是烂摊子,自己没有推倒重来的机会,摆在自己面前的路必须一锤定音,慎而又慎。
  经过慎重考虑,洪经理最后决定采取的措施是“抓大也要抓小”。
  “抓大”就是一定要在重点区域和重点经销商处打开缺口;“抓小”是从乡镇做起,从终端做起,先启动终端市场,然后再挑选合适的经销商。洪经理的方法,实质上是倒着做渠道。
  对必须拿下的重点区域和重点经销商,洪经理的策略是又打又拉,晓之以利,告之以害,以拉拢其分销湖丰复合肥为主,给其的甜头就是手中尿素的供货量和价格优势。
  对乡镇经销商和零售商,洪经理知道在不赊销的前提下有的经销商肯定不会进货,他的策略是占领空白,见缝插针,尽量说服在九天进尿素和其他化肥的经销商在进货时带几包湖丰回去摆在门市,或者在其他品种肥上让让价,形成湖丰到处都有货的态势,让经销商在心理上产生湖丰很畅销的感觉。
  洪经理的重点放在驱动消费者购买上,他相信消费者一旦到渠道购货,渠道感受到需求和有利可图,就会主动进货,只要有一个点启动,就容易形成片,这样棋局便活了。
  抓大:拿下老罗
  老罗是本市某县的复合肥经销大户,也是云水复合肥的区域总代理,该县70%以上的复合肥都是经他之手卖给了茶叶基地。
  洪经理做过几次工作,老罗都反应冷淡。但老罗对九天宜宾公司的尿素表现出了浓厚的兴趣,多次要求在尿素上深度合作。老罗也提出,如果洪经理在尿素上对他实行特价,他就可以主推湖丰。但是洪经理清楚,老罗是个窜货大户,对他实行特价,无异于引狼入室。
  洪经理清楚,老罗能否顺利拿下,正考验着公司“抓大”政策的推进。那么怎样才能让老罗束手待毙,主动从云水阵营叛变出来,加盟湖丰呢?
  洪经理的策略是,先让老罗在云水身上赚不到钱,再让他爱上湖丰。
  于是,在深入权衡公司年度市场占有率、利润、打击竞品三大目标之后,洪经理决定拿出田力牌尿素做为诱饵,首先杀穿云水的价格体系,断掉老罗的后路。
  洪经理和老罗同县的经销商老张进行了秘密协商:为老张提供一批低价田力尿素做为补偿,老张从绿地公司购进一批云水复合肥平价销售。老罗很快要将此情况反映到绿地公司,但洪经理猜想绿地公司肯定会认为这只是经销商之间的“内讧”而已,为了自身走量,只要老张出价稍高,他们肯定还会对老张供货的。而对老张来说,云水只是他的配货产品,销量本来就不大,再加上有尿素价差的弥补,他觉得自己也没有吃亏。对洪经理来说,田力牌尿素在该县不是主销产品,为老张提供低价尿素不会对主销品牌产生影响,再加上他知道老张实力小,即使要窜货能力也要小得多,便于掌控。
  果然,老张降价,老罗也跟进。老罗很快发现卖云水赚不了钱了,老罗在发现了原因后自然把事闹到了绿地公司,正如洪经理分析一样,老张增加进货,绿地公司的业绩在增长,在利润面前丧失了辨别力。。老罗的信心和利润受到了双重打击,洪经理觉得这时自己上门的时机到了。洪经理给老罗开出了条件:保证湖丰与云水同样的利润,外加旺季保证尿素货源,不出所料,双方经过一番讨价还价,老罗决定“反戈一击”。
  抓小:群蚁雄兵
  “抓大”相继成功之后,洪经理下一步要考虑的是如何“抓小”,即如何启动乡镇终端。
  洪经理的思路是,首先在选定的样板区域内宣传造势和开展促销,农民消费者尝到甜头后,就会到乡镇经销商处购货,乡镇经销商看到有需求后,也自然会到公司进货。样板市场做起来以后,通常会具有很强的示范和辐射作用,只要连续启动几个样板市场,整个市场就很容易盘活。
  那么什么样的传播方式才是农民最能接受的?前期的促销为什么不能见效?洪经理决定再次进行一个调研,经过调研,他得到了这样一些数据(见表格3):
   
财富论今——新的理念  心的飞越   
  • 上一篇财富:

  • 下一篇财富:
  • 打造全球最全最实用的财富中文资源平台!     的理念   的飞越