您现在的位置: 新语文 >> 市场营销 >> 营销攻略 >> 营销伦理 >> 正文

[组图]要倚重经销商,就要激活经销商           ★★★ 【字体:
要倚重经销商,就要激活经销商

作者:李政权     人气:272    全球最全的财富中文资源平台

 通览案例,我认为就A公司实情及其安徽市场目前所处的窘境而言,激活现有经销商是一条更适宜A公司做好安徽市场的思路。  
  激活现有经销商,是更适宜的思路  

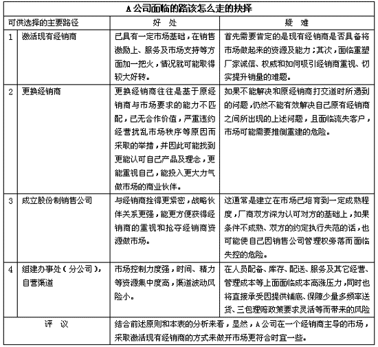
  阅过案例,我们可以看出,A公司正在面临:如何从多条路中选择出最适宜自己的那条路的烦恼抉择。

  我认为,类似A公司这般面临渠道整改的企业,最终能否抉择出最适宜自己走的那条路,都需要秉承如后几个原则行事:一是能否平稳过渡市场,与原有市场基础进行一定程度的嫁接,而非完全舍弃与重建;新旧措施之间的好处是否具有不可替代性,所需付出的代价是否有能力承受;是否与企业的资源供给能力、对风险的直接承受能力、服务能力等相适应;新抉择是否是自己目前所能做到的,实施条件是否已经具备,是否具有一定的前瞻性;新的抉择如果不能带来与切实体现更多的好处,至少也能有效规避以前的一些问题,而不是再带来一些新的难题。

  现在,就先让我们来看看摆在A公司面前的几条路。

 事实上,在案例陈述中,我们也不难发现,并不是A公司现有的经销商伍老板、李老板不具备将A公司产品市场做起来、销量提起来的实力,而是在里面掺和着:要求铺底和现款现货政策的矛盾;三包理赔要强硬到底还是应该灵活应变的矛盾;自己产品与其它厂家产品在经销商处抢资源、争重视的矛盾;等等。显然,A公司真正所需要的就是如何化解自己和现有经销商之间的矛盾,令它们雄起将市场激活。  
  让经销商雄起和将市场激活  

  让经销商雄起,可能将市场激活;将市场激活了,也可能使经销商信心和兴趣倍增,从而在自己产品的重视程度和资源偏向上雄起。当然,在本文中,让经销商雄起更多讲的是通路激励和市场支持的问题,而将市场激活则是扩大了市场视野,更多讲的是如何打击对手、形成下游渠道和用户市场对经销商的拉力。下面,结合起来阐述。

  一、A公司有必要尽早对其现款现货、三包理赔等销售政策进行适当的调整,当然,要用对经销商资信及授信额度的有效评定来设定一定的安全防线,以便对经销商进行安全的激励。

  可到底又该如何对商家开展资信授级工作呢?下表是某企业的经销商信用调查与授信额度表,不妨结合自身情况进行一定的借鉴。


  说明:事实上,仅凭上表中的资讯,我们是难以做好对自己经销商的资信额度定级的。因为,它还实实在在牵涉到下面的一些因素:

  1、在每个企业的通路体系中,经销商群体的差异和自身的抗风险能力,都是有所不同的,因此,这要求A公司要根据自身的实情度身定制自己的资信授级额度。

  2、依据上一个原则,A公司要为不同授信额度的伍老板、李老板们设定对应的可供货及赊销量、货款额、帐龄期限等等,并严格执行。

  3、伍老板、李老板们的原资信等级,是可能随着它的经营失误、扩张行为、态度转变……发生具体变化的,在这种情况下,资信授级举措就不应该是一次性的行为,而应该长期评议,并依据每个阶段的评议结果,作出对资信等级升或降的调整。如此,以对规范经销商行为和减免自己的市场风险起到积极作用。

  二、和经销商坐到一起商量与制定三包理赔的标准,做到大家心理都有数和规范化理赔,而不是只讲究程式化理赔,而不是让经销商和自己人都懵懵懂懂,闹得小鲁们不好开展经销商工作,最后谁说了算和赔多赔少都无法让双方高兴。

  三、不要只将眼睛盯在自己的产品上,要从自己产品对经销商整体产品结构的丰富、对其它产品的带动程度、对其营收的综合贡献的高度,来协助经销商工作;要有意识的尝试多为经销商的整体经营问题提供解决建议和为经销商搞好其下游成员关系等“闲事”来进一步强化客情关系,从而因为自己对经销商更多附加价值的提供,让它们更重视自己。

  如,设计一些将自己产品和经销商其它相应的产品捆绑在一起的促销活动,就不失为一个“搭车”联动销售的办法。

  四、不要因为自己是大厂和品牌产品而有所怠慢,也不要把自己封闭在一个闷着头只管自己产品的“套子”里面,要通过积极“打击”小厂产品及其它竞品的方式,发挥有限资源的更大价值。只有对手受到打击了,自己的竞争力显现了,经销商才会有更高的营收前景才会对自己有更大的信心。

  五、既要和经销商保持一直性,又要保持独立性,不能等也不能靠

  小鲁不能等、靠到经销商的送货车才下市场,也不能仅向经销商现有的二级网点介绍、推荐自己公司的产品,还应该更主动更积极的搞好经销商的助销工作和面对下级网点的拓展及维护工作,也应该发动更多可能接触客户的经销商及其它通路商的人员来推介自己的产品,而不是把更多精力局限在如何和伍老板、李老板这两个人身上打交道。

  六、在伍老板和李老板及其通路成员之间尝试开展销售竞赛,以用竞争激发他们在自己产品上的争强好胜的更多斗志

  比如直接在伍老板和李老板之间,以产品实物、其它物质、返利、荣誉及精神奖励、今后市场支持资源的偏向投入等形式,开展销售进步奖之类的通路促销活动。还可以将伍、李的下游成员一起纳入这个激励体系之类,以用下游成员攀比心和影响力反过来促使伍、李重视自己的产品,为自己的通路成员谋取更多利益。  

  通过上述可以看出,在A公司安徽市场的整改中,单凭小鲁甚至是单凭杨部长的力量,可能在某些方面很难有所作为,因为他们必须取得公司对薄弱市场的聚焦和支持(具体案例请参见《销售与市场》渠道版2004/12:总经销不上心,难道我还能“毙”了他?)。

  欢迎与作者探讨您的观点和看法,电子邮件:1stpowe4830@sina.com

财富论今——新的理念  心的飞越   
  • 上一篇财富:

  • 下一篇财富:
  • 打造全球最全最实用的财富中文资源平台!     的理念   的飞越