您现在的位置: 新语文 >> 市场营销 >> 营销攻略 >> 营销伦理 >> 正文

[图文]大品牌的恩恩怨怨——2005年第一季度品牌监测报告           ★★★ 【字体:
大品牌的恩恩怨怨——2005年第一季度品牌监测报告

作者:顾环宇     人气:303    全球最全的财富中文资源平台

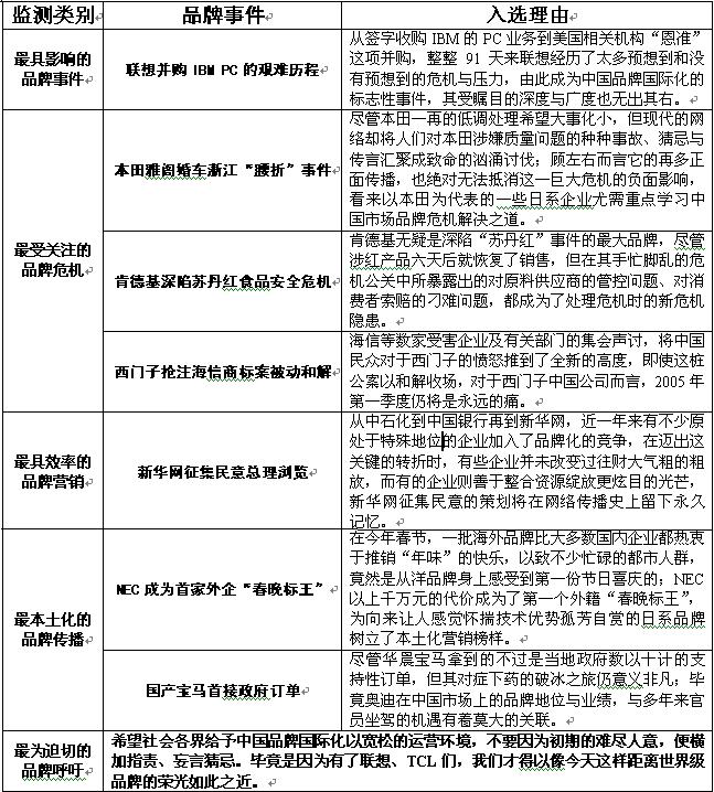
从去年12月8日到今年3月9日,从签字收购产业鼻祖IBM的PC业务到美国外国投资委员会“恩准”这项并购,整整91天。三个月前的联想尽管也小心翼翼的算计着可能出现的客户流失、员工流失以及文化的冲突,但绝对是意气风发的;在接下来的日子里,联想预计到的事情很多很快的发生了,没有预计到的事情更多更快的发生了,想来捱过漫长的91天后,联想有苦尽甘来的心情便不错了。当主流舆论把长虹数十亿的美国呆帐、TCL道路坎坷的欧洲并购,甚至十几年前首钢在南北美的跨国败笔旧案,统统拿出来做联想的前车之鉴,将其推上成则中国品牌国际化标志性功臣、败则标志性罪人的高度,即使少壮如杨元庆、老辣如柳传志,也是难当如此重责的。于是,本以为必将是中国品牌国际化年的2005,竟是在对中国品牌国际化的全面质疑中拉开了第一幕。

在这场国际化的全面危机中,联想得到的体验与教训是超值的。为了通过审查,联想可以聘请著名国际机构公关游说;为了稳定渠道,联想可以高调出席IBM合作伙伴大会;为了反击对手趁乱狂抢市场,新联想中外老板可以联名全球发布广告,希冀“今日的THINKPAD”是“永恒的THINKPAD”。但当铺天盖地的学者或记者似乎都成为了比联想还精明的跨国并购专家,将不论产业分析、品牌战略、财务状况、人力资源等哪一笔帐都算得一塌糊涂时,联想即使浑身是嘴也辩驳不清了,众口铄金就这样无中生有的给了当事人以泰山之压;终于,面对惠普“连想,都不要想”的攻击广告时,到了极限的联想高层表现出了少有的愤怒。

我们知道竞争是残酷的,但我们没有想到在2005年的第一个季度,大品牌间的恩恩怨怨居然毫不遮掩的肉搏到前台;正如我们知道无奸不商,但没有想到大品牌的商道面对利诱竟然能够赤裸裸的无耻。在这一方面,惠普对联想的那点攻击,远不及西门子恶意抢注海信商标案的轰动。这桩几起几浮的案子,随着博世西门子在德国反咬海信一口、随着海信等数家中国受害企业及有关部门集会声讨,在2月份将民众对于西门子的愤怒推到了全新的高度,一句“中国企业不出巨资买回被抢注的商标,就转让给‘很滥的企业’”,使这家百年德国品牌的声誉乃至清白,在中国遭受到空前的怀疑与唾弃。即使西门子以最快的速度将抢注的商标转让给海信,公众与媒体也宁愿相信,这不过是商务部和中国家电协会介入之后的利益妥协,而其他被西门子“暗算”的中国品牌还要继续苦盼恩怨了结的那一天。对于西门子中国公司而言,2005年第一季度将是永远的痛。

相信在全球任何一个市场上,宝马与奥迪之间的恩怨也不会有在中国这般深重的纠葛。一年前还扬言竞争对手只有奔驰的宝马,却在奥迪多年营造的强势下,生出了全亚洲宝马业绩全面增长唯中国市场下滑的尴尬,再加上由“宝马彩票案”、“宝马撞人案”等形成的负面招摇形象,迫使宝马在今年之初便祭出5-10万元的“惊天一降”,由如此豪华品牌引领车市全年降价潮实属意外,但其既增加亲和力又能恢复经销商信心,也算是对症下药。随后,华晨宝马拿到了当地政府十数辆的订单,便忙不迭的向全国人民报喜,对于奥迪多年独霸高档官车的局面来说,这一事件当然具有里程碑式的意义。如果不是在“3•15”明察暗访服务窗口活动中,爆出“要修宝马先交600元”的丑闻,宝马今年的开局称得上完美。

在贯穿三月的“苏丹红”恐慌中,肯德基的辣鸡腿堡等多种拳头产品上了黑名单,可谓灾难深重。而老冤家麦当劳在此期间加强了电视广告投放,并罕有的在一些大报上登出整版广告,不仅庄严宣称其产品没有“苏丹红”,更关键的是那广告的主角竟是大大的、令人浮想联翩的麦辣鸡腿堡!在鸡年里,肯德基在烹鸡领域的权威又一次遭到了麦当劳幸灾乐祸般的嘲弄。在肯德基应对与麦当劳恩怨的手忙脚乱中,中国百胜竟对媒体表态:他们确实不知道他们的“涉红”原料竟然来自河南的一家公司。“肯德基只能保证直接下家提供的食品是安全的。”这实在是无法原谅的品牌失误,毕竟在春节前央视举办的“2005食品安全高峰论坛”上,中国百胜副总裁“在我们的企业文化里,有一个非常重要的概念就是把食品安全当成我们神圣的责任。……百胜公司在保证食品安全的系统方面,第一是对源头和供应商的管理”的慷慨演说言犹在耳。

在第一季度大品牌恩恩怨怨的榜单上,绝不止联想与惠普、海信与西门子、宝马与奥迪、麦当劳与肯德基这么几家豪门:当去年岁末伊利高管因经济问题被集体拘留,今年年初蒙牛的当家就公开“裸捐”了资产;当盛大在美国股市上恶意收购新浪时,后者迅速炮制了反收购的“毒丸”;当总理在记者招待会上说浏览过新华网,人民日报的记者就请总理也上人民网看看;这边青岛啤酒刚宣布以低价产品进攻燕京啤酒根据地北京,那边燕京啤酒高层就跳着脚的喊“京城老百姓不喜欢喝青岛啤酒”;这边美国东家刚对易趣网增资1亿美元,那边阿里巴巴就大张旗鼓的宣布最安全的淘宝网已天下无贼了;这边工行牡丹卡消费者因少还两毛四而被罚八百多元利息,那边建行马上豁达宣布10元以下未还款就不斤斤计较了;还有老对头中移动和联通,你的移动梦网、动感地带整得挺火,我就在年初弄出“uni服务”和“up新势力”与之抗衡;甚或更粗鲁的中石化、中石油之争,不论谁先参与春晚、谁先拿南极科考说事或是提出环保诉求,另一方则根本不再动脑筋的照方抓药,让受众彻底分不清谁是谁算完……

2005年第一季度的中国市场品牌监测结果,继续验证着我们去年被数以百计的媒介引用的一个观点:中国市场已进入品牌危机高发期。
第一季度的品牌危机较之去年有爆发频度更高、卷入其中的世界级品牌更多以及因大多涉及人身安全而引起高度关注等几大特点,相信这些趋势特征在短期内不会改变。

一些引发品牌恩怨的企业本就身陷危机之中,比如广告攻击联想的惠普、恶意抢注海信商标的西门子,其有悖顶级品牌商道的行为甚至已到了触发民族情绪的危险边缘;而涉及人身安全的首要问题就是食品饮料问题,一个“苏丹红”就重挫了肯德基、亨氏两大世界级品牌,而联合利华的立顿茶涉嫌氟超标及卡夫乐之饼干不标注转基因事件进一步推波助澜,使食品安全更成为全国紧张、全民猜疑的问题;其次是化妆及护肤类别,先有宝洁SK—II的紧肤抗皱精华乳涉嫌有腐蚀性成分,被消费者以使用后“导致皮肤瘙痒和局部灼痛”为由告上法庭,后有“强生婴儿油、护肤液和洗发液中含有液体石蜡油”可能对婴幼儿产生伤害,引起亿万母亲恐慌;涉及人身安全的另一大类别是行走机械,仅“3•15”当天就有三辆路虎越野车及一辆现代越野车被拉到大庭广众下维权抗议。而更大的事件出在一月初,一辆作为婚礼用车的崭新广本雅阁,在杭州高速路上水平撞击隔离带后竟腰折两截,造成三死两伤。面对交通惨案当事人严重质疑产品质量,广本方面几乎是完全被动的等待有关部门的检测结果,在日本飞杭州不过四五个小时的现代交通条件下,本田日本总部技术专家在事发后竟用了十天时间才赶到杭州。由于某些原因,杭州之外的非网络媒体对这起恶性事故大多三缄其口,而在高自由度的网络上,雅阁腰折的多张触目惊心照片、近两个月来广本多起车毁人亡的惨案被迅速汇集流传,导致了自广本建成以来最大的品牌危机。

当然,跨国品牌在本季度也不全都是坏消息,最能衡量其本土化品牌营销水平的莫过于中国的春节了,在这一全球华人最重大的传统节日里,以可口可乐、麦当劳、肯德基为代表的国际品牌,一如既往的推出了贺岁广告、贺岁产品,并不遗余力的营造销售终端的“年味”,同时有更多的海外品牌加入了这一积极贺岁的行列,以致不少忙碌的都市人群,竟然是从洋品牌身上感受到第一份节日喜庆的;联合利华、宝洁、高露洁等一批跨国公司也争相参与了央视春晚广告的竞标,其中NEC以上千万元的代价成为了第一个外籍“春晚标王”,为向来让人感觉怀揣技术优势孤芳自赏的日系品牌树立了本土化营销榜样。这从一个侧面也说明了在这些品牌的战略排行中,中国市场的地位正在飞速提升。

今年初,腾讯与北京晚报借助庞大QQ用户展开了最大的一次网络品牌调查,共有81万余名网友进行了非重复性投票,分别评出了其最喜欢的十类产品的前十大品牌,透过这些洋溢着青春的选票,我们再次看到了几乎是跨国品牌踞天下的结果,纯粹的国产品牌少得可怜。正因如此,我们将严重关注“从中国制造到中国创造”的历史进程,严重关注中国企业规模性品牌化、品牌国际化的积极开端;正因如此,我们更强烈呼吁社会各界给予中国品牌国际化以宽松的运营环境,不要因为初期的难尽人意,便横加指责、妄言猜忌。纵观不长的中国品牌史,正因为有了联想、TCL们,我们才得以像今天这样距离世界级品牌的荣光如此之近。

同时我们注意到,第一季度的品牌监测显示出部分品牌间的对抗已出现了恩怨加剧、甚至有悖于大品牌文化及商道的苗头,这既要求中国品牌要具备更强的抗打击能力,也提醒业界诸公不要惑于眼前小利而偏离品牌正道。


2005年第一季度中国市场品牌监测报告正文:

2005年第一季度品牌监测榜


财富论今——新的理念  心的飞越   
  • 上一篇财富:

  • 下一篇财富:
  • 打造全球最全最实用的财富中文资源平台!     的理念   的飞越