您现在的位置: 新语文 >> 市场营销 >> 营销攻略 >> 营销伦理 >> 正文
[组图]营销终极           ★★★ 【字体:
营销终极

作者:佚名     人气:331    全球最全的财富中文资源平台

营销学发展至今已成一门显学,营销观念也已指导许多企业取得了巨大的成功。无数的事实经验,众多的营销学者已极大地完善了营销的理论体系。尽管营销圣经《营销管理》已出到了第九版,人们仍拙于回答营销发展的终极是什么?是什么在推动营销理论在发展?本文就此进行了探讨。
  营销学发展至今已成一门显学,营销观念也已指导许多企业取得了巨大的成功。无数的事实经验,众多的营销学者已极大地完善了营销的理论体系。尽管营销圣经《营销管理》已出到了第九版,人们仍拙于回答营销发展的终极是什么?是什么在推动营销理论在发展?
  一、营销的历史
  研究一门学科的发展,不可不知其历史。察古可以知今。首先对营销发展作一简单回顾。营销活动滥觞已久,但现代意义上的营销一般认为始于十九世纪末,在二战后取得长足发展。百年间营销已今非昔比。现以观念、产品内涵、企业间竞争方式和消费者的需求为主线作一简单回顾。
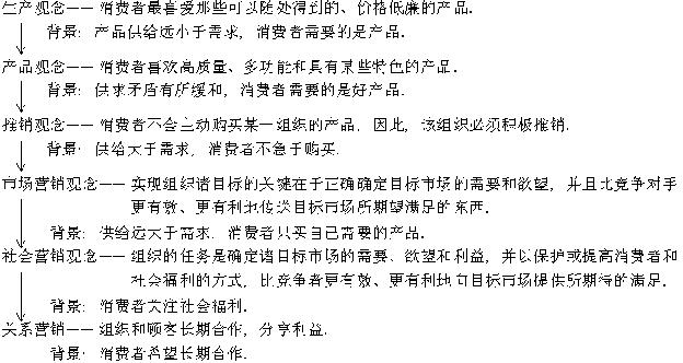
  1观念:

  2产品内涵:
  营销基本要素是产品,其内涵不断扩展

  可见,产品的内涵不断扩展,层次不断深化,产品的定义也演化为:提供给市场以满足需要或欲望的任何东西。产品可以是物质产品(如汽车)、服务(如理发)、人(如米歇尔·乔丹)、组织(如美国少女童子军)、观念(如安全驾驶),包罗万象,只要能满足消费者、能为市场接受,就可以是产品。
  3企业间竞争方式:

  4消费者的需求:

  二、营销的发展动力
  营销的本质是运用企业的一切资源满足消费者需要并因此而获利。显然,消费者需要的改变直接决定了营销的发展。营销发展的内在动因是消费者需要。
  随着生产率的迅速提高,消费者对于企业而言已成为一种稀缺资源。惟有取得顾客资源,企业才能生存。取得顾客资源的唯一方式就是比竞争者更好地满足消费者需要。这在客观上推动了营销的发展。因而营销发展的外在动因是企业间的竞争。
  三、营销的发展方向
  营销的发展方向取决于消费者需要的发展趋势。马斯洛需求理论指出,需要有五个层次:依次是生存、安全、社会、尊重、自我实现的需要。即将过去的一百年间,人类取得了长足进步,物质日趋丰富,民主法制不断健全,虽然仍有不少国家处于贫困和专制中,但普列汉诺夫讲:“每个时代都有它自己中心的一环”,如今时代的中心就是和平与发展。总体而言,生存与安全的需要已基本得到满足,营销终极侯 鹏消费者需要更高的精神层面的满足,即社会的、爱的满足。人类对物质的要求可能是无止境的的,但物质能提供给人的满足程度却是有限度的。当物质上满足到了一定程度,人类对物质就会失去敏感性,只能在精神层面上获得满足。
  如果说即将过去的这个世纪主题是人类物质脱贫,那么,下一世纪的中心则是人类精神致富。在美国已出现了厌弃物质的倾向,有人提出“少工作、少赚钱、多些时间享受生活”。
  显然,未来的营销将致力于满足消费者的精神需要,具体而言,就是向消费者提供“爱”、和消费者进行情感交流。这呼唤着情感营销的产生。
  情感营销可以定义为以提供产品和服务为基础,以满足消费者情感需要为目的的营销活动。情感营销管理的是情感,核心概念是交流非交换。
  1营销观念


  2情感营销观念

  四、企业的对策
  营销发展的终极是情感营销,是致力于消费者精神层面的满足。
  人精神上的满足只有在社会中,在人群中才能实现。这意味着企业要从“法人”向“真人”转变,企业须凸显人的功能,归根结底来源于企业的员工。“固定的人”要和固定的顾客打交道,以形成长久稳定的联系,便于充分的情感交流。“固定的人”可以是固定的员工,也可以是企业塑造的人的形象,如肯德基上校、麦当劳叔叔。须注意的是“形象人”只是过渡性的。由于竞争的推动作用,情感营销必将广而用之,“形象人”也必将过渡到真人,最终,交流的双方都将是活生生的人,双方也将是真正的朋友。那时的企业销售网或许就如如今西方的桥牌俱乐部,人们来此的主要目的是情感交流,物质产品的买卖只是交流的副产品。这是由于物质极大丰富,产品、服务的品质已相差无几,企业间的差异主要在于各自拥有的“朋友”不同,“朋友”就是顾客,拥有的手段便是情感营销。海尔集团总裁张瑞敏指出:“要使钱和物的交换,变为人和人情感交流,要成为人与人之间的尊重”。
  当然这只是发展的远景,今天的生产力还没那么发达,但大势所趋不可抗拒。在某些竞争剧烈,产品和服务水平相近的行业已有了应用情感营销的压力和条件。如在美国,据调查,就酒店行业而言,多数人更喜欢中世纪的小店形式,那时,店主人熟悉每一位常客,他们也往往是朋友。
  圣经中有一句名言:“已有的,还会有;已做的,复去做。阳光之下没有新的东西。即使我们会说,‘看呀,这是新的’,它却早已存在于我们之前的年代”。在许多年以前,企业和顾客曾是朋友,曾有过亲密的情感交流,许多年之后,我们必将再经历这样的美好时光。企业现在就应加以准备:学习去作消费者的朋友。尤其是在已具备情感营销条件的行业,更应早做绸缪。
商业文化   侯鹏
财富论今——新的理念  心的飞越   
  • 上一篇财富:

  • 下一篇财富:
  • 打造全球最全最实用的财富中文资源平台!     的理念   的飞越