您现在的位置: 新语文 >> 市场营销 >> 营销攻略 >> 营销伦理 >> 正文
[组图]资料的基础分析:描述统计(1)           ★★★ 【字体:
资料的基础分析:描述统计(1)

作者:佚名     人气:359    全球最全的财富中文资源平台

七、资料的基础分析:描述统计
  资料搜集起来以后,市场营销研究的重点应该转向资料的整理与分析。资料的整理过程包括编辑——检查和修正搜集到的资料;编码——给每个问题的答案配上数字或符号,为列表和统计分析作准备;列表——把相似的数据放在一起来,列表既是资料整理的一个环节,也具有对资料进行初步分析的作用。
 (一)资料的整理
  1.编辑
   编辑是对资料进行筛选,即发现并剔除搜集起来的营销研究资料中的“水份”,选用真正有用的资料。编辑通常分实地编辑和办公室编辑两步进行。
  (1)实地编辑
  实地编辑是初步编辑,其主要任务是发现资料中非常明显的遗漏和错误,帮助控制和管理实地调查队伍,及时调整调研方向、程序,帮助消除误解及有关特殊问题的处理。它应在问卷或其它的资料收集形式实施后尽快执行,以便问卷能在资料收集人员解散之前得到校正。这种初步审核可由现场主管执行。
  实地编辑对资料检查的项目主要有以下几项:完整性;清楚性;内容的一致性;明确性,即答案的意义是否明确和单位的统一性。
 (2)办公室编辑
   办公室编辑在实地编辑之后。其主要任务是更完整、确切地审查和校正弄回的全部资料。这工作要求由那些对调研目的和过程有透彻了解,且具有敏锐洞察力者来进行。为了保证资料的一致性,最好由一个人来处理所有的材料。若出于时间长度的考虑而认为其不可行,该工作可被分割。但是,这个分割必须是每名审核员各分配若干份问卷,对每一份问卷从头审到尾,而不是分段把关、流水作业,尽管后者可能有提高审核效率的一面,但绝对不利于贯彻一致性原则,因而是不可取的。
  ①审核工作的重点
  对于回收上来的问卷,主要存在的问题是:不完全回答,明显的错误答案,由于被访人缺乏兴趣而作的搪塞回答。办公室编辑的重点就放在这三类问题的查找、区分和处理上。
  不完整的答卷分为三种情况,第一种是大面积的无回答,或相当多的问题无回答,对此应宣布为废卷。第二种是个别问题无回答,应为有效问卷,所遗空白待后续工作采取补救措施。第三种是相当多的问卷对同一个问题(群)无回答,仍作为有效问卷。这种“无回答”固然会对整个项目的资料分析工作造成一定的影响,但是反过来也让调研组织者和问卷设计者思考如下问题:为什么相当多的被调查者对这一问题(群)采取了“无回答”的方式?是否是这个问题(群)用词含混不清让他们无法理解,还是该问题(群)太具敏感性或威胁性使他们不愿意回答,亦或是根本就无法给此问题(群)找到现成的答案?
  明显的错误答案是指那些前后不一致的答案,或其他答非所问的答案。这种错误到了办公室编辑阶段很少存在,但一旦发现就不好处理。除了能够根据全卷的答案内在逻辑联系对某些前后不一致的地方进行修正外,其他情况只好按“不详值”对待。
  有些被调查者对问题的回答反映出他显然对所提问题缺乏兴趣。例如有人对连续30个7点量表都选择了“7”的答案。或者有人不按答案要求,在问卷上随笔一勾,一笔带过了若干个问题。如果这种乏兴回答仅属个别问卷,当彻底抛弃。倘若这种乏兴回答的答卷有一定的数目,且集中出现在同一个问题群上,就应该把这些问卷作为一个相对独立的子样本看待,在资料分析时给予适当注意。
  对于最后判定按“不详值”处理的答案,审核员要用记号笔明确注明“不详值”字样或其代码。
  ②对次级资料的审核
  对于次级资料,可以根据其来源出处再划分成直接整理的资料和多次整理的资料。在审核时应根据资料所注来源出处对之进行区别对待。确认为直接整理的次级资料,可以直接为调研所用。而对于多次整理的次级资料,只能是间接参考,即顺着它的来源去寻求直接整理的次级资料。
  2.编码
  (1).定义
  编码就是对一个问题的不同回答进行分组和确定数字代码的过程。大多数问卷中的大多数问题是封闭式的,并且已预先编码。这意味对调查中一组问题的不同数字编码已被确定。全部封闭式问题都是事情编码。如表7-1的问卷中的第一题,在每种答案的左边都有一个数字代码为制定的编码。封闭式问题中编码的难题是对多选题如何编码。它的方法是将每一回答指定为次级变量,用“1‘表示收放着选择了该答案,用”0“表示未选择。
 


 (2)事后编码
  开放试问题与封闭式问题不同。它只能在资料收集好之后,再根据受访者的答复内容来决定类别的指定号码,亦即只适宜利用事后编码。
  对于开放式的问题的事后编码,它所依据的不应该仅是答案的文字,更重要的是这些文字所能反映出来的被调查者的思想认识。这项工作可以遵循下述步骤进行。
  ①列出答案。所有答案都一一列出。在大型调研中,这项工作可以作为编辑过程的一部分或单独的一个部分完成。
  ②将所有有意义的答案列成频数分布表。
  ③确定可以接受的分组数。此时主要是从调研目的出发,考虑分组的标准是否能紧密结合调研目的。
  ④根据拟定的分组数,对列在第(2)步整理出来的答案分布表中的答案进行挑选归并。在符合调研目的的前提下,保留频数多的答案,然后把频数较少的答案尽可能归并成含义相近的几组。对那些或含义相距甚远,或者虽然含义相近但合起来频数仍不够多的,最后一并以“其他”来概括,作为一组。
  这一步可以由一个以上的编码员分别来作。然后凑到一起进行核对、讨论,最终形成一致的分组意见。
  ⑤为所确定的分组选择正式的描述词汇。
  ⑥根据分组结果制订编码规则。
  ⑦对全部回收问卷(的该开放式问题答案)进行编码。
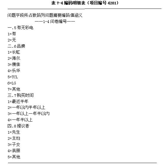
  例:表7-1所是问卷中,其开放试问题是,您为什么选择该品牌?
  研究者翻阅所有受访者的答复后,将原因意义列出,而后归并成6类,并指定号码(表7-2,7-3)。  
  
   
  3.资料的计算机处理之编码明细单
  目前,资料分析工作越来越多地应用到了相关软件,而在用计算机处理资料时,面临的第一个问题是如何准确的录入资料。这要求把文字资料传化成数码形式的数据,为此,须制定一套规则——即编码明细单。它有利于减少在数据转录过程中产生大量的录入错误。
  编码明细单是一份说明问卷中各个问题(即变量)及其答案,与计算机数据文件中的字段、数码位数及数码之间一一对应关系的文件。有了编码明细单,就可以很方便地录入资料了。我们可以从表7-1的问卷(片段)、编码明细单来展示这种对应关系(表7-4)。
 


  在制订编码明细表时,需要注意以下几个问题:
  (1)所有的资料都必须转换成数值,不允许使用字母或其他字符。
  (2)每一个数值码占据一列。要为每个变量留出足够的列数。
  (3)对无信息的答案赋予标准代码。例如可以用“8”表示‘不知道”,“9”表示“无回答”,“0”表示“不适合”。
  (4)对一条记录所占据的第一行第一个字段都要安排被调查人序号码。
财富论今——新的理念  心的飞越   
  • 上一篇财富:

  • 下一篇财富:
  • 打造全球最全最实用的财富中文资源平台!     的理念   的飞越