您现在的位置: 新语文 >> 市场营销 >> 营销攻略 >> 营销伦理 >> 正文
[组图]内部报告系统(2)           ★★★ 【字体:
内部报告系统(2)

作者:佚名     人气:346    全球最全的财富中文资源平台

(五)营销决策支持系统
  越来越多的组织为了帮助他们的营销经理做好决策,设立了营销决策支持系统,李特尔的定义如下:
  营销决策支持系统是一个组织,它通过软件与硬件支持,协调数据收集、系统、工具和技术,解释企业内部和外部环境的有关信息,并把它转化为营销活动的基础。
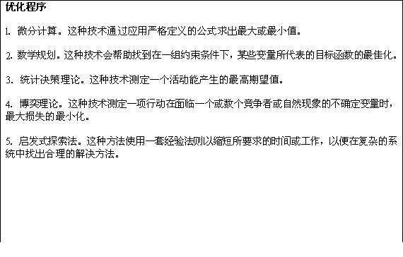
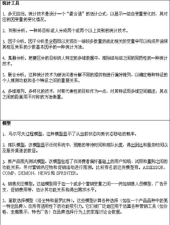
  为了说明营销决策支持系统的工作过程,假定一位营销经理需要分析一个问题并采取行动。该经理把问题输人适当的该系统模型,该模型就能输出有分析的标准化数据。然后,经理使用该方案以决定最合适的行动计划。经理实施行动计划,随着其他力量的加人和环境的影响,又产生了新的数据。(表1描述了构成营销决策支持系统的主要统计工具、模型和最佳程序。)
  营销决策支持系统经常应用于计算机工作站。该工作站的作用犹如使营销经理从飞机机舱的控制者成为领航员——指挥企业在正确的方向上真正“起飞”。
  表1在营销决策支持系统应用的计量工具    
   
   
  大量的软件程序将会帮助营销经理对他们的工作进行分析、计划和控制。例,由于东欧引进了自由市场经济的体制,企业在那里营销产品与服务需要及时和相关的信息。密执安州立大学的研究小组设计了一套新的决策支持工具以收集和分析这类信息。该大学的“国家咨询”公司判断和提供能适应这些国家各个方面的有关材料,其中包括如何包装产品、它的最终目的是帮助公司在选择国家销售其产品时,能作出明智的决策。
  《营销新闻》在1994年4月11日列出了100种不同的营销和销售软件程序,这些软件为设计营销调研方案、细分市场、制定价格和广告预算、分析媒体、计划销售队伍活动等,提供支持和帮助。下面是几个营销经理使用的决策模型:
  BRANDAID模型:一种着重消费包装品的弹性营销组合模型。其组成因素是制造商、竞争者、零售商、消费者和一般环境。此模型包括广告、定价和竞争子模型。该模型用创造性的标准把判断、历史分析、追踪、实地测试和适应性控制结合起来。
  CALLPLAN模型:该模型帮助销售人员决定在一定时间内访问预期客户和现有客户的访问次数。该模型计算了旅行时间和推销时间。该模型在美国联合航空公司,通过实验小组试验,在一个控制小组的控制下,其销售提高了8%。
  DETAILER模型:用于帮助销售员走访客户和每次访问准备推销的代表性产品。这种模型大多用于药厂的新药推销员访问医生而设计,每次访问不超过3个产品。在两次应用中,该模型产生了较大的盈利效果。
  GEOLINE模型:该模型用于设计推销和服务地区,它满足3个原则:推销地区与工作负担相等;每一推销地区包括周边邻近地点;该地区是完整的。据报道已被数次成功应用。
  MEDIAC模型:该模型帮助广告主计划一年内如何购买媒体。媒体企划模型包括市场细分轮廓、销售潜量估计、递减的边际效应、遗忘率、时机问题以及竞争者媒体计划。
  有些新的模型现在声称,它们能模仿专业营销者在常规下的决策。下面是专家系统模型:

  PROMOTER模型: 估计最低基础销售与促销的关系(无促销活动的销售额)和测量随着促销活动的增加而递增的销售额。
  ADCAD模型: 分析广告的类型(幽默、生活片段等等),以应用于不同的产品、目标市场和竞争环境中的营销目标和特征。
  COVERSTORYN模型: 检查大量的行业销售数据,并用英语打印出报告的最精彩部分。
  90年代将会迎来更新、更引人注目的软件程序和决策模型。为营销经理提供更优秀的信息服务的公司将会进行更激烈的竞争。
财富论今——新的理念  心的飞越   
  • 上一篇财富:

  • 下一篇财富:
  • 打造全球最全最实用的财富中文资源平台!     的理念   的飞越