您现在的位置: 新语文 >> 市场营销 >> 营销攻略 >> 营销战略 >> 正文
[组图]××产品第二终端建设实施策略           ★★★ 【字体:
××产品第二终端建设实施策略

作者:佚名     人气:197    全球最全的财富中文资源平台

  一、第二终端诠释
  终端:广义指顾客能接触到企业产品信息的空间和场所。
  第一终端:专业销售此类产品的零售店、大卖场、一条街等场所。
  第二终端:我们指除了专业销售此类产品的场所之外的,消费者能够接触到我们产品信息的场所和地点。
  第一终端作为终端销售的临门一脚,在最终销售的成交上有至关重要的作用。而第二终端作为向消费者传递产品信息,刺激消费者购买意向的作用,也有它独到的作用,它有时候要比常规的电视、报纸、户外等宣传形式要突出的多。顾客在现在各种常规广告形式泛滥的生活中,越来越对广告“熟视无睹”。而第二终端的概念进行避实就虚,采取潜移默化的形势和办法,在消费者不知不觉中,向其传递产品信息、促销信息以及企业信息。
  二、第二终端分析
  对第二终端建设目标的选择很重要,不能漫无目的。要以消费者的角度为出发点,以当地的消费形态为依据。要明确我们选择依据,和考虑的角度:
  1)当地基础消费形态有哪些?
  2)当地主流的消费形式是什么?
  3)当地有无特色消费形式?
  4)当地不同特色人群对消费的偏好特性是什么?
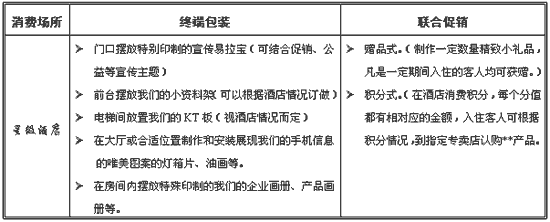
  大众消费场所:大型商超、星级酒店、酒吧、迪厅、KTY房等
  特色消费场所:咖啡厅、茶社、西餐厅、高级健身俱乐部、保龄球馆、壁球馆、高尔夫球馆
第二终端的建设目标,档次不能太低,这样会对品牌造成一定程度的伤害。
  同时也不能过高,这样会大大远离消费群体,起不到应有的效果。 
  三、第二终端建设方向
  1)针对大众消费场所
  大众消费场所特性:基本没有特定消费文化,属于大众的衣食住行基础生活范畴。在此些场所可采用较直接的建设方式融入到其中,如KT板、灯箱、台牌、宣传单张等,同时可以配合一定的联合促销。


  2)针对特色消费场所
  特色消费场所特性:含有自己特定的消费文化,同时本身就是消费文化。在这些场所可采取相互配合共同促销和合作,达到双方都满意的共识。

四、第二终端建设执行策略
  1.高级健身俱乐部、保龄球、壁球、高尔夫球等联合促销活动
  1)主题:“**产品杯 ╳ ╳ 球邀请赛”
  2)时间:****年*月
  3)地点:各分支机构省会城市主流的运动场所。
  4)活动意义:
  ①提倡并支持运动,对品牌整体的美誉度有相当提高。
  ②能轻松容易的让消费者感受和认识我们的品牌。
  ③导入第二终端概念,使品牌和产品信息更能深入人心。
  5)活动内容:
  ①在当地区域选取若干运动场所,签订合作协议书。
  ②在运动场地内举行相关运动的比赛。
  ③比赛的场地、器械、裁判等相关比赛用相关准备由运动馆全权提供。

  ④根据相关运动项目决定比赛的日程安排、参赛人数等。
  ⑤我方负责相关奖品的设置、媒体的宣传、人员的促销宣传等。
  6)终端建设:
  ①活动用条幅用于悬挂在运动场地。
  ②活动用宣传册用于摆放运动场地、销售终端售点。
  ③活动用精美海报用于张贴在运动场地。
  ④活动用易拉宝摆放在运动场地。
  ⑤相关灯箱片的制作用于安装在运动场所内相关位置。
  7)媒体宣传:
  ①当地报媒一到两次的广告宣传。
  ②当地电视台软性新闻的宣传。
  8)奖品及相关费用:
  ①奖品设置:(各分公司根据实际情况最终确定)
  一等奖3人:**产品各一台。
  二等奖6人:微波炉各一台。
  三等奖9人:空调被各一条。
  ②费用:
  由各分公司日常推广费用承担,如遇特殊需要可向总部进行相关申请。
  2.大型商超联合促销活动
  1)活动主题:“**产品与您肩并肩!”
  2)活动地点:各分支机构省会城市大型连锁商超。
  3)活动时间:****年*月份
  4)活动意义:
  ①可结合社会主题,利于运作和相关宣传炒作。
  ②合理导入第二终端概念使品牌和产品信息根能深入人心。
  5)活动内容:
  ①在当地市场选取主流大型商超(主要以大型综合超市为主)若干。
  ②印制含有我们品牌或产品信息的购买导购手册
  ③同时在导购手册内附一次性手套一服。印有相关“**产品与您肩并肩”字样。
  ④同时采取购物积分抽奖中**产品的促销活动。
  ⑤各分公司根据当地大型商超的具体情况进行相关奖项的设定,同 时与相关商超进行签合作协议。
  ⑥根据场地情况可以在室外同时举行相关主题的路演活动。
  6)终端建设:
  ①印制相关宣传的导购手册。
  ②印制相关宣传海报粘贴在超市内。
  ③印制相关宣传吊旗悬挂于超市内。
  ④制作活动易拉宝摆放于超市内。
  8)媒体宣传:
  ①当地报媒的一到两次报媒的硬性宣传。
  ②当地电视的软性新闻的宣传。
  9)奖品设置及费用:
  ①奖品设置:(根据各地分公司情况自行设定)
  一等奖3名:**产品各一台。
  二等奖6名:名牌DVD各一部。
  三等奖9名:空调杯各一条。
  ③费用:
  此费用由各公司日常推广费用进行承担,同时特殊可向总部进行申请。
  五、相关考核和评比
  1.各分公司上报的执行方案的考核、评比。
  根据方案的详细程度、思考的角度和方向等评定出全国优秀策划奖三名,奖励相关市场部笔记本电脑各一台。
  2.各分公司活动相关总结的考核、评比。
  根据各分公司在活动结束后上报的活动总结,以及相关录像资料进行考核评比。评定出全国优秀的执行奖三名,奖励相关市场部笔记本各一台。
  六、建设推进组织及时间规划
  1.工程推进组织
  执行指挥:分公司总经理
  执行总负责人:分公司市场部经理
  责任人:市场部以及办事处相关人员

  2.时间规划
  1)在*月*日之前各分支机构必须将第二终端建设计划以及相关费用明细上报渠道终端课审批、备案。
  2)各分公司方案上报时必须注明第二终端建设的相关责任人,同时细化到当地区域主管和市场督导,同时注明联系方式。
  3)在*月*日要求完成全部打造工程,相关工作运行正常有序。
  4)*月*日总部相关检查和考核工作开始。
作者: 孟怡昭
财富论今——新的理念  心的飞越   
  • 上一篇财富:

  • 下一篇财富:
  • 打造全球最全最实用的财富中文资源平台!     的理念   的飞越