您现在的位置: 新语文 >> 市场营销 >> 营销攻略 >> 营销战略 >> 正文
[组图]小家电市场营销攻略           ★★★ 【字体:
小家电市场营销攻略

作者:佚名     人气:236    全球最全的财富中文资源平台

  近年,随着国内大家电市场趋于饱和,市场上表现出来的供求矛盾日显突出。而在小家电领域,尽管各种媒介宣称小家电市场发展迅速,利润空间巨大,发展前景诱人。但实际上小家电的利润空间不断下降,到了价格战一触即发的临界状况。特别是从8月1日起执行国家强制性3C论证,提高进入小家电领域的门槛,同时部分产品领域将推行准入制度,如燃气具领域、热水器领域等,必将进一步淘汰杂牌产品,同时在品牌产品之间竞争将日益激烈。
  目前已经有众多90年代初的知名品牌从消费者视野中的消失,就犹如宇宙中的众多星辰一般被黑洞所吞噬。黑洞理论将同样适用于目前国内的小家电市场。专家预测:在未来三到五年内,由于市场竞争的加剧,还将有大部分小家电、大家电品牌逐步消亡,同时在市场形成主导家电市场五个左右的品牌,这就好似黑洞一样-------其实任何产业伴随着竞争发展到一定阶段,都必然会形成黑洞现象,而黑洞将迅速吸纳市场能量形成更大的竞争优势。基于这种背景,国内的家电企业纷纷加速扩张,海尔宣称两年后要成为中国“小家电第一”、美的宣布5年内建成小家电“航母”、科龙表示3年间在小家电行业投资近十亿元等。
  而在国内大家电品牌大举进军小家电的同时,国外洋品牌也纷纷涌入国内小家电市场,进一步加剧了市场的白热化竞争。国外洋品牌家电企业在中国的投资一般在经历了三个阶段即合资—控股—独资后,开始重视扩大中国市场份额,加快本土化步伐。国内小家电领域更高层次更大规模国际竞争已经变成小家电市场竞争的现实。
  面临着国内大家电品牌以及洋品牌双重竞争的压力下,小家电品牌的生存环境越来越恶劣,生存空间越来越小,这就要求小家电品牌获得一定的发展速度和发展规模才能具备逃逸市场竞争黑洞吞噬的能力,才能在白热化的市场竞争中得以生存。那么小家电品牌如何才能够在白热化的市场竞争中生存?怎样才能够获得一定的发展速度和发展规模呢?如何在小家电市场竞争中做到全攻全守并成为市场的赢家?本文将针对目前小家电的状况抛出小家电品牌点滴市场攻略之“砖”。
一、 国内小家电企业面临的问题
  国内小家电企业面临着的最大问题是发展速度进入颈瓶阶段,发展速度不如人意。九十年代中后期,国内小家电市场迅猛发展,大多数小家电企业得以保持高速发展,并出现包括华帝、万家乐、万和、方太、帅康、老板、康宝、九阳等知名小家电企业,但是2000年后,由于大家电品牌、外资品牌等先后大举进军小家电行业,市场竞争出现白热化,并直接导致了大多数小家电企业的发展速度迅速下滑,并出现零增长的势头。2001年初,姚吉庆离开了在国内开创民营企业的“两权分离”先河而声名大振的华帝燃具的总经理职位,从一个侧面反应出华帝对目前企业发展速度的不满意,同时也体现了整个小家电行业目前的现状。从万家乐经营报表及品牌风波中,也略见小家电市场之“一斑”。据行业内人士透露:大多数的小家电企业目前都生存在进退畏难之中,发展速度都陷入低谷,增长速度不超过10%,而与此同鲜明对比的是90年代大多数的小家电企业保持在20%以上的增长速度。
  国内小家电的发展速度出现颈瓶与目前市场竞争的状况息息相关,但同时也日益暴露出小家电企业的发展观念、企业管理、营销管理等方面的许多问题。
  ●市场-----外因
  市场竞争的白热化使得产品的利润水平不断下降,许多产品的利润空间从以前的50%以上下降到目前平均的30%左右,而与此同时的是管理、营销费用不断上扬,导致费用实效比不断下降,企业发展速度受到进一步的制约。与此同时,大家电品牌、外资品牌号在小家电市场额总体不增加,发展规模不断壮大,进一步挤压小家电企业的发展空间。
  ●观念-----内因
  成功的便是好的,小家电企业往往以过去成功所积累的经验作为企业的“金言玉律”,往往固守旧有的证明成功过的营销模式和管理模式,而没有能够随着市场的变化进行观念上的不断更新,同时缺乏足够自我挑战和居安思危意识的意识。
  ●管理-----内因
  小家电企业多数是民营家族式管理,因而管理方面离现代管理制度的要求差距较大,无论是在生产管理、财务管理、人事管理等方面都存在许多的不足,从而影响到企业的正常经营和发展。很多的小家电企业内部成本浪费较为严重,缺乏成本预算管理体制,同时缺乏相应的监督运行机制,不能对公司运作情况作出快速准确的监督和管理。公司管理体制不甚合理,职责过于职能化,而非流程化,团队精神较为淡薄,管理水平有待于从传统企业向现代管理提升,如生产部门JIT生产、财务部门的成本预算管理、品质部门的预先质量管理控制等方面有待于加强。
  ●营销-----内因
  小家电企业成功的原因往往是渠道优势,但随着大家电品牌、外资品牌以品牌优势、资本优势以及网络优势大举进军小家电市场时,这种渠道优势已经不复存在了,反而可能由于渠道老化成为市场竞争中的劣势。小家电企业往往采用大区域、大片区经销商体制,建立起典型的金子塔式经销体制,而且这些大区域经销商往往是随着企业发展而发展,但当其发展不能与企业预期发展计划同步时候,滞后企业发展要求时,反而可能制约企业的发展。此外,这种典型的金子塔式经销体制导致终端销售价格控制不佳。尽管小家电企业推出具有市场竞争力的产品,但可能由于对终端价格控制不到位,终端价格居高不下,从而导致产品在终端销售的竞争力缺乏,最终影响到企业销售量的提升。
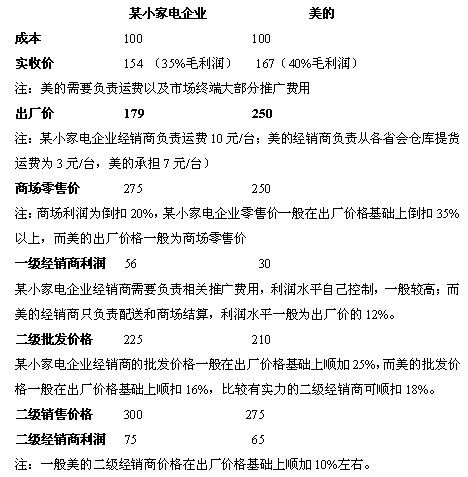
  以下为某知名小家电企业与美的在某产品价格体系的对比


  以上价格体系对比表明:某小家电企业单品毛利润水平较美的的高,某小家电企业单品毛利润水平要比美的经销商高。但是由于某小家电企业单品终端零售价格要高,再加上经销商短浅的唯利是图的操作,可能因此损失产品竞争力。与此同时,美的对管理费用控制比较到位,通过品牌优势、网络优势以及价格的优势,美的产品可以获得更大的销售量,从而弥补单品毛利润水平相对低的竞争局面。
二、突破旧有的市场观念及管理模式
  ●突破旧有观念
  过去成功的经验、观念固然可以为今天小家电企业所参考,但不能作为企业“金言玉律”。小家电企业更需要的是适应企业发展、市场竞争需要的新观念、新思路。在市场开拓方面,加强业务员、销售渠道的管理和考核,变被动的“跟单员”为具有主动性的市场开拓者,变“企业的上帝”为企业事业共同体的“合作者”;在客户满意度观念方面,应首先考虑的是消费者满意度,面向市场以消费者为导向,调整企业产品开发、销售的整体思路;在企业文化方面,要着重建立“竞争”、“和谐”、“创新”、“高压力”、“高速度”的企业文化,树立居安思危意识,在不变中要变,同时在变中保持稳定,而不是一味要求稳定。
  ●突破旧有管理模式
  多数的小家电企业的管理架构是以职能为导向的,而非以流程为导向,因而出现管理层次多、管理效率低的管理问题。以下针对某知名小家电企业的管理架构进行分析,提出管理架构转变的新方案。


  小家电企业建立决策层、管理层和执行层三层组织的新管理架构,是对企业部门功能进行重新分配,是流程重组的过程。小家电企业的利润不仅来自于市场,也来自于企业内部管理,企业的管理部门其实也是企业的利润中心。通过从单纯的管理部门到一级、二级企业利润中心的转变,是企业减少开支、节省费用的过程,也是企业组织架构重组的过程。通过实现以流程为导向的管理体制的转变,突破旧有的管理模式将克服以往所存在的管理上的不足,为企业的高速发展提供强有力的保证。

三、营销完全攻略
  ●经销商管理的突破:ABC管理
  小家电企业的经销商往往是随企业发展而发展,通过多年的不懈耕耘,建立起深入到终端市场的金子塔经销商体制,但这种传统的销售渠道正在老化,同时可能由于经销商在资金、业务等方面开拓方面受到制约,从而使得企业的发展受到制约。因而小家电企业在倡导事业共同体的“合作者”理念的同时,需要加强对经销商(渠道)的管理。
  小家电企业的可持续快速发展需要经销商质量和数量上的同步发展。当企业发展一定规模程度时,保持较低速度稳定增长时,更需要强调的是经销商的质量。

经销商数量变动图
  通过建立和运用经销商ABC管理体系(Activity-Based Costing,即有效成本分析)通过服务成本、机会成本、毛利润等去综合分析管理与经销商的关系,如果服务成本过高、机会成本过高而毛利润水平较低时,就应当考虑到进行培养、提升、管理乃至于淘汰更换经销商。衡量某区域市场的经销商,不仅依据其现有的销售的绝对数值,而是以有效益的规模、市场的机会成本、市场空间以及服务成本等方面进行综合评价。

经销商ABC管理体系
  ●业务员管理:3E管理
  小家电企业在强调销售结果的同时,也应该加强日常的销售管理工作,改变传统的“放羊南山”销售管理方式为“圈养优质羊”的管理方式。强化业务员3E(EveryoneEverydayEverything)管理,即建立每天的分时管理制度、目标经销商定向管理制度、单向工作定向跟进制度以及月度工作总结制度,加强对业务人员的日常管理工作。
  市场的业务人员必须对年度销售回款进行月度分解,并依次作出下月回款和销售任务,公司以此进行管理考核。业务员不仅仅是跟单员,还是渠道开拓和管理者,是代表企业与经销商在业务上方面“合作者”。业务人员是区域市场的经营者,收入和费用应该与其获得成绩相互挂钩。缺乏激励和管理制度的销售体制同样会缺乏激情营销。
  ●出厂价格体系:倒金子塔价格管理 
  小家电企业往往采取的是正金字塔价格体系,出厂价格、促销等相关产品资讯往往只能提供给一级经销商,而终端价格往往是由一级经销商或二级经销商确定,这种价格体系往往导致小家电企业对终端价格的失控。而建立倒金字塔的价格体系,出厂价格即为小家电企业的终端建议零售价,新产品上市终端零售价格及促销相关方面资讯可以传达到二级及以下的分销商,加快产品信息的流通。
  以下为某知名小家电企业的倒金字塔价格体系实例:比如建议零售价650元/台油烟机,20元/台安装费,如甲地运费30元/台。
  出厂价格=建议零售价                 650元
  一般商场零售价格                  650元
  商场提货价(一般顺扣16%)              546元
  商场利润                      104元
  二级提货价(实力强的顺扣18%,较差的顺扣16%)    533元
  二级零售价(出厂价格顺加5%)            683元
  二级经销商利润                   150元
  一级经销商提货价(出厂价格顺扣35%)         423元
  运费成本(含本地周转费)               34元
  供货商场毛利润                    89元
  批发二级零售商毛利润                 76元
  自主零售毛利润                   193元 
  小家电企业实收价                  423元
  产品成本                      300元
  某小家电企业毛利率                  29%



  相对而言,倒金字塔价格体系更多的体现以市场为导向的价格定价策略。倒金字塔价格体系优势如下:加强监控市场终端销售价;相对透明化价格体系;加快二级分销网络对小家电产品信息流通,提高小家电产品在二级分销体系竞争力的提升等等。当然在部分小家电企业中采用倒金字塔价格体系会遇见一些经销商阻力和操作上的技术性问题,特别是国内各区域的运输费用问题。
  ●加强营销信息管理:S/S管理
  小家电企业往往在销售信息管理方面表现较为落后。某知名的小家电企业的销售报表甚至还采取月报表的方式。但是随着市场竞争白热化,营销信息的及时掌握、分析以及采取相应的市场动作,成为小家电企业至关重要的市场信息生命。小家电企业对信息管理必须做到每周提供一次最近产品销售状况信息分析和竞争对手分析,每半个月向业务人员反馈其所负责的区域最近回款状况及任务完成状况,每月作出一份公司经营管理信息报告,分析销售、毛利润、部门管理费用、项目工作完成状况等方面。
  营销信息管理已经成为手机、电脑等产品在市场竞争成功的关键因素之一,并肯定将成为影响到小家电行业竞争格局的因素之一。加强营销信息管理需要建立S/S(Schedule Sharing)管理体系,在小家电企业与经销商网络之间建立S/S计划订单形式,逐步在经销商与公司间加强产品信息交流,建立8周需求信息计划S/S体系,每周更新后6周产品需求信息,准确预测和反馈当地需求信息变化,从而使小家电企业的生产计划能依市场变化而变化,以市场信息去做市场,开展生产管理,而不是依企业自身的计划去生产管理和市场营销。
作者: 夏卫平
财富论今——新的理念  心的飞越   
  • 上一篇财富:

  • 下一篇财富:
  • 打造全球最全最实用的财富中文资源平台!     的理念   的飞越