您现在的位置: 新语文 >> 市场营销 >> 营销攻略 >> 营销战略 >> 正文
[组图]工业品营销模式界定与研究           ★★★ 【字体:
工业品营销模式界定与研究

作者:佚名     人气:206    全球最全的财富中文资源平台

工业品营销信息
  由于工业品的消费用户一般是组织或机构,即法人。其对营销信息的需求内容、类型等与消费品相比有比较大的差异。
  由于工业品的购买主要由一个团队来负责进行,而且购买者、使用者、收益者等与购买决策有关系的人一般情况下是不一致的。因此,这就要求工业产品的营销必须考虑到相关信息对这些对购买行为有影响人的传递和作用。
  一般而言,工业品的营销信息主要包括以下几个方面的内容:
  1、产品信息
  名称、规格、型号、精度等级、含量、生产企业
  2、技术信息
  产品说明书、技术说明书、安装说明书、调试说明书、使用说明书、国家认证证书、企业认证证书
  3、客户信息
  客户名称、客户地址、邮政编码、企业主管领导、联系方式、客户行业采购负责部门、采购负责人、采购联系人、联系电话、传真、EMAIL、技术负责人
   客户级别(等级)(根据行业地位、年用量、财务信用以及对本公司产品认知度和评价度等指标进行综合评价)、财务负责人
  4、财务信息
  开户行、帐号、客户信用等级、客户欠款信息、客户订购数量信息
  5、定单信息
  订单ID、订单生成时间、订单完成时间、订单结款时间、订单结款额度 
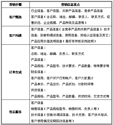
工业品营销步骤与信息需求的分析与研究
  1、根据工业品营销全过程不同阶段的工作重点和特点,将工业品营销的全过程分为四个步骤:客户甄选、客户沟通、订单生成、售后服务。
  2、将工业品营销全过程各步骤所涉及的营销信息根据营销步骤进行划分,以利于对整体营销工作过程的理解。
营销步骤与营销信息重点的分析

  对于工业品生产企业而言,订单信息将是销售信息的核心要素,因此,我们采取以订单ID编号为核心要素,通过订单ID将以上五类工业品营销信息进行连接。由于订单生成的基础是客户的订购行为,因此客户ID是整个订单ID中的首要组成部分。
  客户ID的编码原则:1+2+3+4+5+6
  1=客户的类型或性质(直接用户、代理商、经销商)
  2+3=客户所在地区编号
  4+5=客户编号
  6=客户信用等级
  订单ID的编码原则:客户ID+7+8+9+10
  7+8=订单产生的年份
  9+10=该年份客户订单的顺序号
  根据工业品在市场中的销售方式和销售途径,总结了四种工业品的营销模式,分别为工业品直效营销模式、工业品代理及经销营销模式、工业品分公司营销模式、工业品关联营销模式。
  下面,对这四种基本的工业品营销模式在营销过程中的工作途径和风险进行分析评价。 
工业品直效营销模式的分析与研究

  工业品直效营销模式的特点:
  1、生产企业直接向产品的最终用户销售其产品,没有中间商和中间机构;
  2、生产和消费双方直接见面,双方沟通及时,信息传递准确;
  3、单件产品营销成本高,营销成功率不易控制;
  4、对营销人员的能力水平要求高,不但技术水平要高,更要求商务沟通能力强,这种高素质复合型人才的成本一般也比较高;
  5、营销风险完全由生产企业承担。 
工业品分公司直效营销模式的研究与分析


  工业品分公司直效营销模式的特点:
  1、生产企业通过其外设分支机构(分公司或办事处)直接向产品的最终用户销售产品,存在中间机构,但是中间机构不存在独立性;
  2、生产和消费双方直接见面,双方沟通及时,产品信息准确传递;
  3、单件产品营销成本降低,营销成功率相对容易控制;
  4、对营销人员的专业技术能力要求不高,营销人员可以专注于商务工作;
  5、营销风险由生产企业和分公司共同承担,对生产企业的管理水平要求高。
工业品代理及经销营销模式的分析与研究

  工业品代理及经销营销模式的特点:
  1、生产企业通过代理或经销商向最终用户销售产品,存在独立的中间机构;
  2、生产和消费双方一般不直接见面,产品和技术信息是否可以及时、准确地传递依赖中间机构的工作能力和工作效率;
  3、单件产品营销成本较低,但是存在对中间机构的价格折扣;
  4、营销风险主要由中间机构承担,由于价格折扣,对生产企业管理水平要求高;
  5、由于中间机构对产品的技术性能比较了解,营销人员可以专注于商务工作。 
工业品关联营销模式的分析与研究

  工业品关联营销模式的特点:
  1、生产企业借助关联产品的营销,向最终用户销售产品,存在独立的中间机构;
  2、生产和消费双方一般不直接见面,产品营销效率和技术信息是否可以及时、准确地传递依赖中间机构的工作效率和工作能力;
  3、单件产品营销成本较低,但是存在对中间机构的价格折扣;
  4、营销风险主要由中间机构承担,由于属于关联营销和存在价格折扣,对生产企业的服务和管理水平要求高;
  5、由于中间机构对产品的技术性能比较了解,营销人员可以专注于商务工作。
四类工业品营销模式的分析与比较

工业品混合营销模式的分析与研究

  工业品混合营销模式的特点:
  1、根据产品消费对象的不同,采取有针对性的营销模式,生产企业与关联公司和代理经销商组成一个高效的营销网络;
  2、整个网络覆盖面大,灵活性较好,生产企业可以对整个销售网络进行准确的调整以适应客户的需求和特点;
作者: 李武
财富论今——新的理念  心的飞越   
  • 上一篇财富:

  • 下一篇财富:
  • 打造全球最全最实用的财富中文资源平台!     的理念   的飞越