您现在的位置: 新语文 >> 市场营销 >> 营销攻略 >> 营销战略 >> 正文
[组图]联合利华VS宝洁:日用消费品行业的欢喜冤家           ★★★ 【字体:
联合利华VS宝洁:日用消费品行业的欢喜冤家

作者:王逸凡     人气:389    全球最全的财富中文资源平台

  就像饮料行业的可口可乐与百事可乐、快餐行业的麦当劳与肯德基、胶卷行业的柯达与富士一样,在日用消费品行业,联合利华(Unilever)与宝洁(P&G)一起组成了本领域里的双子星座,这对欢喜冤家的拉锯战已持续了近四十年。

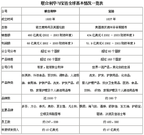
  最新出炉的《财富》“2004年度世界五百强”中,名企荟萃,群星闪耀,其中日用消费品行业中最引人夺目的两颗巨星仍是联合利华与宝洁这对老冤家。联合利华以483.18亿美元的营业收入名列排行榜第70位,而宝洁则以433.77亿美元位居第86位。从数字上看,两者可谓旗鼓相当,难分高下。

  另一则最新消息是,7月初在中国,联合利华将中方手中仅有的10%股份买回,正式进入独资时代;无独有偶,早在两个月前,美国宝洁与和黄中国公司签订协议,宝洁斥资18亿美元从和黄手中购回在合资公司中20%的股份,宝洁终于获得“自由身”,从此可以任意驰骋于中国市场。从合资到独资,两大跨国公司选择的时机如此接近,谁能说没有战略竞争的因素在里面呢?

  40年大较量

  虽说“英荷联合利华公司”与“美国宝洁公司”的竞争已辐射到全球的140多个国家和地区,但双方下大力气的市场主要还在美国。这是因为在美国60亿美元的洗涤产品市场上,市场份额每增加1个百分点,就意味着6000万美元的巨额收入,足令任何公司垂涎。在这个市场上,宝洁和联合利华已经较量了近40个年头。但这个市场已经不可能再大,因为美国人穿衣服不会越来越脏。宝洁和联合利华增加利润的唯一办法,就是挤占更多的市场份额。

  在这方面,近几年没有哪个品牌比宝洁的汰渍做得更好。2001年以前的5年里,汰渍产品的销售额增加了41%,目前它在美国市场的占有率是40%。宝洁公司的营销战略首先是每年拿出1亿美元,在电视、路边灯箱、地铁、公共汽车、杂志和因特网上为汰渍品牌大做宣传。此外,公司还给知名的赛车手和橄榄球队提供赞助,并举办一些哄动一时的全国性活动,例如最近它搞了个“全美最脏儿童大赛”。经过不懈的宣传努力,“汰渍”如今就像可口可乐或麦当劳一样,已经成为美国的一个标志性品牌。

  在汰渍横扫美国市场的同时,从1994年以来,联合利华在洗衣剂市场上的主打产品“WISK”的美国市场份额,却从13%下降到9%。面对困境,联合利华已经开始调整战略,加强对海外市场的争夺,同时在美国市场上展开反攻。联合利华在美国的洗涤剂项目主管塞巴斯蒂安·芒登对此颇有信心,他说:“当你跑到前面并领先很长一段时间后,事情就会开始转变了。”

  怎样与宝洁公司竞争?对联合利华来说,降价是不可取的,因为汰渍也有降价空间。增加广告开支也不是办法,宝洁公司财力雄厚,完全打得起广告战。把汰渍挤下商店货架的办法只有一个:加大研发力度,推出更有力、更好、更新的产品。

  1999年,联合利华苦心研发出了“消费者极易掌握剂量,依据需要直接投入洗衣机即可”的块状洗衣剂——威斯凯双效片(WISK),首先在欧洲市场推广,这种洗衣剂目前已经占据欧洲市场6%的份额。2000年11月,联合利华以8000万美元预算铺路,将这种洗衣剂投入美国市场。2001年1月,这种叫“WISK双效片”的洗衣剂试用装,随周末报纸被送进2400万个美国家庭。将这种产品定位于较年轻的时尚人士的电视广告,也不失时机地铺天盖地涌入了各大电视台黄金时段。联合利华公司的人士预计,今后五年块状洗衣剂在美国的销售额将达到10亿美元,其中联合利华可得到30%的市场份额,WISK系列产品的销售由此可以增加25%。

  不过,联合利华还没计算出可能到手的利润,宝洁公司的回马枪已经杀到――“汰渍速效片”登场了。宝洁公司推出这种新产品不仅时效快,而且它的广告也毫不留情。在它的广告中,汰渍和WISK的产品被同时投进两个注满水的广口杯。从画面上看,WISK片剂的溶解情况比不上汰渍。虽然没人会在广口杯里洗衣服,但这种画面,已经足以让联合利华不快,它同时威胁说,要考虑将宝洁公司送上法庭。这意味着,在清洁洗涤产品这个寸土必争的市场上,两家公司的竞争是如此之激烈,要想顾及情面已经不可能了。

  1996年以来,两家公司的业绩此消彼长,联合利华的销售额每年平均下降3.6%,宝洁公司的销售额则年均增长3.6%。由于美国经济不景气,两家公司都面临华尔街的压力。投资商们希望它们加速发展,否则便撤资。2001年的前两年里,两家公司的股价已经下降了20%~30%。

  面对这种情形,赢取市场份额的斗争已变得你死我活。两家公司必须紧紧咬住每一种产品,每一个回合。这个过程既漫长又艰辛,因为它们都拥有数百种世界上最知名的品牌,如玉兰油、海飞丝、佳洁士、力士、凡士林、立顿等等,它们竞争的疆域,更是广至世界上150多个国家和地区。

  大打品牌营销牌

  在打造品牌和营销方面,宝洁和联合利华各有不同的模式。宝洁公司在全球率先推出了品牌经理制,实行一品多牌、类别经营的经营策略,在自身产品内部形成竞争,使宝洁产品在日用消费品市场中占有绝对领导地位。联合利华则从80年代起开始采取集中战略。联合利华全球投资关系部一位官员说:“目前集中发展的4个行业有13个类别,而13个类别下有近2000个品牌,但是联合利华公司75%的销售来自2000个品牌中的400个,这400个品牌的年增长率约为4.6%,有很高的利润,如果集中精力发展这400个品牌,必然对公司业务的增长有很大的益处。

  与此同时,两家公司还非常注重广告宣传的方式和力度。宝洁公司每年的广告宣传费用占全年销售总额的八分之一,其广告覆盖面几乎遍及人们生活的各个角落。以中国为例,除在电视、网络和杂志上做广告外,该公司还通过在全国范围内聘请形像代言人、在高校设立奖学金、与国家相关部门搞公益活动等来提高其品牌的认知度。其次,宝洁的知识营销也是很典型的,特别是在洗发、护发类产品中,这一营销理念简直被应用到了极致,力争赋予每一个品牌个性。例如,“海飞丝”的个性在于去头屑,“潘婷”的个性在于对头发的营养保健,“飘柔”的个性是使头发光滑柔顺,“沙宣”的定位在于调节水分与营养等。再次,宝洁还努力在利益诉求和情感诉求方面提高品牌的文化内涵。如“佳洁士”与全国牙防组联合推广“根部防蛀”的防牙、护牙理念,“舒肤佳”与中华医学会联合推广“健康、杀菌、护肤”的理念等都是利益诉求的体现。而“飘柔”相继推出的“飘柔自信学院”、“多重挑战”、“同样自信”、“职场新人”、“说出你的自信”等系列活动,又将情感诉求体现得淋漓尽致。

  联合利华也是世界上广告花费最多的公司之一,其每年的广告费用为60亿美元。”品牌要发展就要不断地创新”是联合利华推广品牌的一个重要原则。有分析人士就发现,这一原则也体现在广告策划的创新上——将全球品牌与本土品牌相结合。如“夏士莲黑芝麻洗发水”就是一个很好的例子。一头乌黑、飘逸、亮丽的头发是东方女性的经典美丽形像,联合利华根据东方人的文化心理特征,在洗发水领域第一个推出了专为黑发设计的品牌。另外,在许多人的印象中,“中华”一直都是中国人的、有着悠久历史的品牌。作为联合利华中华专业口腔护理中心全新技术的成果,中华牙膏推出了新款“中华草本抗菌牙膏”,并将外包装重新设计,显得醒目而时尚,既保留了“中华”坚实的品牌内涵,又赋予该品牌创新、现代和专业的附加价值。

  开辟电子商务新战场

  在一些接近饱和的市场上,增加市场份额的唯一方法似乎就是从对手那里抢夺。互联网技术对时间和空间的变革给竞争开辟了新的战场。在与宝洁公司逐鹿传统市场的同时,联合利华又瞄准了新的争夺领地——电子商务,下决心在互联网上与宝洁再争高下。

  宝洁公司在全球已经拥有72个网址,这72个网站几乎涵盖了宝洁旗下300多个产品,其中包括汰渍、佳洁士、玉兰油、潘婷等知名品牌。用户可以在Tide.com上查询洗衣技巧在Crest.com上看到牙医用电子明信片发来的牙齿保健指南,还可以在Pantene.com上看到个性化的美发介绍。

  对于建立了70多家网站的宝洁公司来说,更多的是在做对于网络的探索。究竟触网对于公司的发展会产生什么样的影响?恐怕宝洁自己也说不清。有人对宝洁公司未曾对外披露的投入产出进行过推测性的预算,大多数商业网站每年的维护费用最少是50万美元,最多可以达到700万美元,宝洁公司绝大多数的网站雇佣专门的广告公司和网页设计公司来打理,最保守的估算,建设一个网站至少要花上千万美元。

  联合利华公司虽然在网站的开设上没有宝洁公司的数目庞大,但它也在互联网策略上一步一步的迈进。联合利华弃“数量制胜”的对攻战而逐“质量取胜”的迂回战,全力倡导“病毒式营销”的电子商务新法——“病毒式营销,以病毒深入肌体、繁衍快捷、传播广泛、发展迅速为表征。换句话说,经销商并不直接推销自己的产品,而是象病毒一样,想法设法去激活消费者的潜在购买欲望。”从这一全新的电子商务营销理念出发,2000年2月15日,联合利华与“爱维利拉公司”(Ivillage)联手,斥资2亿美元建起“妇女在线”网站,为欧、美妇女提供美容信息、为人父母常识、人际关系处理等全方位网上服务;为了给“美塔登”牌牙膏(Mentadene)制造出绝佳的营销氛围,联合利华专门建立了“美塔登”品牌网站,网页上不只是露齿微笑的美女模特,还有为潜在消费者提供免费牙膏样品及口腔保健咨询、牙医在线就诊等周到服务;为了与“多芬香皂”(Dove)的忠诚消费者套近乎,联合利华斥资创办起“DoveSpa.com”网站,不仅提供皮肤保养小知识和“多芬”新产品信息,而且让有意减肥的用户可以随时跟踪自己的体重情况,并能与其他减肥者随时交流各种行之有效的减肥经验……2000年,在电子商务的初期建设上,联合利华投入大约1.3亿英镑,而这个数字还将增长。

  商业间谍战

  在过去几年里,美国其它产业的发展十分迅猛,但传统产业的增长却极其缓慢。联合利华和宝洁都面临着华尔街金融巨头的压力,在残酷的竞争面前,两家公司为争夺市场份额使尽了招数,甚至动用了商业间谍。

  2001年4月,宝洁公司公开承认,该公司员工曾雇用由越战期间当情报人员所开设的公司,取得商业对手联合利华有关护发产品的机密。宝洁公司在一份声明中指出,宝洁雇用了一家公司进行商业间谍活动,包括从其它公司的“垃圾堆”中获取信息。在这个名为“大牧场”的刺探计划中,宝洁雇用的间谍向联合利华的员工谎称是市场分析员。宝洁承认此举违反商业守则。事后,宝洁公司辞退了涉案的三名员工,并归还了80份文件给联合利华公司,其中就包括从“垃圾堆”中获得的信息。

  双方随即为解决争端展开谈判。联合利华的发言人称谈判的目的在于确保联合利华的利益得到维护,但拒绝发表进一步评论。《财富》杂志报道联合利华公司要求宝洁赔偿1000至2000万美元,并由独立的第三机构核查宝洁未来二至三年的产品计划,以防该公司利用取得的机密推广产品。此外,联合利华更要求宝洁将洗头水部门的主要职员抽调到其他部门工作。

  宝洁公司对事件的细节守口如瓶,不过该公司坚持说并没有将窃取的情报应用在该公司的生产和销售业务上。宝洁还说,它已经与联合利华密切配合,力求事件得到完满解决。宝洁的发言人指天发誓地说:“宝洁公司没有使用也不会使用得来的情报。这是一个不幸的事情。”

  这一间谍事件随后引起了舆论的极大争议,人们普遍质疑,搜集情报是否可以不择手段。另外,到底应该怎样看待宝洁公司先有间谍活动后主动坦白交待的做法。根据美国1996年制定的经济间谍法,一家公司通过行窃或欺骗的手段刺探另一家公司的商业机密的行为,就构成了犯罪。但是从垃圾堆里寻找机密是否合法,法律条文却没有明确规定。美国竞争情报学会对此也很迷惑,一方面,他们明确指出在垃圾堆里寻找机密是违法的,但另一方面他们又认为,美国有许多州的法律都认为一家公司的垃圾是被拋弃之物,因此是不受保护的。

  宝洁强调由“大牧场”刺探行动取得资料并不违法,不过联合利华公司发言人却表示,芝加哥的法律禁止人们从垃圾桶内偷取任何东西及擅闯私人地方。 

  逐鹿中国市场

  联合利华和宝洁差不多同时进入中国市场。1986年财大气粗的联合利华进驻上海,而宝洁则在1988年进入了当时不是很出名的广州,并且在郊区。

  在品牌战略方面,进入中国的十多年中,宝洁一直坚持它那有名的“品牌经理制”,推行一品多牌策略,依靠细分品牌精耕市场;而联合利华在保留自有品牌的基础上,并购、租赁中国品牌充当市场先锋,试图书写1+1>2的营销公式。

  随同联合利华进入中国的有力士、多芬、夏士莲、旁氏、奥妙、洁诺、凡士林、金纺、立顿、和路雪等国际品牌,然后联合利华又购并、租赁了中华、京华、老蔡等知名中国品牌,如今联合利华在中国市场一共拥有16个品牌,分布于日化和食品两大领域。而宝洁公司目前在中国销售的产品有:飘柔、潘婷、海飞丝、沙宣、伊卡璐洗发护发系列,舒肤佳香皂、玉兰油香皂、舒肤佳沐浴露、玉兰油沐浴乳、激爽香皂、激爽沐浴露,玉兰油护肤系列、SKII,护舒宝卫生巾,佳洁士牙膏、佳洁士牙刷,碧浪、汰渍洗衣粉,帮宝适纸尿片,品客薯片,得宝纸巾等。无论是品牌数量还是产品种类,宝洁都超过了联合利华。由于双方在产品类别、定位上的相似性,许多细分领域出现了两大巨头激烈竞争的局面。

  90年代初,在中国日化市场上占主导地位的宝洁和联合利华几乎是心照不宣地达成了一个价格和市场上的默契。在价格上,无论是洗衣粉还是洗发水,联合利华属下的“奥妙”和“夏士莲”与宝洁属下的“汰渍”和“飘柔”价位基本趋同;在销售上,联合利华立足于华东市场,宝洁立足于华南市场。双方对对方的根据地一般都不会有大的动作。 

  但是面对中国厂商频频的进攻,坐不住的联合利华在1999年的11月份大力出手,一下子把“奥妙”的价格下调到了3.5元。并放弃了原来分割市场的默契,在华南也掀起了销售推广的热潮。 价格战在中国的百试不爽又一次被验证了。价格下调以后,联合利华迅速抢到了宝洁原来在洗衣粉上第三的位置,并成为城市洗衣粉的龙头,在上海市场它的占有率甚至达到了空前的37%。

  坐上业界王座后,联合利华“刀枪入库,马放南山”,停止价格上的动作,并极力塑造自己的主流品牌形象。比如广告的变化就从开始的“污渍油渍,不留痕迹”,变成“越洗越鲜艳”,再到2001年的“有她不怕脏,孩子快成长”,联合利华广告的主体思想已从对产品功能的单一介绍,转变到了对于品牌形象的再塑和维护。 

  就在此时,已经蓄积能量达两年之久的宝洁开始发力,最具杀伤力的一招依然是价格战:其旗下的汰渍洗衣粉一下子从6块多下降到3.5元。热卖潮开始从广州向全国席卷。汰渍洗衣粉在珠三角已经占有较大的市场份额,通过此次降价,宝洁希望加快向全国范围内的业务推进,提高市场占有率,重新确立洗衣粉行业的王者地位。 

  除了洗衣粉,联合利华与宝洁短兵相接的产品还有:夏士莲“黑芝麻”VS润妍(洗发水);夏士莲“黑芝麻”“绿茶”VS伊卡璐(洗发水);力士VS潘婷(洗发水);力士VS舒肤佳(香皂、沐浴露);中华VS佳洁士(牙膏);旁氏VS玉兰油(护肤品)……不必细想,可以列出长长的一串名单。

  就营销模式而言,双方各有千秋。但在整体战果上,联合利华已不可与宝洁同日而语。在2002-2003年度中国最大的500家外商投资企业中,广州宝洁有限公司以近73亿元的营业额高居排行榜第33位,而联合利华服务(上海)有限公司不到26亿元,仅排在第142位。在企业形象方面,宝洁连续多年成为中国最受尊敬的外商投资企业,联合利华则没有这种幸运,由于并购或租赁的品牌中除了中华牙膏以外,其他品牌要么自生自灭,要么悄无声息,要么面临重大危机,联合利华因此背上了“民族品牌杀手”的恶名。从联合利华最近修补对收购的中华牙膏的宣传,到对中国公益事业的更多帮助,我们可以看到联合利华在中国市场形象上与宝洁的争夺。 

  2004年,宝洁与联合利华在中国市场相继获得自由身,独资之后的联合利华与宝洁又站在了新的起跑线上,接下来的将是一场值得期待的龙争虎斗。   

  百事可乐的董事长罗杰·恩里克曾经说过,如果没有可口可乐这个强有力的竞争对手,恐怕百事就不能开发更好的产品,也没有这么高昂的竞争精神。这句话同样适用于联合利华或宝洁。可以想见,只要不出意外,这对欢喜冤家之间的持久战还将一直打下去。  

财富论今——新的理念  心的飞越   
  • 上一篇财富:

  • 下一篇财富:
  • 打造全球最全最实用的财富中文资源平台!     的理念   的飞越