您现在的位置: 新语文 >> 市场营销 >> 销售管理 >> 营销控制 >> 正文
[组图]论兵工企业营销队伍建设           ★★★ 【字体:
论兵工企业营销队伍建设

作者:佚名     人气:458    全球最全的财富中文资源平台

当前,加强营销队伍建设,已成为兵工企业进一步开拓市场、增强竞争能力的一个重要方面。在简要分析了目前兵工企业营销队伍建设中存在的五个主要问题后,阐述了现代营销人员应具备的六大功能及其应开展的主要工作,进而剖析了营销人员应具备的素质,提出了加强营销队伍建设的对策建议。
  建设改革开放十多年来,兵工企业的营销队伍有了很大的发展,但由于民品产销量的迅速增加、市场活动范围的大大拓宽和竞争的加剧,营销队伍建设中的一些突出问题严重制约着企业的市场开拓和产品销售,亟待解决。
  1 兵工企业营销队伍建设中存在的五个主要问题
  1.1 营销人员现代营销观念薄弱。突出地反映在以下方面:重视现实市场,忽视潜在市场;重推销,轻营销;局限于少数批发商,疏于网点建设和用户服务;被动应付竞争,缺乏危机意识。即在市场问题上,往往把目光盯在现实市场,不注意研究潜在市场,缺乏“机会”意识;在营销活动中,局限于产品推销(谁把产品卖出去就是好样的),不重视全方位营销功能的发挥;在促销策略和手段的运用上,局限于少数交电公司批发商,疏于网点建设和用户服务,缺乏渠道构思和服务观念;在对待竞争问题上,不重视竞争对手特别是潜在竞争对手的市场进入,缺乏危机意识,一旦发现“大兵压境”,才被动应付。
  1.2 营销人员的功能、目标模糊,工作不到位。我们认为,在现代市场营销中,营销人员应具备六大功能,即销售产品→反馈信息→服务用户→协调关系→开拓市场→追求效益。但在多次随机抽样调查中发现,许多营销人员甚至他们的主管对营销人员应完成哪些职责,达到哪些目标,常较模糊,往往作出简单回答:推销产品,实现销售。这种“想得糊涂”,导致“做得糊涂”。常见此种情景:有些企业在产品好销时,表现出“客户求助于我”,营销人员“等客户上门”,坐商作风盛行;在产品销售疲软时,表现出被动应付、无所事事,难出困境。由于职能、目标不明确,导致工作无序性、行动简单化,许多该做的工作,如主动进行信息沟通、协调与中间商的关系、强化销售技术服务等工作被看作无足轻重,难以真正落到实处。
  1.3 营销人员的选拨和培养滞后,结构不合理,数量和素质不能适应民品迅速发展的需要。在对营销人员的选拨和培养问题上,由于一方面受传统的“推销”观念的局限,另一方面对营销人员的功能要求不明确,选拨营销人员的条件过于宽松,有的认为只要“跑得、累得、讲得、年轻有文化”就可当营销人员,致使企业营销人员素质较低的现象普遍存在。从数量看,许多兵工企业的营销人员占职工总数的比例不足2%;从人员的素质看,文化结构、知识结构、能力结构不合理的状况更为严重,高中以下文化程度的比重偏高,较系统地参加过营销知识培训的人员偏少,在服务态度、工作作风和对信息的灵敏反应等方面问题较多;而在营销人员的培养上,又因营销人员活动分散,一年1/3以上的时间在外面,苦于难以集中组织培训,致使不少营销人员从事此项工作多年,但素质提高甚微。
  1.4 激励与约束机制软化,积极性调动较差。现在在营销人员中有一种说法:“产品好销,销得多,对我们没有多大好处”,“产品不好销,卖不掉,领导上就会采取各种奖励措施,对我还有好处”。这种状况虽存在于某些企业,但有一定的代表性,反映了某些企业在激励措施上的短期行为和明显偏颇。同时,有些企业较重视的物质激励又力度太小,在精神和感情激励方面注意甚少,不足以调动营销人员的积极性。此外,多数企业尚未建立和健全对营销人员的营销目标责任制。考核不严,缺乏规范化的行为约束机制,使营销队伍的管理软化,“干好干坏一个样”的状况未能根本转变。
  1.5 缺乏营销队伍建设规划,盲目性较大。目前,受观念和对营销人员功能、目标不明确等因素的影响,兵工企业绝大多数都无明确的营销队伍建设规则,这是造成营销人员数量和素质偏低以及激励与约束机制软化的重要原因。由于没有一个科学性、可操作性较强的队伍建设规划,一些企业在营销人员的配备、选拨中因缺乏科学依据而盲目性较大,这也是需要引起我们注意的一个问题。
  2 营销人员究竟应具备哪些素质?
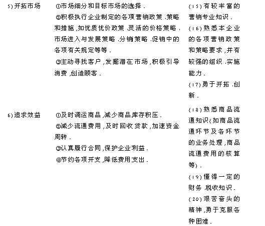
  我们可通过其应实现的各项功能和必须完成的相应工作,即可深知。为便于分析研究,采用对比方式,如下表:
       表    营销人员的功能、主要工作及素质要求对比 



   
   


  上述情况表明,在现代市场条件下,营销人员应具备多种功能,工作面宽,活动范围广,任务重且要求高,因此对其素质要求较高也是必然的。这里提出的21项素质要求,不是绝对的,而且与其应完成的主要工作也不完全是一一对应关系,有的素质是多项工作的共同要求,各企业可根据实际情况,酌情加以考虑。但无论如何,明确营销人员的主要职责及其应具备的素质,对强化营销队伍的建设进而促进市场开拓都将颇具益处。
  3 加强营销队伍建设的主要措施
  3.1 制定规划,即制定营销队伍建设规划。制定该项规划需注意三点:一是要从长计议,把营销队伍建设与企业的市场开拓规划结合起来,既要考虑国内市场开拓,又要适应国际市场开拓的需要;二是要从本企业的实际情况出发,特别是产品特点、需求特点和竞争态势的具体状况,作出实事求是的安排;三是既要有长远计划,又要有分阶段的具体实施计划,便于操作和分阶段组织实施。
  3.2 选拨培养,即各企业应根据开拓市场、搞活营销、大力推进民品市场发展的要求,积极扩充营销队伍,提高营销人员的素质。从数量上看,国外企业一般营销人员要占企业职工总数的10%—20%,有些企业由于生产的自动化程度高、产量的不断增长和市场的扩大,销售人员的比重甚至高于直接生产人员比重。但兵工系统多数企业营销人员比例在2%以下,数量严重不足。根据我国国情,企业中非生产经营系统人员比重较大,加之富余人员较多的实际状况,笔者认为营销人员在职工总数中的比例应为3%—5%较为适宜,各企业可根据实际需要和可能条件,逐步实现目标。
  在对营销人员的选拨和培养工作中,有四点需予以重视:一是既要注重文化基础、业务素质和工作能力,又应重视思想、政治素质,特别是政策水平、敬业精神和职业道德的要求;二是不求全责备,重在现实表现;三是注重营销队伍的合理结构;四是对营销人员的培养应注重因人、因地制宜,采用多层次、多形式的培养方式。为克服营销人员工作分散、长期在外等特点而带来的培养上的困难,可考虑如下6种形式进行培养:其一,根据营销工作的实际需要和本人的薄弱环节,定期布置自学任务,要求结合工作实际加以运用并写出学习小结或心得体会;其二,采取以老带新的方式,进行个别指导,依靠经验较丰富、水平较高的同志,利用各种机会,对某些方面相对较弱的同志进行传、帮、带;其三,在厂内举办短训班开展专题培训;其四,在销售人员相对集中的地区,组织区域性强化培训;其五,定期、不定期地举办座谈会、专题研讨会、经验交流会;其六,有计划地送大专院校对口培养。

  3.3 落实责任,即明确分工,合理使用,建立营销目标责任制,强化约束机制。一要正确选择分工形式。基本分工形式有两种,即按产品分工或按地区分工。对汽车、摩托车产品,营销人员可重点按地区分工,实行分片营销。二要健全营销人员工作目标责任制。这种目标责任制的确定,应注意三点:要因人、因时、因地制宜,不搞“同步走”,力求切合实际;根据需要和可能,恰当组合目标体系;目标应尽可能定量化,以便于考核和实施奖惩。三要对目标责任制的落实情况进行有效控制,严格进行检查和业绩考核,从严管理。
  3.4 强化激励,进一步建立健全激励机制,充分调动营销人员的积极性。营销人员不但肩负着繁重的工作任务,而且工作环境复杂多变,应强化激励机制,充分调动他们的积极性和主动性,才能使营销目标责任制真正落到实处。对营销人员的激励方式主要有三种,即物质激励、精神激励、感情激励。
  第一,物质激励需注意三点,一是使他们有安全感,不被生活所困挠,如差旅费、交通费的补贴应有利于弥补正常开支,不应出现跑得越多、亏得越多的状况;二是注意差别性,作好横向对比,不搞平均主义;三是强调现实性,注重现实业绩,不论他过去工作如何,重在阶段性目标责任的尽责程度和工作中的创新性。
  第二,精神激励是满足营销人员实现自我价值所需要的一种重要方式。兵工企业可采用以下四种具体方式:一是支持激励,就是要充分尊重和信任他们,积极支持他们的工作,使他们增强克服各种困难的决心和勇气;二是目标激励,就是通过目标管理,使每个人不但了解全厂和部门的总目标,而且明确个人的工作职责和目标,把个人的工作目标与部门、企业的总目标紧紧结合在一起,并为实现工作目标而不懈追求;三是比较激励,就是通过一些直观数据的对比,反映营销人员的业绩,并通过黑板报、墙报、广播等形式积极加以宣传;四是进取心激励,就是要创造各种条件和机会,满足营销人员努力向上的进取心,如学习培训、职称或职务晋升等等。
  第三,感情激励是以人与人之间的感情联系为手段的激励方式。对营销人员尤应注意三点:一是要创造团结、和谐的大家庭气氛,加强上下级之间、人员互相之间的信息沟通和思想交流;二是帮助营销人员解决或协调解决各种具体困难,如子女上学(入托)、家庭困难等等,使他们解除后顾之忧,深感集体的温暖,全身心地投入工作;三是加强心理调节,尽量减轻其市场竞争的压力和心境压力,并使压力真正变成工作动力。
重庆工业管理学院学报   陆云鹤
财富论今——新的理念  心的飞越   
  • 上一篇财富:

  • 下一篇财富:
  • 打造全球最全最实用的财富中文资源平台!     的理念   的飞越