您现在的位置: 新语文 >> 市场营销 >> 销售管理 >> 营销控制 >> 正文
[组图]小包装食用油经销商的斟选与管理           ★★★ 【字体:
小包装食用油经销商的斟选与管理

作者:佚名     人气:255    全球最全的财富中文资源平台

   随着国内小包装食用油市场份额的稳步增长,很多地方品牌的包装油开始走向全国市场,此外,新进入包装油市场的生产厂家也在逐渐增多。这些包装油厂家都要面临着全国范围经销商的斟选与管理工作,基于小包装油的业态与销售方式与普通快速消费品有着一定的区别,在销售通路组成,运作平台等等方面有着一定的独特性,斟选与管理方式也存在着一定的差异与特性,总结笔者几年来对包装油经销商的斟选与管理经验,在此稍作纲列,供各位同行参考。
  在快速消费品行业,各厂家对经销商的斟选条件与要求都大同小异,只是在斟选包装油经销商时有几点要特别注意。
  1.销售通路
  斟选经销商首先要充分了解候选经销商是现有的销售通路与操作平台是否适合包装油的运作,这将有助于经销商接手后能迅速的进行市场介入与操作,并能有效的形成经销商与厂方与市场三者之间的良性循环。基于包装油产品的利润稳定性较高,且可持续发展空间大,经常有些硬件条件欠缺的经销商为争取到经销权,信誓旦旦向厂家表示其所拥有的网络有多么多么健全,后期的资源投入又有若干,争取建立一套符合厂家要求的销售体系,实际上重新建立一套适合包装油的销售通路与操作平台耗时耗资甚巨,真正等候选经销商“转正”后,你听他的还是他听你的就很难说了,前期详实的调查了解工作尤为重要。 
  下图是包装油销售通路的大概组成结构及相应的销量占比情况。

  2.经销商决策者的思路与心态。
  经销商决策者的思路很大程度上决定了该经销商上下整体的经营与管理方式,以及对市场的拓展程度与资源的持续投入,在目前国内的经销商群体里,决策者的思路往往就代表了这个经销商整体未来的发展方向与发展特性。包装油是典型的长线产品,经销商刚接手前一两年的回报率还是有限的,并不会象保健品和饮料类产品那样可以实现快速投资回报率,一定要稳打稳扎才能做的好,经销商的心态切不可过于急躁,需与经销商详细阐述包装油市场的行业特性与厂家的经营理念,确认该经销商能理解与接受。并能将包装油产品作为主线产品来经营,有专设的部门、人员与体制,而不是连带经营。
  3.资金实力。
  包装油产品本身的货值较高,箱价大多在一两百元以上,且流量大,相应资金占用量也就较大,作为典型的年节团购消费产品,在旺季到来前的备货高峰,一个地级市的经销商都要调动成百上千万的备货资金,在这点上,要充分核实经销商的资金实力及在旺季时的融资能力。
  考虑到很多包装油企业在旺季时会考虑给经销商一定额度的放帐,为安全起见,还要了解经销商是否在期货、证卷等资金占用量大且有较大风险的领域有投资。
经销商的管理:
  目前我们所指的经销商绝大多数还是私营企业,对这些经销商的管理很大程度上在于与经销商决策者的有效沟通,让这些决策者接受企业的战略思路,并具体安排落实到战术执行。
  想必很多同行都有此感,关于经销商管理的这简单几句话写出来容易,做起来何其难也,经销商不是厂方的下级单位,而是客户,是上帝,想让经销商听从、接受厂方的指导思路就必须做到外柔内钢,既是有正面动力与负面压力。
  外柔(正面动力):帮助经销商及其员工不断提升专业知识与操作水平,加强通路建设,强化终端,提升销量,从而创造更多的利润。
  内钢(负面压力):抓住经销商的底牌,对其产生威慑力。
  充分熟悉并控制经销商的主要销售通路,从某种意义上架空经销商对市场的运控能力,使其在一定程度上演变成送货商,并拥有后备经销商及快速的网络转换能力,可将现有经销商在必要时实现迅速更替。
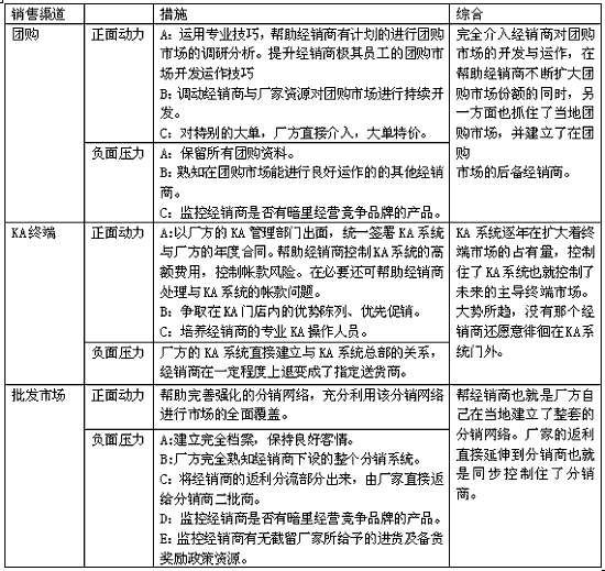
  包装油销售的三大块,团购、KA终端、批发市场。从正面动力及负面压力的角度抓住这三大块,就是控制了经销商的销售命脉。

 
  这其中,许多需要具体落实操作的工作都要厂家驻地机构或是驻地代表来做的,厂家管理层要留意经销商与厂家驻地机构或是驻地代表的关系,上述的控制要点一是要获取真实的材料,而是最终控制在厂家管理层而不是留在驻地机构或是某一两个厂家代表手里。要确保不会因为经销商的软化工作,而导致收取不实的材料或是没有真正介入经销商的操作运行,另一方面也是考虑厂家代表的存在一定的流失率,防止因此而导致管理工作的中断。
  在以外柔内钢的形式控制住经销商的销售主干后,下一步就要从肉体进入思想,做经销商决策者的思想工作。
  人的思想不是独立形成的,而是受身边的人、事、物等客观因素影响形成的,同样,经销商决策者对市场的分析、判断、决定等思维活动也是受其身边若干因素影响的。
  这是经销商决策者在经营方面受外界客观因素的比例图示:

  这其中,站在同一利益点上的经销商内部员工对决策者的影响最大,经销商员工的与经销商决策者的沟通的频率与效果远高过厂方代表,所起到的正面及负面促进效果都是做显著的,要想引导决策者的思维就必须先抓住员工的心,争取经销商员工对厂家理念的认同,首先在经销商的员工群体中引起共鸣,达成共识。有效的影响到决策者的思维与决定。
  与经销商员工的沟通核心就是将经销商整体的大利益与员工个人的小利益结合起来,尊重每位业务人员,重视他们针对市场建设与销售工作所提出的意见和建议,及时给予答复和解释,并与经销商协商,对部分有创造性及实质性的建议给予一定精神及物质上的奖励,共同保护员工的工作热情与工作创造性;运用厂方代表所积累的专业知识,定期安排对员工的业务知识培训,提升员工的操作水平,帮助经销商员工优化管理程度,建设较为科学的数据档案管理系统;积极的参加经销商员工的内部聚会,员工生日时以厂家名义赠送礼品,并每年安排经销商的年度优秀员工参观厂家本部,借此融洽员工与厂家之间的关系。
  这样,经销商员工从个人工作及思维价值的认同、个人工作技能、管理水平的提升,个人利益的同步增长等方面有更多收益,充分结合经销商整体利益与员工个人利益,使经销商员工更多的认同接受厂家的经营思路与部署安排,产生对经销商决策者更大的影响力,并提升员工的执行力度与工作效率,
  经销商的考核:
  为了便于厂家总部充分了解经销商的现状与发展,各驻地机构应定期进行经销商的评估考核工作,此考核文件也可提供给经销商,让其从宏观上了解整体的进步与发展情况,明确下一段的工作重心在那里。

  经销商的斟选与管理涉及面很广,在此只是根据小包装油的行业特性,简单罗列出几个点,以期与各位同行共同商讨。

中国营销传播网,   作者: 潘文富
财富论今——新的理念  心的飞越   
  • 上一篇财富:

  • 下一篇财富:
  • 打造全球最全最实用的财富中文资源平台!     的理念   的飞越