您现在的位置: 新语文 >> 市场营销 >> 销售管理 >> 营销管理 >> 正文
[组图]太太乐调味品有限公司售点营销策略研究           ★★★ 【字体:
太太乐调味品有限公司售点营销策略研究

作者:佚名     人气:261    全球最全的财富中文资源平台


    1972年美国学者阿尔·里斯和杰克·特劳特提出了市场定位的概念,即针对潜在顾客的心理采取行动,将产品在潜在顾客心中确定一个适当的位置。笔者认为,售点定位较之定位的概念更加具体,即根据未来可能的细分市场(具有一定的市场容量),以不同的产品分别占领不同的消费品渠道终端售点顾客的心理定位。通过售点定位之间相互补充协调,以保证公司产品能占领最大的市场份额,并有效防御未来潜在市场的竞争。现在的产品一般在顾客心目中都有一个位置,比如以调味品行业中湖北的调味品市场为例,大桥鸡精在武汉就被认为是近似于本地化和最主要调味品牌。如果这样的位置在售点被占据之后,作为竞争者太太乐鸡精将如何进入市场?本文通过分析上海太太乐调味品有限公司的营销策略——售点营销策略之定位(Positioning)策略来研究上海太太乐调味品有限公司如何通过售点定位策略,即在售点如何进入消费者的心目中、如何加强和提高产品现在的定位,而最终实现全国鸡精市场42%市场份额,并成为全国调味品领导品牌的原因所在。
  一、调味品消费渠道的售点细分

  1950年美国著名的市场学家温德尔·斯密提出市场细分的概念,基于市场“多元异质性”论上的市场细分理论为企业选择目标市场提供基础。从调味品消费渠道的售点来看,可大致分为二十六种(如表1)。

  二、太太乐主要终端渠道的售点细分和定位

  太太乐基于表1,根据不同售点的消费特点,对产品作出细分定位,用定位来突出品牌在各渠道中特点,以吸引和刺激消费者。具体来讲,太太乐根据各渠道要求特点和定位目的,构想策略配合,无论是促销活动,还是市场活动,均以各渠道售点定位为主题,突出和推广不同售点定位的产品,加强在各渠道消费者心中的定位,从而影响其购物决策,并吸引其大量购入和快速消耗产品。太太乐在调味品市场份额的逐步增加,实际上就是市场定位成功。

  作为调味品其主要的终端渠道为餐饮和零售,太太乐通过两个渠道细分和售点的定位来找出明确产品在市场的发展的方向和增长的空间。

  1、餐饮渠道的售点细分和定位

  企业只有在选择目标市场以后,才进一步确定企业在目标市场上的位置——定位。对于调味品而言,餐饮是调味品的主要消费市场,餐饮既是终端用户也是调味品的最大的客户群,但是不同餐饮售点的特点各不一样。因此,如何有效开发和维护是调味品行业面临的新课题,而餐饮渠道的细分和定位策略是调味品企业占领餐饮市场的重点策略之一。上海太太乐调味品有限公司就通过餐饮售点的细分和定位来实现餐饮售点的拓展。而且,太太乐精益求精,在开发餐饮渠道中不断再寻找售点细分的特点,找出产品在售点的合适定位,发掘太太乐产品的优势,从而更快更好地抢占餐饮细分售点市场份额,有效巩固了太太乐品牌在调味品行业的地位。

  (1)调味品餐饮渠道售点的影响因素分析

  太太乐经过调查发现,餐饮店店主在选择调味品时,通常受到两个因素的影响:一是调味品的品质;二是调味品的价格。在市场上尚无主要品牌时,餐饮店店主更看重价格,而在市场上存在主要品牌时,餐饮店店主则更看重调味品的品质。在现实状况下,餐饮店店主在选择调味品时,还可能受到调味品品牌或看到其他店使用的调味品而产生的从众心理影响,但前提是该调味品的品质与其生意好坏有直接或间接的联系,这种联系是受到其他生意好的店的反馈信息影响的。太太乐就利用大餐饮店、龙头餐饮店的示范效应,来影响其他餐饮客户选择使用太太乐产品。市场反应表明,尽管太太乐产品价格偏高,但依然在各餐饮店中出现畅销的局面。

  (2)调味品餐饮售点的细分

  中国地区人口众多,各地的口味差异非常大:沿海以清淡、海鲜为主,内地则以重口味、麻辣为主。要在差异如此之大的餐饮市场打开一片天空,要在目前竞争十分激烈、广告宣传密不透风的情况下脱颖而出,对产品和品牌在餐饮渠道中的售点定位将是十分有利的竞争武器之一。通常的餐饮客户分类是根据销售额来划分:2000元以下为C类、2000~5000元为B类、5000元以上为A类。但是,这种分类方法只能说明目前的销售情况,并不利于对餐饮客户一般性的研究以及客观考察业务人员的工作成绩。因此,太太乐对餐饮渠道进行详细的售点细分和定位(如表2),不仅根据不同细分餐饮客户进行相应的定位,而且还有利于销售业代的考核。

  从太太乐细分的餐饮渠道,可以清晰地看出,对于宾馆类、火锅及酸菜鱼类、小吃类消费群,更注重鲜度,而且,这几类客户在实际中的使用率最高,因此,业务员在推销过程中就可以针对这几类客户的采用相应的应对技巧和方法,然后在使用鸡精或味精的客户中推荐其他的品项,增加餐饮客户使用太太乐产品的品项,从而增加销售量、弱化销售风险。事实上,太太乐通过对餐饮客户分类(特渠的特点还未加分析),运用理性的方法分析太太乐的产品的某类的客户中的使用情况,以及为什么在某类客户中使用率高,为什么在某类客户中使用率较低,如何应对…… 从而在管理上最大限度的开发和维护餐饮客户。

  我们还可以看看不同渠道餐饮客户的调味品的采购特点(见表3)。其实从表3中可以看出,太太乐的产品——鸡精和味精仅仅是众多调味品中一小部分,要想打败竞争对手脱颖而出,就得有产品的个性特点,并且具备独特的优势,同时是对手短期是不可模仿的。于是太太乐根据不同产品的在菜肴中发挥的特点进行分类突出,促使餐饮客户和厨师对于太太乐系列产品使用的功能有了明确认识,并在制作菜肴中着重使用,厨师在菜肴的调味成功加之厨师间的口碑效应,加深太太乐产品在渠道售点的细分定位。

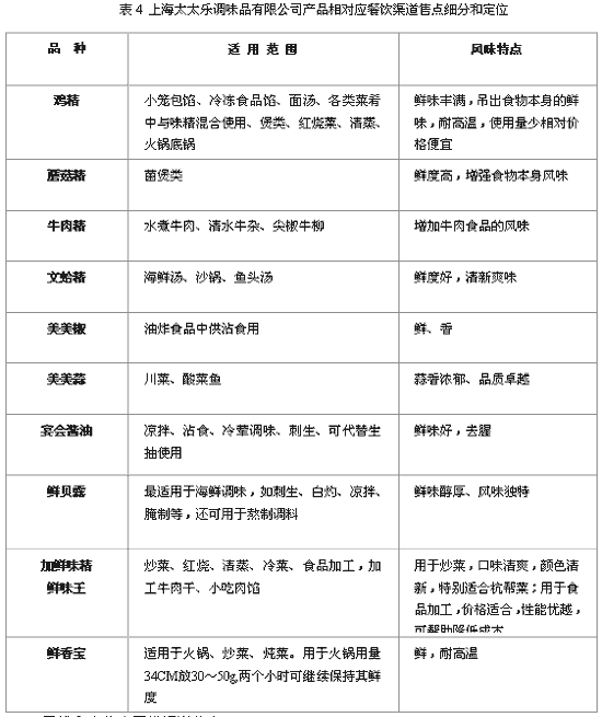
  太太乐在渠道售点细分的基础上,还加强产品功能的细分。渠道的售点细分是用于寻找细分的客户群,产品的功能细分是为了加强售点细分的产品配套的功能发挥,双向的相辅相成从而巩固在细分售点客户群使用太太乐产品的忠诚度,而且建立无形的产品和售点的定位市场壁垒。随着时间的推移,竞争对手只能模仿太太乐的产品,却很难降低餐饮客户忠诚度和太太乐的售点细分定位(见表4)。

(3)寻找和定位未开发渠道售点

  太太乐作为一个市场竞争者,还试图寻找为许多消费者所重视的和未被占领的定位,通过寻找这样的支点,以微妙地改变强弱之间的力量对比,并由此发现竞争对手的弱点,有效对其薄弱环节进攻。

  A. 寻找餐饮活动赞助

  太太乐通过赞助餐饮活动,如赞助中央电视台的“满汉全席厨艺争霸赛”和开展太太乐厨师俱乐部等活动吸引更多的厨师加入到太太乐产品的大家庭加强紧密联系,达到品牌广告宣传的效果,同时,协助厨师可以更好的将太太乐产品使用在所制作的菜肴中。

  B. 寻找鲜度衡量指标

  太太乐很早以前就经过研究,认为鲜度是可以计量的,所以太太乐的产品在餐饮渠道推出加鲜味精、鲜味宝和鸡精,这样做有以下两个优势:鲜味的技术优势不宜模仿;明确提出更能刺激消费者消费的购买欲望。

  寻找和定位未开发渠道售点的策略的制定和实施,使得竞争对手立刻陷入了跟进策略,只能望“鲜”兴叹。即使竞争对手提出有关鲜味的定位,可在失去先机的基础上,在定位上不太可能更细分明确和产品系列的劣势。

  2、零售渠道的售点细分和定位

  渠道的细分也是太太乐渠道售点细分和定位的重点之一。太太乐将零售的渠道细分为10个不同类型的售点(如表1)。零售所面对的消费者主要是家庭消费者,但是由于地利的条件也会影响周边的餐饮客户。比如,2002年,麦德龙在武汉的武昌店开张时就邀请了武汉市几百家餐饮酒店客户,因为麦德龙明确的目标客户就是餐饮和企事业单位的大批量及系列的消费品购物。零售售点会根据不同的类型及业态针对相应客户群(表5重点分析太太乐主要面对的零售业态)。

  由以上的零售售点的不同业态可以看到,面对的不同的目标客户开展工作不同,因此,保证太太乐产品销售在不同售点有较强的针对性,增强目标消费者的购物忠诚度。可以看图2的分析不同售点可以通过产品定位更好的找到细分客户。同时,我们还可以看到,不同地点的仓储超市面对的客户群体也是有相当大的区别,而且通过售点的定位和细分结合太太乐的产品规格的细分和强化定位还可以发现新的商机及销售增长的空间。

  此外,中国的区域广大加之零售业态的发展不够均衡,导致零售售点各具地方特色。因此,太太乐还分析不同零售业态的个性规律及其在渠道和消费者心中的定位(如表6),配合太太乐的品牌、产品及定位策略,通过有针对性的市场活动加强与售点的各自目标消费群的沟通,以维护和提高太太乐现有消费群的忠诚度,同时还寻找和吸引了新的消费者,大大提升了太太乐产品的销量。

  由于太太乐售点客户细分的特色的定位策略,使得公司的业务人员除了正常的业务开展和市场基础建设外,可以有更多的精力投入到过程考核和市场推广上来,从而最大程度的发挥了太太乐对于售点不同定位的优势;提高了零售客户的消费者购买太太乐品牌产品的忠诚度;并且,最关键的保证了与零售渠道上售点伙伴的共同成长壮大,从而建立售点渠道的消费壁垒,帮助太太乐在零售终端的强势市场地位最终的确立。

  业态多样化和渠道个性化的存在、单一的产品策略和传统的渠道模式,已不再适应多样化的业态格局。当前中国消费市场新型业态和传统业态交织并存的转型时期特征为调味品行业“密布终端”的渠道建设带来了全新的挑战。同时,售点定位的明确,也为调味品企业的品牌建设、产品策略以及渠道策略提供了崭新的提升和拓展的空间。太太乐以“渠道”为载体,整合企业品牌资源、渠道资源、产品资源以及消费者资源的“渠道整合策略”,为调味品企业适应当前业态的大环境,提供一个可行的应对方案。
 

财富论今——新的理念  心的飞越   
  • 上一篇财富:

  • 下一篇财富:
  • 打造全球最全最实用的财富中文资源平台!     的理念   的飞越