您现在的位置: 新语文 >> 市场营销 >> 销售管理 >> 销售策划 >> 正文
[图文]如何处理客户的异议           ★★★ 【字体:
如何处理客户的异议

作者:洪磊     人气:341    全球最全的财富中文资源平台

  销售人员经常抱怨无论他们做得多么努力,客户总还是有异议。这特别让新手郁闷不已。他们经常会问经理,如何解决这一问题。

正确认识异议

  虽然客户的异议并不让人感到愉快,但如果销售人员理解异议的必然性,心境也许就会平和许多。销售的过程本就是一个从“异议<->同意<->异议”的循环过程,每一次交易都是一次“同意”的达成,而合作必然会带来新的问题和额外的要求,这就是异议。虽然异议总是带来烦恼,但它也是销售人员从客户身上获取更多信息,影响客户的机会。解决异议,满足需求不但是教育客户并同其建立良好关系的绝佳机会,而且经常能创造新的销售机会。

  所以,销售人员应该理解:

  ◆异议是正常的;

  ◆异议说明客户仍有合作的愿望;

  ◆异议是同客户沟通、了解需求、建立联系的机会;

  ◆异议所指,兴趣所在。

异议的原因

  客户的异议其实说明了他的兴趣、关注和顾虑,寻找其背后的原因将有利于销售人员知道解决问题的关键点所在,从而制定相应的策略。通常的原因有如下三种:

  1、理性原因

  通常客户会基于本身的经济状况、使用情况和对同类产品及技术的了解而表达对产品的不认可,如不合适、价格过高、技术落后等,但更多的时候客户会因为信息不充分或缺乏经验而产生错误的理解,这时候销售人员能否提出真实有说服力的解释就尤为重要。

  2、感性原因

  另一方面,很多异议都是出于情感和心理上的不满和恐惧,如客户会在采购过程中在乎别人(特别是上级和同事)的看法,同时也会考虑到是否影响在下属心目中自身专业素养和技术水平方面的威望。如果客户所在组织正处于动荡期或其本身地位不稳固,这时对于存在的一些意想不到的风险和麻烦会特别在意。通常,许多异议其实缺乏道理和合理的解释,完全是杞人忧天,仅仅出于当事人对某些事物消极的态度和错误的看法。

  3、战术性原因

  客户也会寻找不存在的缺陷或扩大小的不足来进行策略性的试探,增加自己手中的砝码,最常见就是寻求价格上的减让和在谈判中提高自己的位势。另外,在受到竞争对手的压力时客户有时也会通过异议来暗示自己的不满。

异议的分类

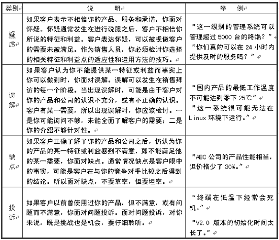
  为了能够有针对性地处理客户的异议,对异议作分类是很有必要的。一般异议可以分为“疑虑”、“误解”、“缺点”和“投诉”。


财富论今——新的理念  心的飞越   
  • 上一篇财富:

  • 下一篇财富:
  • 打造全球最全最实用的财富中文资源平台!     的理念   的飞越