您现在的位置: 新语文 >> 市场营销 >> 销售管理 >> 销售策划 >> 正文

  得女人心者得天下

  产品名字、产品的形象载体和产品规划问题迎刃而解后,紧接着的任务是将三点一面的市场推广战略战术具体化。空气清新香最终要成为家庭日用卫生用品,以取代空气清新剂,这点要靠产品所提供的“杀菌、芳香空气”的利益点来实现。空气中有细菌、病菌,有害于人体的健康,我们直接向消费者诉求行吗?肯定不行。最主要的原因在于,空气中的细菌并没有给人体明显的、看得见摸得着的致病效应,消费者没有很强的杀菌需求性,毕竟空气清新香不是药,这点有些类似于保健品,就和人们一般不得病时是不会吃药的道理一样。那如何告诉消费者空气中有大量的致病细菌并引起其心理恐慌,最终产生购买空气清新香的欲望呢?这就涉及到我们向谁进行恐吓诉求,怎么恐吓的问题。

  我们知道作为家庭生活用品主要筹备者的母亲,最为关心家人的健康。我和项目组的兄弟们说,母亲是世界上最伟大的人,你可以在她身上砍10刀,但绝对不能 “碰” 她孩子一下。正好我们产品的最大的目标消费群为家庭主妇,这次恐吓诉求对象就直指母亲,在打击化学空气清新制剂的同时,告诉母亲们空气中的病菌对孩子身体的危害,她们在无意中成了孩子致病的元凶。因为她们经常使用空气清新剂清洁室内空气,空气清新剂中的化学物质对孩子的身体健康非常有害,再加上空气中的细菌,就形成了对孩子身体的“双重危害”。其实,该恐吓诉求手段不是随意而为的,因为任何消费者购买产品都具有“原始诱因”,家庭主妇购买空气清新香的原始诱因为:

  1、出于对孩子以及家人被传染疾病的焦虑;

  2、对空气污染的厌恶;

  3、对时尚贵族生活的向往。

  针对上面的原始诱因,我们站在消费者的角度,层层推进,按消费者的心理接受过程,逐步说服消费者,最终促使其购买,具体说服消费者的过程按如下策略展开:

  根据上面的说服消费者策略,我们创作出电视广告和系列的报纸平面广告:

  1、电视广告创意

  2、报纸平面广告创意

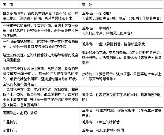
  ①本·拉登正逼近您的孩子

  空气中有病菌、异味,孩子的健康受到严重的侵害。很多家长使用各种化学制剂喷洒空气,一部分细菌是被灭掉了,但化学制剂中更有害的化学成分将攻向孩子脆弱的身体,您作为家长难道不是拉登吗?

  而一直风靡于古代宫廷和当代欧美的B牌空气清新香能让家长摆脱被冠以“拉登”称号的委屈。

  基础文案略

  ②母亲“食子”

  ③孩子倒下,母亲是元凶!

  ④母爱怎成“虐待”?

  ⑤好母亲,爱上了“香”

  上面的电视广告创意和平面广告创意紧紧围绕着说服消费者策略展开,就是在打击竞争对手——空气清新剂和对母亲进行恐吓诉求的同时以达到告知、促进销售的目的。用项目组一个兄弟的话来形容:我们是不折不扣的“奸商”啊!

  我是葛朗台,我怕谁

  丑媳妇早晚得见公婆,不管对产品策划如何到位,最终产品要在现实中直面消费者,而对于新产品来讲,要想给消费者留下一个好的第一印象,一般是通过公关活动和促销活动进行的。公关活动和促销活动对于企业来讲需要资金资源的投入,所以要求获得最大的产出,也就是常说的低成本经营策略。公关活动有益于企业产品品牌的塑造和企业知名度、美誉度的提升,而促销活动更多的是促进产品的销售以迅速打开市场。针对空气清新香的市场知名度几近于零的情况下,我们制定了系列低成本运作的公关活动和促销活动。

  针对大众市场推出产品的上市公关活动——“馨香小屋,您来体验”。制作外观独特的塑料制小屋,以吸引社区内的消费者前来观看。在活动具体展开时,在屋内点燃空气清新香让消费者进屋切身体验,并同时免费赠送特装空气清新香。该活动之所以选择在社区内进行,是因为我们的目标消费者在那里,同时又能造成新闻效应,并且也暗示了B牌对产品质量的保证。该公关活动的最大一个特征是以低成本运作手段,迅速形成口碑传播,建立产品的知名度。

  针对考生市场,我们同时推出了“清清脑,考得好”的连环公关活动和促销活动。公关活动在各地的重点中学举行,向学校和学生免费赠送醒脑型空气清新香以提升产品的知名度和美誉度。在公关活动的稍后,离中高考还有近两个月左右的时间(这个时间距离是学校、家长、考生最为关心的时间段),举行促销活动。促销活动也别出心裁,采取空气清新香+考试模拟题的方式进行促销,目的也是以最低的成本达到促销活动激增销量的目的。

  另外我们针对春秋两季为感冒高发期,推出“B牌香飘,不感冒”的公关活动,主要在各大城市的中心医院进行;针对春节的特殊时段,推出“好年点好香”的促销活动;针对南方的梅雨季节推出“梅雨季节不知‘霉’”的促销活动。

  以上所有公关活动和促销活动遍布春、夏、秋、冬四个季节,让空气清新香不断的冲击着消费者的感官,并且通过“点”市场的运作,能够使空气清新香的这个世纪“新生儿”迅速成长,声名远扬。

后记

  河北B牌香业集团经过20余年的发展,在亚洲同行业中处于垄断的竞争地位,但其所处的行业属传统行业,在消费者心中的知名度极低,“B牌”基本谈不上是什么“品牌”。这对于实力雄厚的B牌香业集团来讲,的确有点冤枉。

  B牌香业就像一个长在农村的美女,虽然天生丽质,但气质上仍有浓重的乡土气息,而本次市场推广策划就是要使B牌香业这位美女香人脱胎换骨,焕发出大城市美女的耀人风采。空气清新香的推出对于B牌香业来讲,具有非同寻常的意义,能让企业利用这颗“银色子弹”,将B牌品牌迅速打响。

  也许真的是巧合,我们和B牌香业的姻缘真的很具有非常色彩。双方的合作缘起我在河北的讲课,杨总认为我们能给他们的产品带来成功,我们也认为他们的产品很好,这个合作的开端,我戏称之为“一见钟情”。我们在到B牌香业去阐述报告的时候,正好碰上他们的一个员工结婚,婚礼在B牌香业的宾馆举行。看着新人公婆被抹得黑黑的,项目组的一位女士被吓了一跳,还以为新人公婆以前发生过什么意外呢。后来经过杨总的介绍,我们才知道原来是当地的风俗习惯。B牌的张总在餐桌上对我们讲:我们是盼星星,盼月亮,终于把你们盼来了。作为策划人,我们知道时间对于企业来讲意味着什么, 所以餐罢没有休息,立刻进行项目策划案的阐述。

  整个项目阐述大概用了三个多小时的时间,张总当场就肯定了整个策划案的思路,当然也出现了一些分歧,问题的关键在于B牌香业的经营思想。因为他们主要经营的产品是传统的卫生香,其产品的目标消费者层次较低,所以其20几年来的经营策略是围绕着空气卫生香的目标消费群来做的。而空气清新香为绿色产品,其目标消费者的相对知识层次较高,所以其营销手段包括产品的形象载体、标志、包装策略、价格策略、通路等都必须进行变革,而这些变革首先要求企业经营者的思维转型。整个有关策划案的问题,基本上都是源于上面的“思路”问题,通过详细的、反复的沟通和磋商,最终杨总非常认可我们的思路,决心以最大的力度推广空气清新香。双方最终达成一致,即:要想成功推广空气清新香,首先要从企业内部的营销人员的思想转换入手。我对杨总讲,我们的任务还没有完成,下个月我们来为贵公司员工做培训,员工思想转换的工作就交给我们吧。杨总笑着说,好!太好了。

  策划案虽然结束,但它仍然还在纸上,我们期待着将其变成现实的成功。B牌的品牌塑造之旅也刚刚起步,我们将继续和B牌香业并肩战斗,让B牌空气清新香香飘千万家。我们仿佛听见了一个声音“好香,真的好香”……

[组图]B空气清新香市场推广策划案纪实           ★★★ 【字体:
B空气清新香市场推广策划案纪实

作者:李海鹰     人气:321    全球最全的财富中文资源平台

从B牌香业集团公司回来时,我带回来一大包五颜六色的空气卫生香,开始兄弟们还以为是食品呢!作为策划人有一个得天独厚的优势,就是我们是第一个使用新产品的消费者。到公司后,我拿着一根点燃的空气卫生香直奔策划部,将香具有的神奇功能讲给兄弟们听。我对他们讲,这种香能杀灭空气中95%以上的细菌,是世界首例绿色室内空气卫生用品,看着兄弟们的表情,他们知道以后的日子又不好过了,但当时包括我也没有想到我们竟与中秋节和国庆节的休假无缘了。

  闻着沁人心脾的清香,我们决定,从8月15日开始,空气清新香市场推广战役正式打响。说干就干,项目组立刻成立,接下来的工作就是项目组内部讨论。又一次围坐在不知有过多少次头脑风暴的会议室圆桌旁,我经常和兄弟们讲,这间会议室就是精锐纵横的炼狱,你们每一个人必须在这里修炼,必须让大脑疯狂的迅速运转,只有做到这点,你们才能从这里走出去,门外面是什么?你们自己应该深知。

市场调查篇

  吃了一个甜枣

  空气卫生香的主要功能为“杀菌、芳香”空气,和目前市场上的各类“空气清新剂”的功能最相似。而空气清新香为空气清新剂的替代产品,空气清新剂自然成为主要竞争对手,为此,我们到终端——各大超市、商场进行了市场走访。

  由于超市并没有固定的售货员,这为我们的侦查工作提供了便利。我们的兄弟一个个目露精光,搜寻着想要的所有信息,包括空气清新剂的价格、香型、厂家、联系方式等等,必要时,我们还满脸赔笑,装出一副很谦虚的样子,向售货小姐请教销量等问题。在我们兄弟油嘴滑舌的引诱下,小姐们很快就会热情的和盘托出。兄弟们心里在“嘿、嘿”,又得逞了。

  经过终端走访,我们发现目前市场上流通量较大的空气卫生用品主要分为三大类:喷雾型空气清新剂、固态空气清新剂、液态空气飘香机。这类产品的特征是:时尚、方便、卫生(表面上的)、价格适中,但该类产品所起到的作用是:用香味来覆盖、掩藏空气中的异味,不仅不能均匀杀菌,而且因其含有对人体有害的化学物质而使本来较差的空气质量“雪上加霜”。所以该类产品特别是喷雾型空气清新剂的销量在持续一断时间后出现了明显的萎缩,固态空气清新剂销量开始上扬。另外我们发现,各类香型的空气清新剂中,柠檬等自然香型销售的比较好,说明消费者存在对天然香味的偏好。

  通过上面的调查表明,喷雾型空气清新剂销量的下滑和消费者对香型的选择偏好反映出,市场期待纯天然的、绿色空气卫生用品的出现,这对空气清新香的市场推广来讲是“一喜”。红顶商人胡雪岩说过,经商要懂得察势、顺势和造势。俗话说,时势造英雄,B牌空气卫生香可谓“生就逢时”,良好的市场环境给产品创造了机遇,空气卫生香的市场推广如果利用好这个机遇,其市场前景非常光明。

  挨了一盆冷水

  此次市调包括终端走访和消费者问卷调查两大部分内容,在终端走访的同时进行市场问卷调查,由在辽宁、北京、河南、安徽、浙江、江苏、广东、福建等八省的销售分公司同时展开。15天后,各省的调查问卷纷纷回寄北京总部。

  经过日夜奋战,统计结果出来了,如果说终端走访结果给了我们“一个甜枣”,那么市场调查问卷就给了我们“一盆冷水”。其中几个重要的调查数据结果如下:

  1、有21.9%的消费者听说过空气卫生香,78.1%的消费者没有听说过;

  2、只有13.6%的消费者听说过分解异味的杀菌新产品,86.4%的消费者没有听说过;

  3、47.9%的消费者认为香具有分解异味、杀菌的功能,而52.1%的消费者则认为没有,人数比例接近1︰1;

  4、有70.2%的消费者觉得香点燃后留下的烟灰很不方便;

  5、大多数消费者购买空气清新剂的原始目的为:除臭、芬芳空气,两者的比例加在一起为82.6%,而用来杀菌的比例仅为16.5%;

  6、64.8%的消费者认为空气卫生香有香洁、净化空气的功能;14.8%的消费者认为有杀菌的功能;

  上面的6项数据无异于晴天霹雳,将项目组的成员一下子震愣在那里。任何产品的成功必须存在强烈的需求,有供无需,再好的产品也是死。首先,我们必须得清楚上帝——产品的目标消费者在哪里。根据产品所提供给消费者的利益点——杀菌、芳香空气来分析,空气卫生香的目标消费者必须符合两个条件,第一:具有空气中含有细菌的概念;第二:有现实杀菌的欲望,知道空气中的细菌对人体的危害性。而通过市场调查发现,消费者购买空气清新剂的原始目的中,除臭、芳香空气的比重占82.6%,说明消费者对杀菌的需求很微弱。另外,86.4%的消费者没有听说过分解异味的杀菌新产品,说明空气杀菌产品市场尚属空白。还有,消费者对香是否具有杀菌功能模棱两可,70.2%的消费者对香点燃后留下的烟灰感到不方便。这一系列的问题使空气清新香面临着被枪毙的危险,极有可能被扼杀在摇篮里!  

策划战略篇

  峰回路转,财神向我们招手

  天色渐渐的暗下来,窗外柔和的桔黄色灯光悄悄的拂过会议室的一切!B牌香业项目组的兄弟们围坐在桌旁,人手一份市调报告,表情凝重,碰巧那天正好是9.11事件一周年纪念日。倘佯在灯光里的我们在思索着,空气卫生香真的要被毙掉吗?可是根据我们的市场终端走访和所搜集到的一手、二手资料表明,绿色、纯天然的空气卫生用品是大势所趋,而且很多消费者已经认识到化学制剂的危害性,空气清新剂的销量下滑就是一个例证,空气卫生香一定有市场,我们必须进行寻找。

  找市场就是找消费者,也就是我们的产品卖给谁,但考虑这个问题的时候,应该反过来想,谁来买我们的产品,谁有对产品的需求,也就是说站在消费者的角度考虑问题。空气卫生香的独特功能是杀菌,但谁又会没事真的为了害怕得病而点盘香来杀灭空气中的细菌呢?答案不用经过市场调查也能凭生活经验得出。这个道理就和人们没病不会吃药的道理一样,空气中的细菌并没有给消费者造成明显的致病效应,所以消费者没有强烈的杀菌需求。如果按着这个思路考虑产品的市场前景问题,空气卫生香肯定是必死无疑了。

  整个会议室烟雾缭绕,我突然觉得我们的思想陷入了一个误区,应该重新整理一下思路。消费者没有需求,是所有的消费者都没有需求吗?没有需求,我们能不能创造需求呢?一个年轻小伙,年轻力壮,根本用不着吃什么补品;但当他年老的时候,身体素质下降,补品就可能成为他的选择了。这就是消费者特殊时期对产品的特殊需求,同样道理,我们应该从消费者对产品存在的特殊需求入手进行分析,找到需求后,根据产品的功能特点制定营销策略,按着这个思路下来基本上就能大功告成。其实这个思路是一种正确的思考方式,归纳起来说即是:找市场必须从产品本身入手,从产品带给消费者的利益点入手,然后再从消费者对产品需求的迫切性入手,从而最终实现消费者需求和产品提供的利益点的成功对接。空气卫生香按原料的不同具有不同的功能,我经过仔细的分析和分类,归纳如下:

  看着产品的细分结果,兄弟们顿时才如泉涌,哗啦一下子蹦出四五个市场。经过慎重分析,我们选择了三个特殊市场和一个大众市场。针对苹果、檀香的醒脑功能,开发出醒脑型空气清新香以针对考生市场,每年的6月份是考生的季节,中国有上千万的考生将奔赴考场,而且在这特殊时期,考生对产品的需求比较迫切;针对艾叶、菊花的预防、缓解感冒功能,开发出防感型空气清新香,我国春秋两季是感冒的多发季节,消费者对产品的季节性需求相对比较强烈;针对香业天竺葵的功能,开发出易睡系列空气清新香,针对失眠者,这个市场也比较大;而针对空气卫生香的基本功能,我们将其作为取代空气清新剂的大众家庭卫生用品来做。经过如此剖析,空气卫生香的生意来源出来了,即:

  1、切分现有空气清新剂市场;

  2、开发潜在熏香保健市场。

  随后,空气卫生香的市场推广策略也就水到渠成了,即抓住三个特殊市场,以之为点,迅速启动市场,打开产品的知名度;咬住一个大众市场,以之为面,将空气卫生香做成家庭必备空气卫生用品。

  三点带一面的市场策略基本形成,项目组的一个兄弟突然从口袋里掏出一带方便面,抬起胳膊看着手表诙谐的说,现在是凌晨三点,我这也是“三点带一面”,将手中的面举得高高的。兄弟们被他这一折腾,顿觉肚子空空焉!走,吃面去!桔黄色的路灯下,我和兄弟们的几个斜斜的影子在晃晃悠悠。

策划战术篇

  再好的战略也要有行之有效的战术来支撑、来实现,否则就是纸上谈兵。战术包括产品本身的规划、产品价格的制定、通路结构规划、广告等宣传规划、公关活动和促销活动的策划。鉴于产品的价格和通路为企业的商业机密,在此就不再一一披露。

  梦游般的呓语

  在我第一次见到空气卫生香外包装的时候就有两个不顺眼:第一个不顺眼是“空气卫生香”这个产品名字,一者价值感不强,很土气,没有很好的反映出产品的功能特点,将对产品的价格产生很大的影响;二者消费者易将空气卫生香和传统的卫生香相混淆。给产品起名字是营销策划中最让人头疼的事情之一,中国的方块字组合有成千上万种,要在这波澜壮阔的文字海洋中找出一个恰当的词语组合作为产品的名字的确非常难。有时一个好的名字是经过项目组的兄弟们冥思苦想、头脑风暴生产出来的,而有时一个好名字却是在无意中的灵光乍现中产生。在给空气卫生香换名字的时候颇具戏剧性,当时我和项目组的一个兄弟在公司宽阔的阳台上讨论产品名字的问题。我们不觉地陷入了沉思,指间的烟雾袅袅升起,我当时好象进入了梦境一样,不知道自己在想什么,真好象道家讲的那样进入了一个天人合一的境界。耳畔突然游进了一个好象呓语般的词汇——空气清新剂,我突然灵机一动,为什么不叫空气清新香呢?对,我突然被兄弟的一句梦话激动地蹦了起来,当即分析了该名字的好处,如下:

  第一,我们的生意来源首先是切分空气清新剂市场,采用空气清新香作为产品名,能让消费者直接联想起空气卫生香的主要竞争对手——空气清新剂;第二,利益点明确,“空气清新香”借助“空气清新剂”的家喻户晓,将十分有利于市场的传播;第三,我们在宣传空气清新香的时候,直接将“均匀杀菌”作为第一诉求点,这里还有一个问题:市场调查表明,很多消费者对空气清新剂有无杀菌功能的概念很模糊,在此情况下,我们明确提出我们产品的功能,再辅以“绿色纯天然,不含化学有害成分”的宣传,将更有利于市场推广;第四,空气清新香中的“清新”两个字与产品的格调“绿色纯天然”,以及和产品的宣传策略相吻合。根据上面的分析,我们立即拍板,决定采用空气清新香这个名字。产品名字的确定解决了第一个不顺眼问题,接下来该解决的就是第二个“不顺眼”问题。

  旗袍缝里出名堂

  所谓第二个不顺眼即为:产品的外包装五花八门,给消费者的感觉是各个产品不是产自同一家,形不成品牌联想,对产品日后的品牌塑造极其不利,所以我们必须让所有的产品用“一个鼻孔”喘气。

  旗袍在人们心目中的形象是“古典而时尚”,尤其是旗袍的开缝,在窈窕淑女的曼妙身材摇动时,伴随着旗袍缝的开合,那种若隐若现的美也许才是旗袍的真正魅力所在吧。唐装热,同样也反映出人们对美的追求趋势。香是彻底的传统生活用品,在消费者的心目中,多为特殊节日用的日常用品,和旗袍、唐装一样具有古典的韵味。但空气清新香的功能确是现代的、绿色的、纯天然的,同时B牌香业本身形象也属于传统型企业,面临着向现代企业形象转型的问题,这就要求我们必须找到一种统一的包装形象载体来“承上启下、继往开来”,以此塑造品牌形象。另外,我们还考虑到空气清新香的目标消费者中的最大一个消费群体为“家庭妇女”,她们一般会被色彩鲜艳或美丽的外包装所吸引,易达成尝试性购买。根据以上的分析,我们选定旧上海三、四十年代身着旗袍的美女为空气清新香的形象载体。

  另外选定旗袍美女作为形象载体,还有一个很重要的原因。我们将“杀菌”作为第一诉求点,“芳香空气”作为第二诉求点以支撑空气清新香的杀菌功能,但存在的一个现实问题是:消费者单纯的杀菌需求不强烈;再加上空气清新香具有一些先天的劣势,如有烟灰、用火点燃、有烟、整个室内空气杀菌市场还处于启蒙期阶段,在此情况下如果不赋予空气清新香某种新概念,也就是给消费者一种用香是一种生活享受的感觉,就难以抵消香本身的一些先天和后天的劣势。而形象载体——旗袍美女透露着一种优雅气质,这样再辅以广告等宣传手段所传达给消费者同样的信息,必将会使消费者产生购买空气清新香的欲望,同时空气清新香的杀菌功能也不再显得苍白、形单影支。

  海南岛,少林寺还是吐鲁番?

  我们都是中华儿女,我们拥有同样的黄皮肤,但我们每个人都必须有自己的名字。在黄宏和宋丹丹主演的小品“超生游击队”里,黄宏给孩子起的名字为海南岛等地名,看起来很搞笑,但确实具有纪念意义,将整个小品所要表达的主题表现得很到位。空气清新香的大名字一经定下了,外包装的底色和形象载体也统一了,接下来的任务必须得给各种不同品种的产品起不同的名字以形成产品概念差异化。

  给产品起名字有几个原则(针对空气清新香):第一,产品的名字要参照产品的规划策略;第二,要参照产品的功能;第三,要与产品的形象定位相协调;第四,要有价值感,能够支撑产品的价格策略。空气清新香的功能划分主要根据的是香型,有桂花、茉莉、玫瑰、天竺葵、柠檬等。我们经过仔细的研究将产品规划为下表所示:

 

  上述产品组合分为两大系列,分为大众型产品系列和特殊型产品系列。大众型产品系列包括豪华装系列、普通装系列和简装系列,豪华装系列的包装比较有价值感,可以用于送礼,价格相对较高;普通装为家庭日用实用型,根据使用场所的不同和消费者的需求不同,我们设置了不同的香型产品,价格相对居中;简装系列为简易纸外包装,价格较低,以满足消费水平较低的消费者购买。特殊型产品系列包括高效防感香系列、醒脑香系列和安睡系列,对于每种香型的产品,我们没有起很直白的如桂花型、茉莉型等名字,而是根据上面的起名字四原则赋予产品很有诗意、很有价值感的名字,如茉莉舞、桂花月、映月竺和柠檬情等,让消费者在看到产品的名字时,能产生“香飘悠悠燃,健康永相伴”的意境联想,这样价值感的提升就能支撑价格的提高,同时又与香的品牌塑造策略相吻合。只有这样,消费者才会觉得花钱买我们的产品很值,因为任何人都从心底里希望自己买的东西很划算,自己的某种欲望能被满足。所以我们的策略必须能够给消费者以这样的心理暗示。

财富论今——新的理念  心的飞越   
  • 上一篇财富:

  • 下一篇财富:
  • 打造全球最全最实用的财富中文资源平台!     的理念   的飞越