您现在的位置: 新语文 >> 企业管理 >> 综合治理 >> 危机管理 >> 正文

[组图]面对危机,如何应对           ★★★ 【字体:
面对危机,如何应对

作者:佚名     人气:336    全球最全的财富中文资源平台

 塞翁失马,焉知祸福。亡羊补牢,为时未晚。

   ——中国古代寓言

  我想把三株的体会、经验和教训告诉大家,希望引起大家对危机管理的重视。——三株集团总裁吴炳新

   1978年《福布斯》以公司市值为基准进行全美100强排名。在当年的100家企业中,38家已经不复存在——3家破产、35家被收购。在幸存企业中,有30家已无力问津《福布斯》2003年全美100强榜单。25年间,68%的昔日赢家被淘汰出局。

   ——波士顿咨询公司全球董事会主席卡尔•斯特恩

  危机管理是指组织或个人通过危机监测、危机预控、危机决策和危机处理,从而避免、减少危机产生的危害,甚至将危机转化为机会。危机管理被广泛运用于企业、政府、媒体等。

  依据定义,危机管理具有不确定性、应急性和动态可变性的特性。那么,我们所开展的危机管理工作也应该根据其特性进行。

  就企业的危机管理,杰弗里•R•卡波尼格罗在其《危机顾问》一书中,提出了“危机顾问观念”的概念,并给予相应的模型(如图5-1所示)。卡波尼格罗的“危机顾问观念”就是将最有效的危机管理理念最佳地应用于企业经营过程中。这种理念包括一系列有助于防范、管理和成功应付企业危机的行动和管理步骤。用模型加以注释,环环紧扣,每个环节都非常直观,一目了然。

  图5-1 危机顾问观念模型

资料来源:《危机顾问》,[美]杰弗里•R•卡波尼格罗著。

   危机管理小组

  危机管理小组是专门从事危机管理工作的组织和机构,是由一群具有活力和创造力的人员组成的机构,具有非常设性的特点。危机管理小组的目的仍在于系统的情报搜集和管理危机资讯,使企业危机防患于未然或者使危机损失最小化。危机管理小组的职责在于危机处理的目标设定(Object)、危机的侦察和分析(Detection)、危机的辨别(Identification)、危机的评估(Estimation)、危机的评价(Evaluation)、危机的预防(Prevention)、危机的解决(Resolution)及危机的恢复(Recover)等工作。

  管理小组成员构成

  整体而言,考虑到企业危机所涉及的范围及辐射的广度,危机管理小组成员的组成需要多部门、多学科的人员进行重新编组和整合,以有效地预防和解决危机。

  一般而言,企业危机管理小组通常由企业最高决策层成员(副总以上级别人员)、公共关系部经理(多数时候,要同事充当新闻发言人的角色)、安全保卫部部长、法律顾问等人组成管理小组的核心层(现在较流行的做法是,企业将外部聘请的危机管理专家一并列入核心层)。然后,企业会依据不同的危机类型,决定不同类型的新成员的增补。比如,财务系统危机则会增加财务总监或财务总会计师等,营销系统危机则邀请业务部门负责人,产品质量危机则增加产品总工程师或者技术开发部经理,另外会聘请组织以外的危机管理专家,或者其他方面的权威专家等进入管理小组。

  至于人力资源部、行政部、小组秘书等则主要负责后勤保障工作的及时到位。通常情况下,一般危机管理小组成员保持在6~10个人是较为理想的构成。当然,具体需要视危机大小而定。

  危机管理小组职责划分

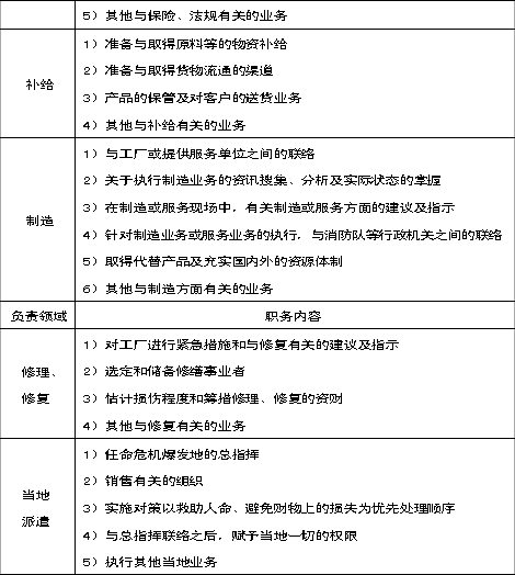
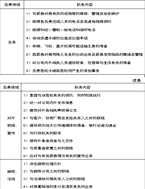
  根据日本危机管理的权威研究机构的研究成果,危机管理小组的涵盖面要具有广泛性,应该包括总务、对外联络、宣传、保险、法规、补给、制造、修理、修复、当地派遣等方面。各个细分小组的具体职责如表5-1所示。

  危机管理小组职责划分

  根据日本危机管理的权威研究机构的研究成果,危机管理小组的涵盖面要具有广泛性,应该包括总务、对外联络、宣传、保险、法规、补给、制造、修理、修复、当地派遣等方面。各个细分小组的具体职责如表5-1所示。



财富论今——新的理念  心的飞越   
  • 上一篇财富:

  • 下一篇财富:
  • 打造全球最全最实用的财富中文资源平台!     的理念   的飞越