您现在的位置: 新语文 >> 企业管理 >> 综合治理 >> 危机管理 >> 正文
[组图]企业风险与危机管理(四)           ★★★ 【字体:
企业风险与危机管理(四)

作者:佚名     人气:364    全球最全的财富中文资源平台

.   九、实操步骤六:拟定风险与危机计划
    风险与危机管理机构的首要职责就是草拟风险危机管理计划,风险危机管理计划的草拟就是对风险危机情境作沙盘推演的过程,其目的就是在事前对可能发生的潜在危机,预先研究讨论,以发展出应变的行动准则。
    1、风险危机管理计划的内容
    企业应根据可能发生的不同类型的危机制定一整套危机管理计划,一套完善的“风险危机管理计划”对于一间机构能否继续生存在市场上之影响足可比拟一套良好的“商业计划”所占的地位。基本的风险危机管理计划应包括以下8个方面内容:




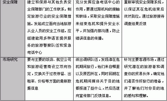
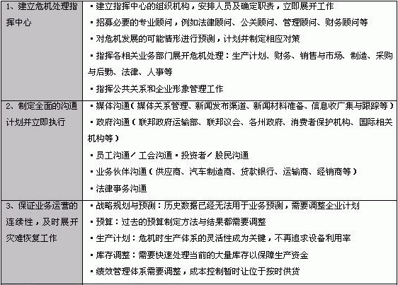
    以下是某公司的危机处理计划:


    世界旅游组织也有一个旅游危机管理计划:


    2、风险危机计划的十大弊病与十大原则
    风险危机管理计划是一个至关重要、极为核心的工作,它需要了解到:


十、实操步骤七:进行风险与危机训练
    风险与危机管理计划停留于纸面意义是不大的,只有经常予以训练才能在危机真正到来之时应对无虞。
    风险与危机训练的目的在于使组织成员除了对既有的因应策略能有所了解及熟悉外,其最主要的目的是想透过此种训练的过程使其成员能够培养出分析的能力与知识取得的能力,并从中学习及培养独立判断的能力,以便其在危机的情境下能作出创造性的决策,并能以弹性的行动来解决危机。
    1、风险与危机培训
   
    2、风险与危机演习
    定期的模拟训练不仅可以提高管理小组的快速反应能力,强化管理意识,还可以检测已拟定的风险与危机管理计划是否充实、可行。
   


十一、实操步骤八:风险与危机的监测与报告
    危机一旦发生,是否能在第一时间内发现并向危机管理部门报告至关紧要。
    1、风险与危机的监测
    必须建立高度灵敏、准确的信息监测系统,随时搜集各方面的信息,及时发现危机讯号。
   
    2、风险与危机的报告
    组织中应对危机作追踪并将所得的情报向危机管理部门报告,使其能够掌握可靠的讯息来对危机情境作评估,并决定其所需采行的因应步骤。
    优秀的风险报告体制应当给组织中不同级别的机构和人员提供不同的信息。
   
   

来源:中人网 刘威
财富论今——新的理念  心的飞越   
  • 上一篇财富:

  • 下一篇财富:
  • 打造全球最全最实用的财富中文资源平台!     的理念   的飞越