您现在的位置: 新语文 >> 企业管理 >> 战略管理 >> 知识管理 >> 正文
[组图]企业人力资本投资的价值增值分析           ★★★ 【字体:
企业人力资本投资的价值增值分析

作者:奚国泉 …     人气:494    全球最全的财富中文资源平台

  企业人力资本投资与企业价值之间有着密切的联系,人力资本投资在知识经济条件下也有了新的发展,对企业价值的提高具有极大的推动作用。

  一、企业人力资本投资类型的比较

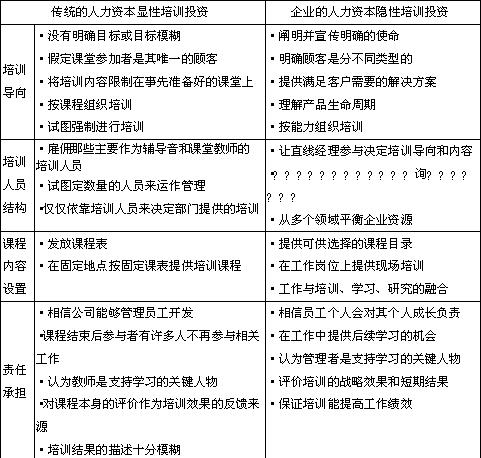
  企业人力资本隐性培训投资与传统的人力资本显性培训投资的不同表现在以下四个方面:(1)培训导向。(2)培训人员结构。(3)课程内容设置:(4)责任承担,(参见表1)

表1 企业人力资本显性与隐性培训投资的特点比较



  从表1中看到,培训导向是指企业树立明确的目际和方向,根据不同的经营战略需要制定培训方案和不断改进培训项目:在培训人员结构上将是两种培训类型最显著的区别。传统的人力资本显性培训投资趋向于由固定的从事某一特定职能,如指导设计的培训者和管理者来运营。而企业人力资本隐性培训的培训者结构则根据对产品和服务的需求不同而变化。培训者不仅具有专业能力(如指导设计)而且能作为内部咨询专家并能提供更完善的服务,从课程内容设置上看,人力资本隐性培训投资是培训、学习和研发与工作间的融合,既可以看成是人力资本的开发,也可以看成是人力资本投资,也就是说,工作中有培训,培训融合到工作中,难以区分,难以分离。从培训投资的责任承担看,隐性培训投资强凋员工个人的投资行为,企业提供一个良好的外部学习条件的支持。企业中常见的隐性培训投资形式主要是干中学,具体有工作轮换、研发和学习型组织等。可以看到,隐性培训形式是企业市场竞争中演变而来的。传统的显性培训的企业环境是一个比较确定的经营环境,可为企业所驾驭,并且公司能控制并预测未来所需要的知识;而隐性培训投资的产生是由于企业面临激烈的市场竞争环境、外部环境存在持续不确定性因素,由于不能事前预见到可能存在的问题,培训建立在虚拟的、隐性的基础上以帮助员工应付实际将出现的特定的经营难题。

  总之,企业人力资本显性和隐性投资各具有下列特性:第一,在人力资本隐性投资中,员工个人对学习负主要责任;而在人力资本显性投资中,是公司对学习负主要责任。第二,在人力资本隐性投资中,最有效的学习是在工作当中进行的;而在人力资本显性投资中,则是在课堂上。第三,在人力资本隐性投资中,为将培训成果转换成工作绩效的提高,经理和雇员的关系协调至关重要,也就是说,为了让员工能够在工作中应用培训成果,企业应该负责学习内容并能将其运用于实践当中,具体是让员工承担在工作中应用培训成果的责任,同时帮助员工排除在开展工作中应用所学技能的障碍;而在人力资本显性投资中,更强凋完成企业培训任务。

  二、企业人力资本投资行为的经济分析

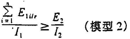
  企业人力资本投资的主体是企业,其投资的目标不同于个人(家庭)或政府的投资目标。企业作为市场中自主经营、自主决策、自负盈亏的经济实体,其行为动机主要来自于企业对利润的内在追求,在长期中达到企业价值增值的目的。在此前提下,企业对人力资本的投资主要表现在对职工的教育培训投赞,这可视为一种与物质资本投资相对应的投资,其投资动机符合一定条件下的利益最大化原则。根据这一原则,企业人力资本投资行为服从以下模型:

  模型1:企业人力资本投资支出所取得的顶期收益按市场贴现率贴现后应不低于其投资成本,即:



  Eli为某一时期(年)的教育投资收益,r为贴现率,I1为教育投资,n为人力资本投资取得收益的整个期限。模型1表明了企业人力资本投资的基本条件,但不是充分条件。

  模型2:企业人力资本投资的预期收益率(收益与投资的比率)应等于或大于企业对其他方面的投资的收益率。假如把企业的投资只划分为对物质资本和人力资本的投资,则:


  
  其中:I1、I2分别为物质资本投资成本与物质资本投资收益。模型2是企业从事人力资本投资的充分条件。也就是说,只有那些能为企业带来较高收益的人力资本投资才会为企业所采纳和实施。因此,企业人力资本投资除具有与家庭、政府所从事的人力资本投资的一般特征之外,还具有独特的一些特征。

  1.企业人力资本投资的内容具有很强的企业经济利益目标性。政府的人力资本投资目标强调社会效益目标和教育的外在性,提高民族的整体素质;家庭的人力资本投资更重视个人的未来经济收益的最大化。在政府和家庭投资主体的目标下,人力资本投资的主要内容有:医疗和保健,主要是为了维持和恢复人力资源的劳动能力,减轻或消除各种疾病对人体的侵害和劳动中各种因素对人体的损害。加强这方面的投资有利于保护人力资源的能力,但这种投资的收益对企业来说是间接的,它存在于企业的隐性人力资本中。用于个人和家庭为寻找更好的就业机会而流动的费用。这种投资是直接满足追求个人效用最大化的目的,所以,这项投资与企业目标是无关的。用于各种正规教育和成人教育方面的投资。这类教育是形成劳动能力的基本条件,而非重要条件。在劳动力市场供大于求的情况下,没有企业愿意对员工进行基础教育和一般知识的教育投资,这类投资的主体只能是政府、家庭和个人。

  企业人力资本投资的内容是在职培训,主要是培训企业生产经营管理中的技术、知识、经验,特别是企业与生产经营相关特殊性培训,多偏重于可以直接解决实际问题的各项技能的提高上,以确保员工能及时将投资结果转化为现实的生产力,运用于实际生产中,使之增加实用性。近几年来,随着企业管理人性化的发展,企业人力资本投资的内容逐渐地延伸到行为科学、文化、艺术等各个领域,呈现出一种向广泛化发展的趋势。并且,企业开始注重投资的长远化目标,即强调企业价值最大化,而不仅仅是短期利润最大化。

  2.企业人力资本投资形式的多样化、灵活化。企业人力资本投资形式的多样化。企业人力资本在职培训投资中的具体形式主要根据企业的培训内容来选择,应选择投资效果好的培训形式,让参加培训的员工容易接受培训的内容,同时让员工更容易转化培训内容形成现实生产力。从而增加企业价值。不同的培训内容需要不同的培训形式加以配合,这是需要加以研究的问题:


  3.企业人力资本投资客体的复杂性。企业人力资本投资的对象是企业的全体员工,他们的工作岗位不同,工作的要求也不同,如何从经济性上来保证有效地选择培训的客体,这是有必要探讨的内容。

  三、中国企业人力资本投资的策略

  当今,一些先进的国家在企业人力资本投资方面有许多值得借鉴的措施,中国政府和企业都应该认真思考。

  1.许多国家把人力资本投资纳入政府与企业管理,成为政府行政领导和企业管理的重点内容。法国政府和企业部门全面开展人力资本投资,政府在这方面支付的经费约合全国普通教育经费的25%。企业支付的经费为职工工资总额的105左右。美国对企业人力资本投资也极为重视,目前美国每年接受人力资本投资的工程师人数约占全美工程师总数的20%,工程师人均教育经费每年超过8000美元。

  我国政府也应加强企业人力资本的投资。特别是应建立国家级的高水平培训中心,并积极开展国外合作,积极吸引和鼓励外国组织在该领域投资。

  2.一些发达国家的政府以法律形式确保企业人力资本投资的实施与发展。迄今,越来越多的国家在其法律条款申明确规定企业员工享有接受人力资本投资的权利及义务,并规定了企业进行人力资本投资的最低期限、费用和参加培训人员的比例。日本在上个世纪80年代初就通过法律规定,凡雇佣10人以上的雇主必须用雇员工资的10%左右作为其进行人力资本投资的费用。现在日本有些大企业实际用10%—15%的工资作为人力资本投资的费用,且仍有上升的势头。美国的企业人力资本投资也很领先,有10多项法律规定了员工的教育培训制度。

  我国企业的人力资本投资也正受到政府的重视,并行政性规定了培训投资应不低于员工工资总额1%的水平。但是从实际调查结果来看,有很多企业的投资水平还不到1%。所以,应加强国家的企业人力资本培训投资工作,推动企业的技术进步和企业价值的提高。

  3.建立学习研发型组织。很少有人把企业研发与员工培训联系起来,实际上企业培训水平的高低很大程度取决于企业研发能力和水平的高低。当企业取得了高水平的研发成果时,企业不仅获得的是,显性人力资本的提高,而且也获得隐性人力资本的提高,这是用显性人力资本带动企业隐性人力资本。换句话说,企业研发不仅带来企业的直接经济利益,而且培训了企业人力资本的队伍,为企业进一步的发展奠定了基础。从这个角度看,企业研发活动并不仅是一项生产经营投资,而且还是一项十分重要的人力资本投资活动。在知识经济时代,许多企业重视新技术运用,通过技术引进、自己研制或与引进并重,纷纷加大研究与开发的力度。
财富论今——新的理念  心的飞越   
  • 上一篇财富:

  • 下一篇财富:
  • 打造全球最全最实用的财富中文资源平台!     的理念   的飞越