您现在的位置: 新语文 >> 人力资源 >> H R 资料 >> 正文
[图文]新进人员职前介绍检查表           ★★★ 【字体:
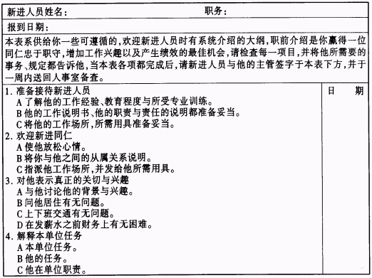
新进人员职前介绍检查表

作者:佚名     人气:264    全球最全的财富中文资源平台

.                                        
财富论今——新的理念  心的飞越   
  • 上一篇财富:

  • 下一篇财富:
  • 打造全球最全最实用的财富中文资源平台!     的理念   的飞越