您现在的位置: 新语文 >> 人力资源 >> H R 资料 >> 正文
[组图]职务说明书—客户中心(客户支持)           ★★★ 【字体:
职务说明书—客户中心(客户支持)

作者:佚名     人气:349    全球最全的财富中文资源平台

一、基本资料                                     资料编号:客001
     

二、工作内容
1、工作概要
    负责客户中心客户的管理、支持

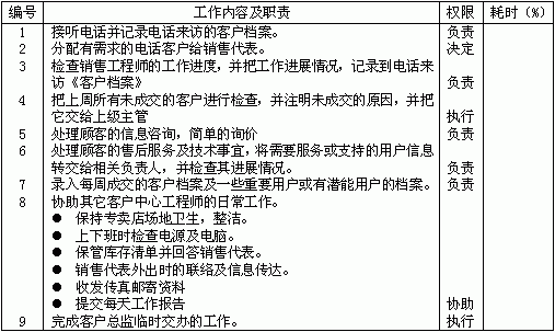
2、职务说明(逐项说明工作任务、职责、权限、时间消耗)
   

三、工作关系:
   

四、任职资格:
   

五、工作场所:
   

六、考核标准:
1、工作绩效:
2、工作态度:
3、工作能力:
4、专业知识:
5、责任感
6、发展潜力
7、企业文化
8、协调合作
9、品德言行
10、成本意识从以上十个方面来考核

六、备注:

直接上级:                             该职务执行人:

                                                  年       月       日
财富论今——新的理念  心的飞越   
  • 上一篇财富:

  • 下一篇财富:
  • 打造全球最全最实用的财富中文资源平台!     的理念   的飞越