您现在的位置: 新语文 >> 人力资源 >> 组织文化 >> 正文
[图文]渠道冲突问题的最根本解决:回到科特勒!           ★★★ 【字体:
渠道冲突问题的最根本解决:回到科特勒!

作者:作者:曾…     人气:367    全球最全的财富中文资源平台

渠道冲突是个普遍存在的问题。
作为与企业休戚与共的营销顾问,我们在长期的咨询实践中,依据科特勒的学说,逐步为客户开发了顾客(渠道服务对象)定位、渠道提升、社会资源整合、企业核心能力发展方向调整、业务流程改组等系列工具,自信能解决所有营销问题,当然也包括渠道冲突问题。在此愿意抛砖引玉,求证于方家。

一、渠道为什么冲突:寻找关键因子

渠道冲突的关键因子究竟是什么?
在解释“渠道为什么出现冲突”的时候,企业主、策略人员、业务人员、部分想当然的“理论家”,往往会“本能地”提出一些似是而非的观念。

例如:
1、认为“渠道出现冲突”是因为“经销商自私”、“鼠目寸光、太现实”;或者因为“品牌运营商招商动机不纯,想圈钱”、“过河拆桥”、内部腐败;或者零售商“贪得无厌”、“盈利模式改变”等原因。

厂家、经销商以及所有渠道合作成员都是独立的利益体,“自私”、“价值最大化、投入产出最大化”都是一定的。

但是,这只是“渠道冲突”的潜在诱因,而不是渠道冲突得以发生的全部条件。

否则,就会得出“渠道冲突不可避免”的结论;
否则,也就不能解释企业链与企业链之间的差别:为什么有的品牌,在整个渠道体系中,渠道各个成员之间关系融洽、各个伙伴企业共同成长;有的品牌则渠道内各企业之间互相算计、互相对立,甚至众叛亲离、崩盘。

2、认为“渠道出现冲突”是因为品牌运营商或厂方的“渠道管理能力差”、“管理技巧不足”、“区域经理人失控”。
以此为据,有人“发明”了许多“提高渠道管理能力”的技巧。
如,为了防止窜货,设计了“地区代码”、“窜货保证金、赔偿金”等一系列“招术”;
为了防止“促销品被经销商或终端节流”、“进场费被经销商吃回扣”,厂商或品牌运营商也是想千方百计地“控制”。
结果却是“上有政策、下有对策”,都是“机心互动”,都是“机关算尽太聪明,反误了彼此性命”。
因为,渠道冲突本来就不是能在“战术”层面解决得了的事。

3、渠道冲突的真正原因是“价值链”出了问题。
所有渠道冲突都是由“价值”引起的;
当然,这也许是一句废话,因为,营销的基本问题就是“价值交换”;渠道成员之间的关系说到底是“价值交换关系”,“渠道”说到底就是渠道成员们为了降低交易成本而以契约形式明确各方责权利从而形成的价值链。
所以,一切渠道冲突必然是因价值链上的渠道成员之间的价值交换的障碍而起。
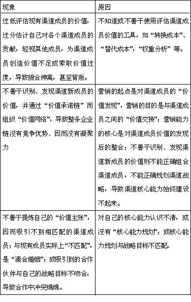
“价值链”问题引起渠道冲突的现象与原因很多,这里简单举几个例子:

二、化解渠道冲突的根本之道:----发现、创造、传递渠道价值
渠道成员之间其实是互为顾客、互为平台的。

科特勒说:“营销就是发现、创造和传递顾客价值”。所以,企业可以用“价值评估”、“价值主张”、“价值网络”三大步,走完一个不断化解渠道冲突、整合渠道资源、逐步走向强大的进程。

渠道价值既是企业为渠道其他成员(包括渠道所有成员,如经销商、供应商、相关社会资源)创造的价值,也指渠道成员及其组合为企业创造的不同层面的价值。

每个企业可以有许许多多的基于自己核心能力与渠道需求的、竞争性的价值承诺、价值主张、竞争点。

如彩电企业,产品最大、最廉价、寿命最长、最清晰、最薄、装饰效果最好、最防震,企业维修服务能力强,品牌的价值感、号召力强,交易的支付周期短、支付价格高、交易量大,等等,都是“竞争点”。

没有一个企业,能在所有竞争点上都占优势。
视你所提出的竞争点为最重要特点的那部分渠道成员,就是你的最有商业价值、你最容易为之创造价值的服务对象,就是你的细分市场,就是你的战略定位。

与你所提出的竞争点的可信性最有关系的渠道成员,就是你的“品牌价值”或其他价值的合作伙伴。

具体而言,渠道成员为你创造的价值又可以细分为以下几类(你为渠道创造的价值,其他渠道成员也是用以下方式归类的):

(1)商业价值
愿意以足够的代价为你所提出的“竞争点”买单的渠道成员。包括以较低的供应价格配合你的低成本战略、以较高的购买力认可你的品牌价值。

只要你所提出的竞争点是以你的核心竞争能力为基础的、是你的优势之所在,你就能像呼吸一样自然地为这群渠道成员创造价值。
否则,你就只是在玩概念,或者在为这群渠道成员的“真命天子”培育市场、鸣锣开道,为人作嫁。

(2)品牌价值
他们是与你所提出的“价值主张”有关的舆论领袖,包括专家、传媒、行业协会,其他意见领袖等渠道成员。还有一些具有特殊号召力的终端卖场。

这些“渠道成员”,无论是购买的数量还是购买的方式、价格,可能都没有商业价值,但他们的态度与行为,能提高你的“竞争点”的号召力或你的竞争点的可信性。有时候,满足这群渠道成员可能无利可图,甚至亏损;但是,当赔的不赔必然导致该赚的不赚。

(3)传播价值
有些渠道成员(包括有些终端卖场),虽然可能商业价值不大,没有品牌价值,却是提高市场接触面,扩大影响力的场所。

(4)其他价值
还有如具有竞争意义的渠道成员,如具有维系网络作用的渠道成员,如没有价值的渠道成员,如表面上是机会实际上是伪装成机会的“陷阱”的渠道成员,还有处于竞争对手的“优势屏障”之内的渠道成员。

所谓“顾客定位”,就是明确“渠道成员组合”,就是明确企业应该用怎样的资源及资源匹配,去赢得哪些渠道成员、暂避免哪些渠道成员,永远防止哪些渠道成员。

“渠道价值组合”要求我们回答:
“谁是我们的朋友”,我们最擅长于为谁创造价值,创造怎样的价值?

为此,我们应该建立怎样的核心能力?什么人最能为我们创造价值,创造怎样的价值?

正如当年我们派出一支队伍去敌后工作,毛主席总要教导我们:先拜访村里最破旧的房屋,因为破旧房屋的主人是最能为我们创造价值,同时我们所创造的价值也是最能为之认可的;还有当地的散兵游勇,爱国绅士等等,各有其不同的价值,我们都要以“统一战线”等为工具去加以整合。

在长期的营销咨询辅导中,我们逐步开发出了一系列的“价值评估”的工具,能让企业精准、迅速地确定“顾客价值组合”。

三、价值链营销:让渠道兴奋点向外“冲突”
渠道成员如果兴奋点、盈利点在价值链内部,不是向销售要利润而是靠截留其他成员的投入来获利,价值链就会失去竞争力甚至断裂。
企业竞争或产品竞争,表面上是品牌竞争,实际上是价值链的竞争。
譬如说两乐间的竞争,表面上是两乐的品牌定位、品牌形象、品牌体验等等之间的竞争,实际上,是可口可乐价值链(包括核心供应商、麦当劳、广告公司、灌装厂、银行等)与百事可乐价值链(包括核心供应商、肯德基、比萨、广告公司、灌装厂、银行等)的竞争。
我们的兴奋点是注重于渠道内部成员间的竞争(议价、截留等)还是注重于价值链竞争,会影响我们对待渠道冲突的看法,影响我们制订整体竞争战略。

以供货商同现代渠道(大卖场)的冲突为例吧。
大卖场号称“做是找死、不做是等死”,与供货商(经销商、品牌运营商或厂商)之间的关系似乎已形同水火。

运用科特勒原理和我们的理念、方法,大卖场是渠道成员之一,是价值链上的一环,同供货商之间合作的起点依然是“价值评估”。
大卖场等不同终端之间,对特定供货商的企业战略、特定供货商的核心能力(含产品)而言,价值上存在极大的区别;有的大卖场具有商业价值,有的大卖场具有品牌价值,有的大卖场具有传播价值,有的大卖场具有人气价值,有的大卖场具有竞争价值,有的大卖场无价值,有的大卖场属于对手的优势屏障终端。

每个大卖场的前后左右,又分布有不同的资源。
对于不同价值大小与不同价值类别的大卖场,如果用科特勒“资源整合”的观点和我们的多年成功经验来看待,每个大卖场都应以“价值评估”为基础,区别对待,分别匹配我们资源的数量、种类、先后。
围绕供货商的企业战略,进行大卖场渠道成员价值评估、分类后,通过“价值链促销”等创意,把“拦截进入大卖场的人流”改变为整合大卖场资源、提高大卖场对人流的吸引力,把“决胜终端”改变为“终端决胜”,也促使大卖场的顾客定位更清晰、竞争能力更强。
这就把与“大卖场”的“渠道冲突”状态转成了整条价值链一致对外的格局。

我们在长期的咨询工作中,开发出了一系列的“资源发现、资源评估、资源整合创意、资源匹配”等的工具,协助客户企业以“价值链”、“资源整合”为工具规划核心能力,已经能百战百胜、从不失手地帮助弱小品牌迅速超越强势品牌,充分证明了科特勒学说的实战价值。

四、以价值交换为基础,构建价值网络
在渠道中,企业所需要的所有资源都是过剩的;
唯一短缺的,是放弃“渠道算计”从而减少渠道冲突的心态,是整合渠道资源的心态、方法与能力。

科特勒以一张实用性极强的表格,勾勒了以价值交换为基础的企业战略规划流程。

原图见于《科特勒营销新论》;针对国内企业尤其是中小企业的现实,结合我们自己的实践,我们做了一些调整:
财富论今——新的理念  心的飞越   
  • 上一篇财富:

  • 下一篇财富:
  • 打造全球最全最实用的财富中文资源平台!     的理念   的飞越