您现在的位置: 新语文 >> 人力资源 >> 绩效考核 >> 正文
[组图]绩优公司人力资源管理经验及其借鉴           ★★★ 【字体:
绩优公司人力资源管理经验及其借鉴

作者:国务院发…     人气:271    全球最全的财富中文资源平台

  绩优公司主要指公司资本回报、市场份额、管理水平、公司品牌及公司信用等俱佳的公司。

  加强人力资源管理制度建设,提升企业基于人力资源管理的竞争优势是我国企业人力资源管理工作的当务之急。借鉴绩优公司的成功经验是可取之道。

  一、绩优公司人力资源管理的成功经验

  (一)国外专家的总结研究

  当前国外专家十分关注绩优公司的人力资源管理特点及企业绩效与人力资源管理的关系、机制。

  1.评判绩优公司的人力资源管理要素
  
  美国国家标准与技术研究所的著名政治经济学家、美国国家质量奖的负责人HARRY S.HERTZ先生主持编制了企业“绩效优异评估标准”,其中人力资源管理的工作系统、雇员教育、培训与发展、雇员福利和满足等是评估的关键点。

  托马斯·彼得斯和罗伯特·沃特曼根据1961年至1980年间企业的综合资产、权益增长、平均市值率、资本平均回报、权益平均回报及销售平均回报等指标甄选出62家绩优公司,发现这些企业具有8大特点:崇尚行动、贴近顾客、自主创新、以人助产、价值驱动、不离本行、精兵简政、宽严并济等。

  美国杰克·费茨—恩兹通过对世界上绩优公司的深入研究,认为8个推动力量构成了最佳人力资产管理系统和方法的基础,即价值、执着的努力、文化、交流沟通、与股东合伙、合作、创新和风险、竞争的激情。

  2.提升公司绩效的人力资源管理实践

  英国内维尔·贝恩和比尔·梅佩认为改善企业业绩的关键人力资源管理策略是甄选合适的人、正确的培训和发展计划、有效的沟通、每一个人都认识到自己的角色责任、各个层面员工的动机、在企业内倡导创新精神等。

  苏米特拉·杜塔和让—费朗索瓦·曼佐尼认为,成功的绩效改进计划都具有这样的特点,即它们是同时从组织的多个方面进行协调一致的变革。成功以这样一种能力为基础,即创造一种能够激励人们以预期方式行事的条件的能力。这种条件只有对文化和人员、技术、过程及机构和系统等方面同时采取行动时才能被创造出来。

  杰夫里·普费弗认为应该通过释放员工能量,提高企业的竞争优势,高效率的公司在人力资源管理方面主要实践16种活动:就业保障、重视招聘、高额工资、奖励津贴、雇员持股、共享信息、员工参与、工作团队、技能开发、一员多能、上下平等、减少薪差、内部提升、长期规划、及时评价、系统哲学等。

  克林顿·O·朗格内克和杰克·L·西蒙内提认为实现高绩效有五项准则:(1)建立认同感:明确组织目标;(2)准备战斗:为您的团队配备工具、才干和技术; (3)增进绩效:营造争创佳绩的氛围;(4)架设通往成功之桥:培养人际关系;(5)保持音调和谐:不断更新与发展。

  3.绩优公司人力资源管理对组织环境的依存性

  米切尔·谢帕克等人提出了一个关于人力资源管理与组织绩效关系的模型,认为组织绩效的提高是企业环境、经营战略、人力资源管理实践和人力资源管理支持等相互联系、相互依存的复杂系统作用的结果。

  舒勒尔认为人力资源管理目标是根据企业总目标来确定的,人力资源管理部门根据目标确定企业人力资源管理的政策和活动,通过人力资源管理效益实现企业效益。

  日本学者认为成功企业的人力资源管理模式必须与企业的经营战略、发展阶段以及企业类型相匹配。不同的企业类型应该有不同的管理模式,政府导向型(如日立)侧重培养与政府沟通型人才,市场导向型(如松下)重视市场开发能力的培养,技术导向型(如本田)提倡技术创新能力的开发,顾客导向型(如丰田)重视客户的需求。但是这些企业人力资源管理的共同特点是,成果导向、对核心人才实行终身雇佣、实行个人自主选择型人事体系、对中层管理人员和专业技术人员实行年薪制、简化资格制度、建立客观的评价基准、鼓励企业内部创业、重视现场实行轮岗、培养多能人才。

  丹尼·萨姆森和大卫·查利斯认为普通公司缺乏一套作为其各方面行为基础的统一的中心原则,而优秀公司拥有这些原则,即普遍结合原则、分散领导原则、一体化原则、行业领先原则、坦率公开原则、注重学习原则、能力创造原则等。那些真正优秀公司所遵循的管理之道是: (1)他们具有专一而完整的改进战略;(2)他们不会去盲目地赶潮流;(3)他们有意识地集中运用一套根本性管理原则,用于指导企业的行为;(4)他们积极地对业绩加以管理;(5)他们把对所有雇员的奖励与企业的业绩结合起来;(6)他们为自己设置比其他领先公司更高的基点,并设立相应的弹性目标;(7)他们以有力而明智的方式把战略、行动与经营、业绩与奖励等因素联系在一起。
  
  (二)国内专家的研究现状及探索

  国内开始关注企业绩效与人力资源管理的关系并尝试进行了一些理论思考,如我国有专家认为人力资源管理与企业效益之间的关系是一个“黑箱关系”。并在深入分析国内外研究文献的基础上,就人力资源管理对企业效益的作用过程和作用方式进行了理论分析,并分析了人力资源规划、选聘、培育、绩效评估、薪酬等方面与企业竞争优势的关系,认为企业竞争优势与企业效益是一种因果关系。

  我们通过对国内典型企业的分析,发现中国企业在人力资源管理方面存在两种典型模式,一种是企业领导层认为员工是一种附属物,实施自我中心式、非理性化家族管理,员工是封闭式的自危表现,其结果是导致企业失败。另一种是企业领导层认为员工是活动主体,实施以人为中心、理性化团队管理,员工是开放式的悦纳表现,其结果是促进企业繁荣。在尝试研究中国企业人力资源管理规范化、标准化与人性化的基础上,我们提出适合中国企业特点的、推进企业改革、提升企业核心竞争力、搭建企业人力资源管理平台、激活人力资源的3P(岗位分析、绩效管理与薪酬管理)模式及绩效管理的4W(为什么做、做什么、做得怎么样和如何应用绩效考评结果)本质理解,并在国有大中型企业实践;同时提出知识经济时代中国企业人力资源管理战略选择——程式化与人性化融合方案。在尝试构建中国企业人力资源管理制度体系的基础上,我们认为当前中国企业人力资源管理制度建设的关键是技术与管理的有机融合,惟其如此,才能真正提升企业竞争优势,创建绩优公司。



  但总体来看,我国关于绩优公司的人力资源管理特点、模式等个性化定制适合中国企业特点的人力资源管理制度体系并实践的研究尤显缺乏。有必要借鉴国际经验,深入调查研究国内企业人力资源开发管理的优秀做法,提炼出针对不同战略、性质、规模及发展阶段企业的人力资源管理特点、模式及所需要的人力资源管理政策环境,构建适合企业特点、促进企业竞争优势形成的制度体系,为提升国际背景下的中国企业的核心竞争力和业绩水平服务。

  二、借鉴绩优公司人力资源管理经验建议

  “制度管人”已成为人们的共识,学习绩优公司人力资源管理成功经验也是可取之道。学什么、如何学才是关键。

  首先,应该认真分析绩优公司人力资源管理成功经验、制度发生良好作用的环境、背景条件,学习先进人力资源管理制度体系构建的思路。

  一种制度效果一定是与特定企业所处发展阶段、经济社会政策环境、人员素质及管理水平相关联的。由于甲乙企业各方面的差异性,甲企业成功的人力资源管理制度不一定在乙企业能发挥良好的预期效果。因此,借鉴甲企业成功人力资源管理制度时,应该认真分析甲企业人力资源管理制度发挥作用的特定环境条件、背景特点,明确人力资源管理制度与特定环境条件、背景特点的关联性,据此判断甲企业成功人力资源管理制度构建的基本思路。

  其次,应该认真分析本企业的人力资源管理环境及现状。

  在明确绩优公司人力资源管理制度发挥作用的特定环境条件、背景特点基础上,应该采用员工职业满意度调查、组织土气调查、访谈、文献资料分析等方法认真诊断分析本企业的人力资源管理环境及现状,判断:本公司与绩优公司所处的特定环境条件、背景特点是否具有类同性?如果类同,本公司完全可以借鉴绩优公司成功人力资源管理制度体系;如果有差异,本公司仅可以借鉴绩优公司成功人力资源管理制度体系构建的基本思路一一当前大部分公司的最优选择。

  最后,构建适合本企业特点的人力资源管理制度体系。

  借鉴绩优公司成功做法,明确本公司人力资源管理制度体系构建的基本思路;诊断分析本公司现状(发展阶段、业务性质、组织机构、人员素质、管理水平、企业文化、战略目标、政策环境等),确定本公司人力资源管理制度构建定位及切入点;认真进行岗位分析与人员分析,搭建人力资源管理制度构建基本平台、基础;按照“吸引人、甄选人、任用人、考评人、引导人、培育人、激励人、保障人、留住人”等职能模块,共享人力资源管理信息库,贯彻人力资源战略规划,体现人力资源管理各职能模块内在本质联系,个性化定制适合本企业特点的人力资源管理制度体系。

附:
 
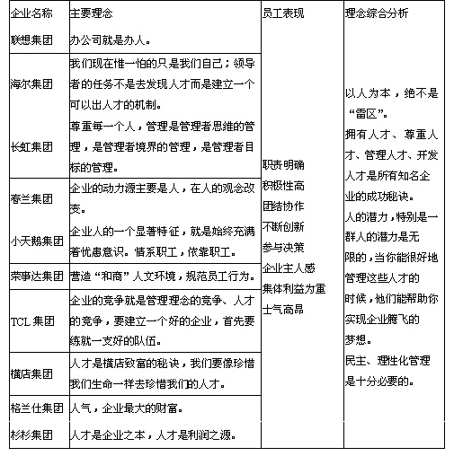
资料之一 国仙知名企业的人力资源管理理念



资料之二 国内失误企业的人力资源管理理念失误



 

参考文献:

  1.龙晓云编译:《绩效优异评估标准》,中国标准出版社2002年版。

  2.[美]托马斯·彼得斯、罗伯特·沃特曼:《追求卓越》,龙向东等译,中央编译出版社,2000年6月版。

  3.[英]丹尼·萨姆森,大卫·查利斯著:《卓越管理——一流企业的模式》,周凯、黄毅译,江苏人民出版社,2002年版。

  4.成思危主编、赵曙明著:《人力资源管理研究》,中国人民大学出版社,2001年版。

  5.林泽炎:《两种企业,两种命运——谈中国企业人力资源管理两种典型模式》,载《中国人力资源开发》,1999年第2期。

  6.林泽炎:《国有大中型企业人力资源管理制度体系构建思路》,中国人才研究会人力资源管理专业委员会第十届学术研讨会 (优秀论文一等奖2002昆明)。

  7.林泽炎:《技术与管理:目前国内企业人力资源管理制度建设的关键》,载《中国人力资源开发》,2002年第4期。
财富论今——新的理念  心的飞越   
  • 上一篇财富:

  • 下一篇财富:
  • 打造全球最全最实用的财富中文资源平台!     的理念   的飞越