您现在的位置: 新语文 >> 人力资源 >> 绩效考核 >> 正文
[图文]考核中难点问题的思考           ★★★ 【字体:
考核中难点问题的思考

作者:佚名     人气:199    全球最全的财富中文资源平台

对绩效考核的理解 绩效考核是对员工的工作能力、专业知识、技能、工作业绩及工作态度等方面的评价,所以必须建立评价标准和尺度,来衡量员工是否胜任工作,并把绩效考核的结果和员工的岗位调整、薪资调整相联系,作为员工培训需求分析的主要依据,以此达到激励的目的。

考核思路 考核体系的设计是每个企业人力资源部工作的难点,通过考核考出差距,同时又起到激励作用,这是考核的理想效果。

考核体系的设计应建立在组织理论(组织的目标、组织结构的层次设置及岗位要求)和领导理论(需求层次理论、激励理论、人性假设理论)基础之上。只有如此,首先在考核设计的理论层次上得到正确保证,然后在考核技术上运用得当,我想不会出现考核通病——平均主义。

对于行政管理人员、工程技术人员的考核。由于他们的工作特点决定了这部分人员工作难以量化和程序化。所以考核的重点是如何激励他们能更出色的完成工作,考核内容不必也不可能是清晰化的,否则会遏制这些人员的创造性。

对这类人员的考核方案设计是建立在:他们是社会人,自我实现人性假设的理论基础上。具体考核是以加分为主,只有在工作中出现重大疏漏才给予扣分。

组织对基层、中层、高层管理人员的技能要求是不同的。基层管理人员主要需要的是技术、人际技能;中层管理人员需求的是技术、人际和一定的概念技能;高层管理人员特别需要较强的概念技能。所以针对不同管理层次人员的考核侧重点应有区别。

考核中应注意的几点:

1 不宜每月考核,考核的频度以一年一次为宜。每月考核只能对员工日常处理的事务进行考核,对工作能力、专业知识无法评价。

2 不宜把考核结果与工资直接挂钩。否则容易产生平均主义。

3 考核方法不主张用强制分配法。因为这种方法可能会出现人和人之间的比较,导致考核结果的失真。这时应从以下几方面考虑(1)考核者缺乏公正性或对被考核对象不熟。(2)考核表反映的信息不能被考核者理解,加强培训。(3)考核周期太频繁或对考核结果处理不当。(4)考核表在设计上存在问题。

4 不主张人人头上有考核。第一,考核不是一个简单的打分过程,而是对一个人进行全面的评价,所以要花费大量的时间、精力和人力。第二,企业80%的绩效由20%人控制,只要对20%人做出公正合理的评价,激发他们的积极性就能大幅度地提高企业绩效。

5 考核内容的设计应概括,忌列举式(忌仅仅是工作内容的列举)。

6 评价工作业绩时要注意区分个人的努力和集体努力。

7 提倡采用360度的考核方式,但应对考核对象给予不同的权重。直接上级最大,下级与同级次之。

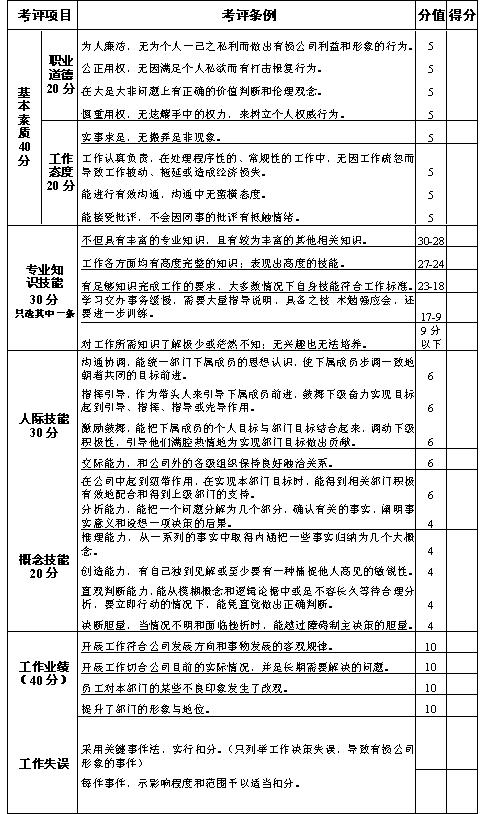
以下是针对中层管理人员设计的考核表,及设计思路和对此表应用的几点说明。

1 本表是按照中层管理人员所需技能进行设计的,同时附加了基本素质,工作业绩和工作的失误项目。

2 基本素质是中层管理人员的任职基本资格,合格分为40分,低于40分即为无资格任职。所以在表术考核内容时用的是否定形式,只要有一次行为不符合某一条例要求的,此条得分为0分。但“基本素质”项不列入考核总分。

3 专业知识技能、人际技能、工作业绩、工作失误项目得分相加,合格分为60分。得分在59-50分者,在无人可胜任该职位情况下,可通过加强对不合格者培训,暂时任职,低于50分则应降级处理。

4 概念技能项目的考核是考察被考核者有无发展潜力。

5 企业只有保持长久而持续的创新,才能在竞争中赢得优势,所以要求企业各部门在工作中必须不断地创新,所以 “工作业绩”项目考核,对常规性的、程序性的日常事务工作不列入考核范围。把系统性的工作列入考核,就是对他们通过努地力工作而取得来之不易的成果的肯定和工作能力等各方面的肯定,由此使他们的尊重需要和自我实现需要得到满足,激励他们更努力地工作。同时也能考核出真正的优秀人才。

6 创新的过程风险与效益并存,为了鼓励创新,同时也为了规避“多做多错”现象的出现,对“工作失误”只把因工作决策失误,导致损害公司形象的行为列入考核。

7 专业知识技能、人际技能的高低,最终都会通过工作业绩反映出来,所以“工作业绩”项目的分值分配较高。



财富论今——新的理念  心的飞越   
  • 上一篇财富:

  • 下一篇财富:
  • 打造全球最全最实用的财富中文资源平台!     的理念   的飞越